目前中美谈判的现状和演变以及8月12日结果预测
1. 特朗普将就延长对华关税停火做出最终决定
彭博社7月30日报道, 美国总统特朗普将在两周内与中国达成的关税休战协议到期前做出最终决定,此举将标志着世界两大经济体关系持续稳定。中国贸易谈判代表李成钢在斯德哥尔摩对记者表示,双方同意延长关税休战协议,但未提供更多细节。当被问及是否会建议延长关税休战协议时,贝森特表示,他会向特朗普提供事实,“然后他会做决定”。周二,在与由副总理何立峰率领的北京官员举行了两天会谈后,贝森特告诉记者,仍有“一些技术细节需要解决”。延长90天的关税将为特朗普10月下旬访华与习近平主席会晤铺平道路,届时美国领导人可能会出席在韩国举行的一次国际会议。
2. 特朗普与习近平会晤?
彭博社7月31日报道, 中美双方近期一直在采取措施降温,减少冲突点。中国稀土磁铁出口在6月份开始恢复,美国也表示将批准其此前阻止的一种用于人工智能的半导体的发货。本周,美国还拒绝台湾总统赖清德过境美国,消除了美中关系中一个潜在的障碍。大陆声称台湾是其领土。“所有这些举措都在为特朗普和习近平在感恩节前举行峰会做准备,”哈佛大学教授格艾利森在X频道上表示。艾利森上个月会见了中国外交部长和上海市委书记,后者是政治局委员。
特朗普周三在白宫发表讲话时表示,美国将与中国达成“非常公平的协议”。据中国官方报道,本周在瑞典举行的会谈增强了双方的信任,并增强了通过谈判解决经济争端的信心(Meanwhile, the mood music between the US and China remains favorable for now. Speaking in the White House on Wednesday, Trump said the US will have a “very fair deal with China”)。
3. 中美至少在经济、军事和特朗普三个维度上展开的较量
美国财长贝森特在上个星期与媒体的对话中,详细的提到了他与中国谈判的一些感受和结论。贝森特还提到, 中美在某种某种程度上就是像在下三维的国际象棋,也就是说在经济和军事方面(加上总统或领袖这个维度)的三个维度上进行竞争和对抗。贝森特特别提到了中国把稀土当作谈判的筹码。先来看看美国媒体对中国稀土和关键金属方面正在展现出来的强大威力和作用的报道。

4. 稀土越来越成为中国一剑封喉的杀手锏
彭博社7月31日报道, 中国暂停出口凸显美国供应链的脆弱性, 白宫官员和科技、稀土公司会面。

白宫高级官员上周告诉一些稀土公司,他们正在采取措施,通过保证其产品的最低价格来提高美国关键矿产的产量,并遏制中国的市场主导地位。此前未报道的7月24日会议, 由特朗普总统的贸易顾问纳瓦罗和负责供应链战略的国家安全委员会官员科普利主持。与会者包括十家稀土公司以及科技巨头苹果、微软和康宁(GLW.N)等,这些公司都依赖于关键矿产的稳定供应来生产电子产品。

美国国防新闻(Defense News)8月2日报道, 政府监管机构警告称,美国国防工业容易受到中国的影响。

美国政府问责局(GAO)在最近的一份报告中警告称,美国国防工业基地和所有军种都严重依赖中国生产的材料来制造和使用关键武器系统,这构成了国家安全风险。
美国国防部依赖一个由超过20万家供应商组成的全球网络来供应其武器系统和军事装备,并使用联邦采购数据系统数据库来标记来自敌对国家的材料和部件。然而,美国政府问责局7月24日的一份报告发现,该数据库目前“提供的关于原产国的信息有限”,而且联邦承包商目前没有合同义务告知国防部其所有制造部件的产地。
美国政府问责局指出,国防部确定的2023财年短缺材料总数超过99种,其中没有一种是美国制造的。其结果是,许多用于关键武器系统和军事装备的部件是由中国和其他对美国抱有敌对目标的国家制造的。美国政府问责局表示:“这些供应商可能会切断美国获取关键材料的渠道,或在其技术中设置‘后门’,作为情报通道。”
中国是微电子和电池生产中关键矿物成分的全球供应国,其在2024年对镓和锗实施出口限制就体现了这种风险——美国政府问责局称这两种矿物“对军用级电子产品至关重要”。监管机构提到的另一个例子是,F-35联合攻击战斗机的生产因在生产过程中发现中国零部件而陷入停顿。尽管该战斗机是在包括英国、加拿大、澳大利亚和几个欧盟国家在内的七个盟国的帮助下生产的,但战机中使用的磁铁却来自中国。与此同时,美国政府问责局发现,美国海军造船业(尤其是潜艇生产)也受到依赖外国供应的影响。潜艇的关键部件需要钛铸件,但由于供应有限以及锻造设备过时,美国目前缺乏铸造钛的能力,无法将其用于武器系统。报告指出:“美国只有一家铸造厂能够生产一些关键武器系统所需的大型钛铸件。”
GAO表示,尽管国防部已经注意到外国依赖的风险,但尚未采取行动实施任何建议的改进措施,包括努力更详细、更透明地追踪关键军事部件的原产国。报告指出:“国防部官员表示,有一种未经检验的方法可以让国防部更好地了解外国依赖风险,即通过合同要求供应商提供信息。” “虽然一些国防部官员声称这些信息很容易获得,但其他人表示,这种方法可能成本过高,或者供应商可能不愿意提供信息。”
5. 美国在亚太,包括台海和南海正在受到中国越来越强大的挑战和震慑
美国财长贝森特在上个星期与媒体的对话中,还提到中国是美国面临的前所未有的军事维度的强大对手。就来分析一下军事维度方面,中国所正在释放出的强大的压力和震慑力。
(1) 当前形势的“地缘战略叠加效应”对美国的制衡
9月3日中国阅兵 + 普京访华:象征中俄同盟公开升级, 时间点选择极其关键 —— 正在“美中关税休战窗口期”结束之后;阅兵将展示中国最新战略武器与联合力量,强化“中俄联手抗美”形象;普京亲自出席,传递的不是外交修辞,而是实质同盟级别的信号。
8月2日媒体报道9·3大阅兵, 这次阅兵共50个方队。其中,徒步方队11个,抗战老同志乘车方队2个、装备方队27个、空中梯队10个,正式受阅约1.2万人,拟动用40多种型号装备500多件、20多种型号飞机近200架, 大多数方队展示装备都是国产新型现役主战装备,84%都是首次亮相。白俄罗斯、古巴、埃及、哈萨克斯坦、吉尔吉斯斯坦、墨西哥、蒙古、巴基斯坦、塞尔维亚、塔吉克斯坦、俄罗斯等11国派方队参加阅兵。
对美战略含义:如果特朗普强硬升级关税战,将被看作在“中俄强势联合公开表态”后仍挑衅,反而削弱自身地位。

(2) 中俄8月联合军演:对第一岛链和西太平洋形成实质压力
联合演习内容已公开披露:俄中舰艇将穿越宗谷海峡、津轻海峡、宫古海峡进行环日巡航;解放军出动歼-20、055大驱、远程轰炸机,俄军则动用战略核潜艇和反潜舰;演习区域逼近美军在日本和关岛的核心基地体系。
对美战略含义:美太平洋司令部的压力激增,面临双线威慑;特朗普若此时“贸然经济掀桌”,将陷入经济外交孤立 + 军事高压双重困境。
(3) 升级关税战反而“达不到目的”甚至“反向削弱美国战略目标”
美国目标何在?
逼迫中国在高科技、关键金属出口、外资开放上让步;
巩固美国的全球供应链主导权与技术霸权;
通过经济制裁手段破坏中俄合作。
但实际会发生什么?
特朗普若掀桌和实际后果:
对中国继续加税 → 中国彻底关闭对美稀土、磁材等战略物资供应
金融市场动荡 → 美元避险反弹 → 资本回流 → 美股暴跌 → 消费信心下滑
中俄全面靠拢 → 形成对美国制裁抵抗的战略合围
亚洲盟友信心动摇: 日本、韩国、东南亚开始重新审视对美依赖
大阅兵+联合军演展示新威慑: 强化中国硬实力,促使周边国家不再轻信美国安全承诺
结论:不仅无法打压中国,反而将自己置于战略被动,反向削弱美国的全球信誉、市场稳定与亚太布局。
(4) 战略理性推论:
特朗普最终会在军方、华尔街与“战略现实主义者”的共同建议下,选择维持休战,或以“技术性延期 + 更严谈判”方式继续拖延。因为此刻贸然升级,就是:
在中国展示强大战略联合力之时,主动犯险;
在资本市场极度脆弱背景下,火上浇油;
在没有替代稀土与战略金属来源的前提下,断掉美军工的物资动脉;
在拜登阵营批评特朗普“经济外交失败”的关键时期,自揭其短。
总结判断:
从经济、金融、军事到地缘战略各个维度看,特朗普掀桌子的代价远远大于收益。即便出于政治姿态,他也更可能选择延期、拖延,或声势大但实质软的谈判继续。

总体预测特朗普大概率将很快就做出继续延续原有的关税,并继续进行谈判的决定。ChatGPT从9个维度方面进行的具体分析如下。

6. 美国媒体的预测和推论
(1) 特朗普在贸易战中向中国投降
国家利益杂志7月30日报道, 中国从根本上认为,美国正在衰落。他们也正采取相应的行动。“贸易鹰派”特朗普最近的动向证实了这一观点。尽管特朗普政府正因近期与多个贸易伙伴成功进行贸易重新谈判而沾沾自喜,但白宫似乎有意掩盖的一个痛处,是其与中国的贸易谈判失败。事实上,北京方面因其成功运用强硬手段对付特朗普的贸易谈判代表而备受鼓舞,以至于他们也将这种做法运用到其他伙伴身上。目前正在与中国进行新一轮贸易谈判的欧洲贸易谈判代表最近几周观察到,中国人比以往任何时候都更加强硬。

(2) 中国的贸易谈判:前所未有的钳制
十多年来,中国一直像激光一样专注于控制全球已知的稀土矿储量,如今,美国和西方正处于其掌控之中。北京甚至强行迫使特朗普本人调整其对与北京建立更有利贸易关系的期望。相反,有报道称,美国官员正悄悄地建议白宫“韬光养晦”,就像中国前领导人邓小平敦促国民隐藏中国的政治和工业实力,直到北京有能力有效挑战美国的主导地位一样。今天,这一天已经到来。中国牢牢控制着全球稀土矿、全球抗生素供应链以及其他重要产业。而且,如果华盛顿在贸易战中对中国施加过大的压力,中国已经表明愿意在这些敏感地带对美国施加所谓的压力。
这有助于解释为什么特朗普减少了在贸易领域对中国的攻击力度。为了向中国服软,特朗普政府突然扭转了其原有的对华贸易政策,授权向北京出售用于人工智能 (AI) 开发的高端计算机芯片。这是特朗普政府在第一任期内禁止的举措,而拜登政府则一直维持着这一政策。如今,由于中国对稀土矿的垄断,美国在高端芯片问题上向北京屈服。
美国必须从根本上改变其贸易战略。除非美国人真正开始再工业化和紧缩开支——为自己建造一座坚固的堡垒,然后才敢再次冒险进入西半球以外的混乱世界——否则美国将陷入持续的衰落。
(3) 轮到中国对美国施压了
香港01 7月30日报道, 和日本、欧盟赶在8月1日之前和美国达成协议不同,中美之间的谈判再延90天,一方面是由于中美经济关系相当复杂,2020年中美第一阶段贸易协议历时一两年才谈成,而此次90天谈判显然是不够的,再次延期符合实际情况。另一方面,中国是不同于其他各方的谈判者,中国是和美国旗鼓相当的较量者。中美一开始就进行了互相加征关税的报复升级,最终双方不得不通过谈判取消非理性关税,并就取消限制措施进行谈判。现在如果中美谈崩,后续互相报复加征关税已经没有意义,谈不拢就只能延期继续谈,这是中美必须面对的现实。美国的最后通牒已经失效。美国不愿意空手而月,但也无法随意施展大棒,谈下去是不得已的选择。
无论能否达成共识,中美关税谈判再延90天,都具有重大国际意义。当其他国家急急忙忙缴械投降时,中国还在慢慢悠悠同美国谈判。各国会真切看到,中国对美国来说是独特的存在,而不是可以随随便便敲诈的对象。在最后通牒宣告破产后,美国还能有何种针对中国的手段,美国还能承受何种程度的让步,这是中国急切需要知道的。未来一段时间,应该是中国施展对美压力测试的时间。
(4) 中国歼-20隐身战机成功飞越对马海峡
央视军事频道7月26日首次公开报道,中国歼-20隐身战斗机成功飞越对马海峡。这一消息迅速引发国际关注,对马海峡作为连接朝鲜半岛与日本九州的重要水道,战略位置十分敏感。歼-20无声穿越这一地区,展现了中国隐身战机的技术优势,同时释放了强烈的战略信号。歼-20的行动再次验证了其“全向隐身”的性能。日韩方面虽长期部署美制F-35隐身战机和多种反隐身雷达系统,但对这次行动毫无察觉。

根据报道,在几年前歼-20便曾飞越巴士海峡,此次穿越对马海峡进一步展现了其隐身技术的可靠性和实战能力。对解放军而言,这不仅是一次技术展示,更是对战时打击链条的一次“实战演练”。未来冲突中,歼-20完全可以在第一时间摧毁敌方防空雷达、通信枢纽和指挥中心,为后续部队打开空中通道。不仅技术领先,歼-20在数量和生产能力上也展现了强大优势。据央视报道,目前中国已列装超过300架歼-20。歼-20的规模化部署背后,是中国空军战略升级的体现。从最初的“尖刀部队”定位,到如今的“全战区部署”,歼-20已从高端隐身战机转型为空军的“主力机型”。目前,南部战区、北部战区已全面完成歼-20换装,东部战区更是早早实现了3个旅的全员接装。


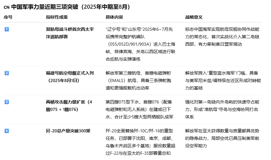
实际上,最近一段时间的一些具有指标性的中国军事力量快速的发展和成果有至少下面这些。第一,中国两个航母战斗群已经完成了对西太平洋首次的巡航部署和演练。第三艘电磁弹射的航空母舰福建号已在八月一日正式服役。第二,第四艘075两栖攻击舰也是准航母下水,加上一艘076两栖攻击舰, 四艘071两栖登陆舰 ,已经有9艘夺岛利器。第三,歼-20的量产和装备总数达到了300架以上,超过了美国及其盟友在亚太的所部署的F35和F 22的总数。

战略总结
解放军已经具备“航母双舰战术协同 + 电磁弹射新平台 + 两栖突击海上登陆群 + 第五代隐身战机编队”的四位一体作战结构。
在第一与第二岛链之间形成了强穿透力与持久作战力,对美国西太前沿部署构成显著压力。
未来福建号搭载歼-35或隐身舰载无人机,则中方海军的空中打击半径与多任务弹性将大幅提升。
(结束语) 最后还是用一直喜欢的这几句话来概括中美关系:中美两国谁也不欠谁,谁也吃不掉谁,谁也改变不了谁,谁也离不开谁。不打不相识,不斗不成交,最后中美两国必须能够找到正确的相处之道。
Reference Link:
US Defense Industry Vulnerable to China
National Interest: Trump Just Surrendered to China in The Trade War
Marathon F1 China Lap AI
https://techxplore.com/news/2025-07-marathon-f1-china-lap-ai.html
技术受限:专利、设备、经验三道门槛
1. 中国技术大量有专利保护
中国的稀土分离与磁体烧结等工艺拥有数千项有效专利;包括稀土氧化物的精分离、双氧水萃取技术、磁体的晶粒控制、合金元素配比等;美国企业若仿造,很可能面临知识产权封锁或诉讼。
2. 设备国产化率极高,难从中国进口
中国目前的稀土提炼设备,如自动化萃取槽组、高温真空烧结炉、气氛保护热处理炉等,大多为国产定制设备;出口受到管制(如《中国禁止出口技术目录》中明确限制了稀土分离与永磁材料制造的关键设备);美国若采购日本/欧洲设备,不仅成本极高,交付周期也长。
3. 专业人才断代严重
中国有超过30所高校长期设有稀土相关专业(如内蒙古科技大学、包头稀土研究院);
美国相关专业教育几乎断层,实操经验型人才严重匮乏;建立一支成熟的工艺团队+技工体系,至少需要5-10年培育周期。
【中国的主导地位有多强?】
指标 中国全球占比(2023数据)
稀土原矿产量 70%
稀土氧化物分离能力 >90%
稀土金属冶炼与合金 >95%
高性能磁体生产 >98%
例如,美国目前没有大规模的钕铁硼磁体产能,即便Mountain Pass恢复产量,其氧化物也需运往中国分离加工。
【预计时间表与效果预测】
阶段 时间范围 可能进展
短期(1-3年) Mountain Pass稳定产能; 部分加工项目落地(如Texas Lynas SEPARATION); 成立战略库存机制, 可对部分军用/关键制造业起到缓冲作用,但不能替代中国
中期(3-5年) 建立本土分离设施; 扩大再利用(recycling)体系; 美欧日形成联合稀土联盟可提升产能20-30%,但成本压力依然显著
长期(5-10年) 从采矿到磁体制造的全流程体系在美加澳形成; 实现部分自给自足(军工/半导体用), 仍难完全摆脱对中国的依赖,尤其是在磁体制造方面