俗话说,新官上任三把火。特朗普上台已经11月多了,火却越烧越小。更准确地说,因为他越来越认识到了自己和美国所面临的局限性和积重难返的现实困境。形象的说,过去1.0他所做的很多事情是杀敌1000自杀800的话,现在他想做的很多事情,这是杀敌千1000自伤1200了。特朗普尽管认知学习的曲线长了些又平了些,作为在商言商的精明商人总统很多时候多少还是认识到了。这也是个哲学认识论的基本前提,人不仅要客观现实的看待自己的对手,也必须要客观现实的看待自己和自己的能力。这也是特朗普的任何的交易最后能够成功的基本前提,尽管忽悠和吹嘘的成分依旧还是很大。
当然,特朗普2.0至今为止,尤其是在对外经济贸易和地缘战略的客观现实的认知决策方面的重要智囊,在于他所用的两个人,也是他的左膀右臂,一个是国会100%选票推出的"第一参议员"卢比奥, 另一个就是华尔街全力推荐的财政部长贝森特。这两人所具有的实事求是,一切从美国利益出发的客观现实性不仅在于具有大数据思维能力,也在于长期被实践证明的专业知识和经验。当然,首先也在于他们对特朗普的忠诚度和深刻了解。至今为止,他们与特朗普的关系不仅很好,而且还能够客观现实的助力特朗普做出了很多重要的决定和决策。据美国媒体报道,除了《国家安全战略》(NSS),第二个重要的文件,也就是《国家军事战略》(NDS),其中有关中国为首要军事焦点的等等一些的概念和提法,正在贝森特亲自的要求下进行修改。
特朗普的美国正在重新定义“对华军事战略定位”,不再像拜登/奥巴马时期那样,把中国称作“最重大长期威胁”(pacing threat),“主要竞争对手”(primary competitor),“首要军事挑战”(primary military challenge)。贝森特要求NDS将上述表述改得更模糊、更灵活、更可交易化。贝森特主导修改后将带来一系列结构性变化。首先,对华军事定位将不再被定义为“首要威胁”,而是改得更加模糊化。其次,印太战略将从“全面围堵中国”转向“选择性竞争、选择性合作”。美国军力结构也将不再以中国作为核心基准,不会继续拜登时期的“大国竞争模式”。最后,中美关系中将出现新的可交易与谈判窗口,尤其是在贸易、关税、市场与供应链领域。
上个星期,在特朗普签署了国会年初为了防止特朗普卖台通过的涉台法案之后,贝森特出来讲话,居然首次称呼中国为"盟友"。当然,新涉台法案只是最爱搞空手套白狼的特朗普手中的一张牌,特朗普要做什么,会做什么最终由他说了算。其目的就是争取实现对中国和对台湾的最大利益化。
美国新版《国家安全战略》对华战略的根本性转向
特朗普政府12月4日发表了新版的国家安全战略,即国家安全最高层战略纲领。 全文33页分为4大章7篇12个部分,详细讲述了特朗普方方面面新的国家安全战略的重心和侧重点。美国媒体分析指出,美国新版的《国家安全战略》表现出美国全球战略和对华战略的根本性转向。特朗普1.0国家安全战略中,"要与中国进行战略竞争",把中国列为"头号竞争对手"的概念和提法都没有了, 而转化为经济竞争对手。中国有媒体说, 美国自己对中国降级了,打不赢的敌人就是朋友。下面根据美国媒体详细的报道和分析,加上ChatGPT的详细数据和证据,来看一看新的NSS都包括了哪些方面的不同变化。

特朗普新版NSS的六大核心转向:以美国优先去全球化、去干预化、去意识形态化,主权优先、利益优先、经济威慑主导。 基于特朗普六大战略原则可以逐渐推导出来美国对华政策六大关键转向:
美国对华政策六大结构性转向(基于特朗普新版 NSS)
1. 从全球主义和意识形态转为国家利益主义, 外交不再强调价值观,而聚焦美国经济与战略收益。
2. 从军事威慑转为经济威慑为主, 关税、供应链、科技封锁成为核心武器,美军退居次要。
3. 从全球联盟转为双边施压, 减少依赖国际组织与多边框架,与中国直接“一对一”施压。
4. 从军事干预主义转为避免卷入冲突, 对台海与区域热点的军事风险更谨慎,降低卷入战争概率。
5. 从绝对主导转为主权优先, 区域稳定和力量平衡, 承认在第一岛链无法压制中国,目标改为“避免中国完全主导”。
6. 从全面对抗转为有限竞争 + 可控竞争, 在部分民生领域保持合作窗口,但在战略领域强化竞争。
特朗普新版NSS将对华政策从“意识形态+军事”时代,彻底转为“经济+利益+可控竞争”时代。美军已无法以武压华,因此经济才是主战场。从全面对抗转为有限竞争+可控竞争。

最后, 还必须加上NSS本身并没有提到的最重要的第七点,也就是特朗普政府最大的本质特点和重要特征: 特朗普总统的核心掌控能力和主导能力。从制度制衡转为特朗普个人化战略时代, 特朗普掌握行政权 + 国会多数 + 最高法院多数 + 军权 + 未来联储货币权。特朗普个人判断将直接塑造美国外交与全球战略方向。

整个NSS表明了特朗普其个人判断将直接塑造美国外交与全球战略方向。至少在剩下的特朗普执政的未来三年中将会是一个特朗普个人化战略时代: 掌握行政权、国会多数、最高法院多数、军权、未来掌控联储货币权,使其在国际战略与国际关系中发挥前所未有的个人领导影响力,传统的美国国会和美国两党,传统美国国防战略与盟友体系将被边缘化。
美国对华政策正在从“制度驱动”进入“领袖驱动”,以美国为优先为根本宗旨和基本原则, 从军事对抗转为经济主战场,从全球主义回到美国利益本位。新版《国家安全战略》让外界最意外的地方不是内容,而是语气的变化:过去多年在美国安全文件中最刺耳的“威胁中国”“军事对抗”“印太主导权”等措辞,在最新版本中突然降调了。这些变化并不是“美国软了”,而是美国实力结构、政治权力结构与战略环境变化共同推动的必然结果。更深层的逻辑是:美国已无法再以军事压制中国,而特朗普政府正在把战略主战场从“军事竞争”全面转向“经济竞争”,并进入“特朗普个人化战略时代”。下面来看看一些具体的数据和证据的分析以及推导出来的结论。
为什么NSS对华军事语气明显下降?
最新版NSS提到有关中国的部分21次,除了措辞谨慎,也避免用过于强烈的文字。传统NSS(尤其奥巴马时代、特朗普1.0时代、拜登时代)常出现的关键词包括: Military competition, Indo Pacific dominance, Countering China's rise, Strategic threat. 然而这次的NSS明显避开“对抗性军事语言",转而强调 Economic rebalancing, National sovereignty, Limited intervention, Transactional diplomacy, Regional stability, Deterrence through strength(但不强调军事前推)这种转变并非“善意”,而是美国战略能力下降后的现实主义选择。
深层逻辑:美国军力已无法在第一岛链压制中国
过去美国可以高喊军事威胁,是因为实力允许;现在美国的军事体系已在多个维度遭遇结构性衰退:
1. 战区位置压倒性不利:美国无法打“远程高消耗战”. 第一岛链距离中国 200–500 公里,距离美国本土 10,000 公里。作战成本差距是数量级的。
2. 军工产能全面落后: 美国一年造不到几艘舰,中国数十艘, 美国导弹产量不足,中国的火力密度全球领先. 美国 F-35 维护崩溃,F-15EX 迟迟不能部署, 美国弹药产能不够打一场中型战争。
3. 火力体系被彻底反制:东风反舰弹道导弹封锁大范围海域, 美国航母如果靠近第一岛链,风险极高。
4. 雷达与电子战:美舰大量仍使用老旧 GaAs 代,而中国已普及 GaN情报优势被反转。
5. 美舰穿越台海次数从 8–12 次/年 → 2025年仅2次, 这是实力指标,而不是政治指标。




结论:在可用于第一岛链的:四代机、五代机、中程/中远程弹道导弹、反舰弹道武器、现代驱逐舰与护卫舰数量等全部关键指标上,中国均呈现数量级优势,美国已经无法通过军事力量压制中国,也无法保持第一岛链主导权。美国传统的到场震慑和前沿震慑军事前推已不可能,美国也非常清楚这一点。

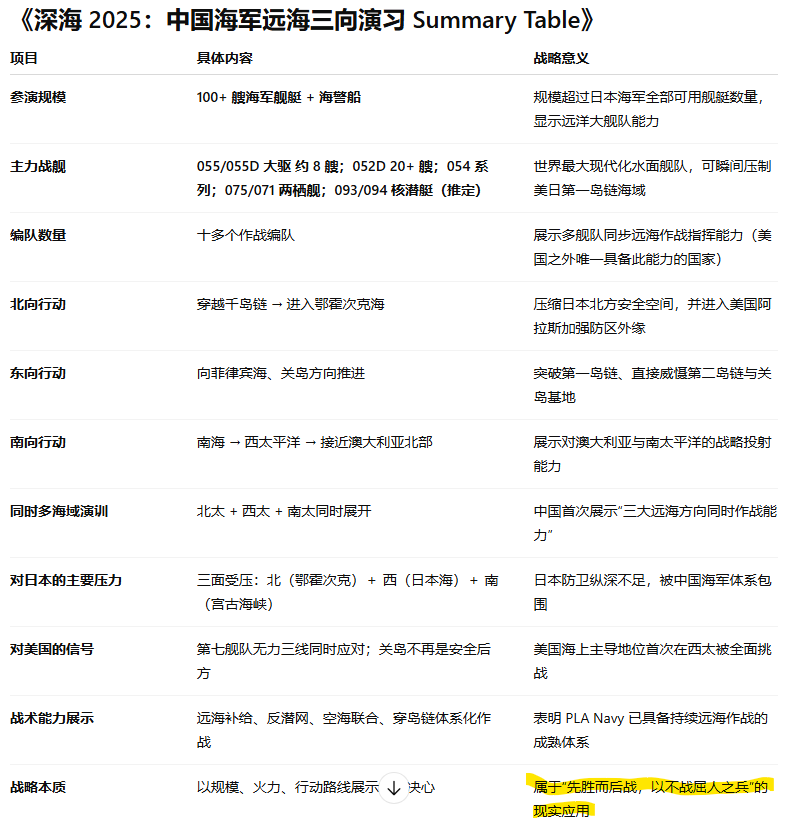
中国2025年一年下水的所有军舰达到了35万吨,超过了法国海军的全部军舰吨位总和。另外,根据媒体最新报道,中国在上个星期开始的"深海2025大演习",针对日本的挑衅,中国海军出动了一百多艘军舰和海警船, 包括了8艘055D宙斯盾驱逐舰,编为十几个海军编队,北上靠近美国阿拉斯加防区的鄂霍次克海,南下南海出南太平洋到达澳大利亚附近,也就是在所谓的第二岛链之内,进行全方位的军事演习。具体演习情况请看最后的(附表:中国解放军深海2025大演习)。

美国可以依赖的不是军事,而是经济武器
美国新版 NSS 的关键词是:Economic independence, Supply-chain rebalancing, Reciprocity, Critical technology security, Reducing strategic dependence on China.这表明:美国对华主战场已经从“军事”完全转移到“经济”。军事不能用, 经济必须用:
• 关税
• 出口管制
• 投资审查
• 供应链脱敏(de-risking)
• 科技封锁
• 友岸外包(nearshoring/friend-shoring) 这是美国新对华战略的核心。
特朗普进入“五权合一”的“个人化战略时代”
特朗普掌握:
1. 白宫行政权(ExecutivePower)
2. 国会多数(House+SenateGOPmajority)
3. 最高法院多数(Conservativesupermajority)
4. 美国武装力量总司令权(Commander-in-Chief)
5. 2026-5 将掌控美联储的货币权力(通过更换主席)
美国五大权力中心将同时由同一政治人物主导,这是二战后从未出现过的局面。因此:美国外交与对华战略将更少受传统体系约束,而更多反映特朗普个人的风格与意志。而特朗普的风格非常明确:
1. 不相信盟友
2. 不相信国际组织
3. 不相信意识形态外交
4. 相信交易
5. 相信经济武器
6. 相信双边谈判力量
7. 相信“美国优先”
8. 相信个人主导式外交
这正好解释了新版NSS的整体语言与政策逻辑。再附带一下NSS美国对华政策的七大关键结构性转向的简短总结:
1. 意识形态外交转为利益主义外交
2. 军事威慑为主转为经济威慑为主(关税/供应链/科技)
3. 全球联盟制衡中国转为双边施压、去多边组织化
4. 干预主义转为避免卷入冲突
5. 追求区域绝对主导转为区域平衡(不让中国完全主导即可)
6. 全面对抗转为有限竞争+可控竞争
7. 传统制度制衡转为“特朗普个人化战略时代”(因掌握行政权、国会、法院、军权与未来的联储权)
美国新NSS不再对中国喊打喊杀,不是因为变温和,而是因为美国军事能力已不足以对中国构成真正威胁。因此美国对华战略全面从“军事主导”转为“经济主导和利益主导”,并进入由特朗普个人意志塑造的“经济+利益+可控竞争”时代。这将是未来特朗普3年中, 中美关系和全球格局变化的最大变量之一。
中美明年有大戏
中美明年将有4场大戏:据美国财长贝森特的说法,中美两国的领导人明年可能将会有四次之多的面。美国方面,首先是四月份特朗普已经应邀访问中国,接着是特朗普十月份可能参加中国主持的在北京召开的APEC。中国方面,中国领导人可能将参加十月份在迈阿密举办的G20会议。然后就是特朗普已经邀请的,安排在明年底的中国领导人回访美国。

中美明年有戏,无论能够演出几场有戏总是比没戏好。并且,对中国来讲还是好戏。因为无论什么事,能够让特朗普总统冷静下来,不冲动、不疯不魔的话,就是一半有戏了。无论中美之间的贸易关税战、科技战、在台湾问题上的对抗与较量等都是如此。

其实,中美之间最核心风险又最大的关键问题就是台湾。中美如果能够解决台湾问题的话,双方关系就会得到本质的改善和促进。相反如果解决不了,并且遇到麻烦的话,中美关系就不可避免的会倒退,甚至陷入激烈的对抗状态。
最后, 应该看到美国新版的国家安全战略为中美关系走在正确相处的道路上做出了努力,尽管在台湾问题上依旧是有限的。即将出台的NDS也将会对中美关系有一定的改变和促进。中美关系so far so good。中美相向而行,各自退让几步,不仅实现了停止贸易战一年,并且开始逐步的落实双方的达成的经贸协议和具体内容。并且特朗普为了明年的中期选举,必须从现在开始就给予美国人民真正的实打实的利益和好处。这首先就是必须和中国保持良好的经贸关系和整个的战略平衡关系,包括维持美元继续铆定中国物美价廉的货物的部分。期待明年中美的几场大戏,都能够在双方国家领导人的引领之下如期的实现,中美关系能够继续走在正确相处的道路之上。
附表:中国解放军深海2025大演习



Reference Link:
US White House: NSS
https://www.whitehouse.gov/wp-content/uploads/2025/12/2025-National-Security-Strategy.pdf
2025 National Security Strategy Analysis
https://behorizon.org/2025-national-security-strategy/
The Hill: White House NSS
https://thehill.com/policy/national-security/5634981-read-white-house-national-security-strategy/
POLITICO: Trump Reveals What He Wants for The World
“六大核心转向:以美国优先去全球化、去干预化、去意识形态化,主权优先、利益优先、经济威慑主导”;
川总五权归一, 民主集中制了。 :)