
妈妈病重,生命垂危,听到这个消息正在旅途之中。妈妈今年92岁了,上次与妈妈分别是2020年1月,正是疫情爆发之际。近三年了来,疫情让原本非常便捷宽广的的回家之路变得细若游丝,常常还被熔断。签证难,航班贵,手续繁让我每次想回,都迟迟没有行动。今年7月1日起中国领事馆重新开放了探亲签证,但是先前的十年多次往返签证依然无效。
所以回家的第一步是要办签证,办签证需要护照,那首先要赶回西雅图的家中,于是立刻决定取消后面的所有行程,立刻折返回家。
Day 1:10月16日,周日
作为签证流程的第一步,前先向领事馆的公开咨询邮箱发了邮件,(10月24日起,驻旧金山总领馆领事保护与协助电子邮箱调整为SF_LB@csm.mfa.gov.cn, “健康码”咨询电子邮箱调整为SF_HR@csm.mfa.gov.cn)咨询办理签证的最新流程和要求。同时向一个朋友了解了最近办理签证的经验,这的确很有帮助。预计我从申请发出到拿到签证需要至少10天时间。
Day 2:10月17日,周一
收到领事馆的邮件回复(效率不错),根据要求立刻着手准备申请到材料。
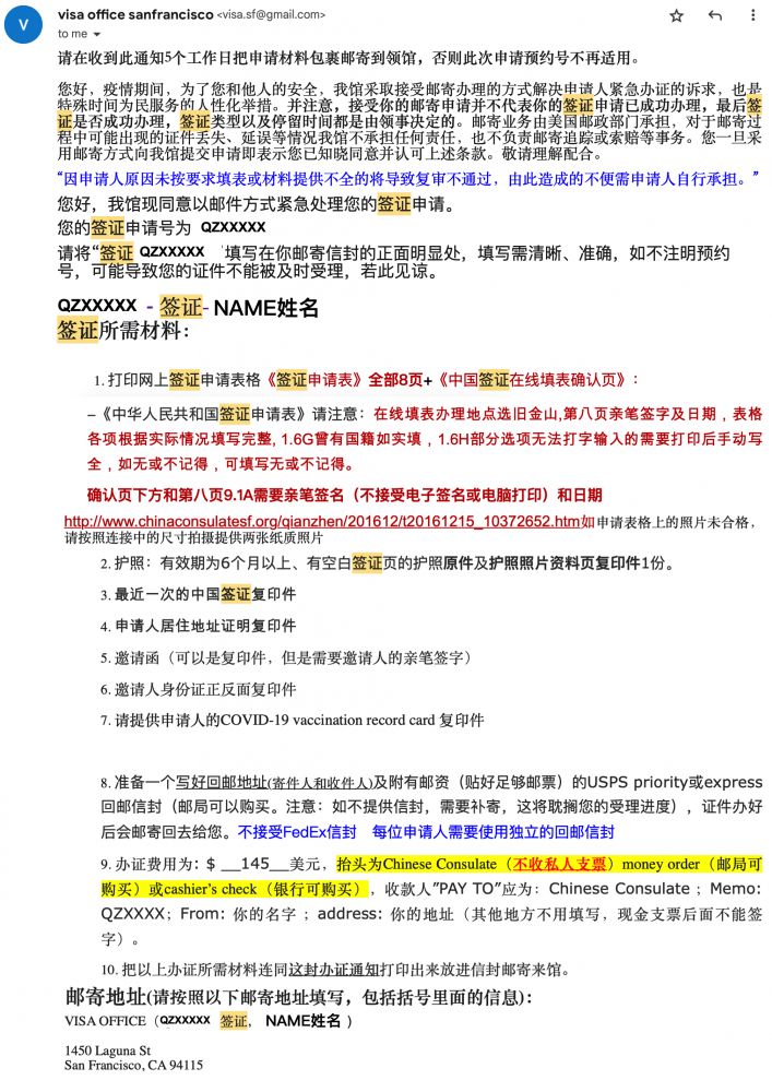
From:visa office sanfrancisco visa.sf@gmail.com
您好
请您仔细阅读后附链接办证须知,根据所需签证类型,准备好材料,并按须知要求将申请电子邮件和材料电子版发至本邮箱。
官网链接
http://sanfrancisco.china-consulate.gov.cn/qianzhen/zgqz/202206/t20220614_10702641.htm
http://sanfrancisco.china-consulate.gov.cn/qianzhen/zgqz/202207/t20220702_10714315.htm
十年签证暂时无效,目前探亲团聚类签证是3个月有效1次入境,最终结果有领事根据规定确定。避免签证签发后无法在有效期内使用,请在确定行程后出发前一个月邮件申请
Day 3:10月18日,周二
晚间,所有申请材料就绪,立刻按照要求把材料的电子版发给领事馆的申请邮箱。
Day 4: 10月19日,周三
下午,3:20PM收到领事馆邮件回复,初步审核通过,要我把所有材料和护照寄到领事馆。(效率很高)

Day 5: 10月20日,周四
早晨,9AM,申请材料和护照寄出。
Day 6:10月21日,周五
中午,根据USPS的跟踪,领事馆收到材料和护照邮件。后面的一周是等待护照连同签证从领事馆返回。一旦回邮寄出,我从USPS美国邮政局的网站上可以查到。所以那一周,从周三开始我就每隔一段时间就刷新UPPS的跟踪网页,盼望回邮的出现。
与此同时,我需要办两件重要的事,一个是定航班,另一个是准备核酸检查和绿码申请。这两件事都需要花时间研究“攻略”。
妈妈住在江苏,回家的行程有大致两个选择,一个是直飞上海,另一个是在温哥华,香港中转。直飞机票贵,但是总体时间短,步骤可控性好。中转机票便宜,但是要增加隔离三天时间,而且途中有些不确定性。有个旅行社推出香港中转全包服务,机票便宜1/3。可是时间更重要,最后还是选择了直飞上海。即使直飞,按照一切都是最顺利优化的进程,回家之路还是要将近一个月!世界很小,可是世上的路可以很长!
直飞上海只有美国Delta航班,为了能够尽早出发,而且有一定灵活性,我一次买了两张机票,一张11月1日出发,另一张是11月3日出发。都是可以全价退款的机票。根据前人的经验,如果签证顺利,我可以11月1日出发,那我就退掉11月3日的机票。如果10月28日周五还没有签证的消息,我就只能退掉11月1日的机票了,期待11月3日能够成行。
核酸检测的攻略稍后再说。
Day 7-12,周六-周四
等待签证消息
Day 13:10月28日,周五
今天如果下午下班时间还没有签证消息,我晚上就要退掉11月1日机票了,我几乎是每十分钟就刷新邮政局的网站。
下午将近4点邮政局的网站终于出现了回邮的信息,这意味着很可能周六就可以拿到贴好签证的护照,不然周一肯定能收到。是否能够搭乘11月1日的航班就看两个核酸检查和绿码申请了。
下午5点到核酸测试站踩点(华盛顿大学医疗中心在Bellevue College的测试站,检测点1)询问情况(毕竟这是第一次)。根据领事馆的要求,两次测试不仅有时间要求,还要求两次在不同的检测机构,使用不同的试剂。不同检测机构理解,不同试剂怎么知道呢?我查了几个检测机构的网站,也没有发现有特别对于检测试剂的说明。我为此专门发邮件询问领事馆,得到的答复除了重复要求以外,没有任何解释。
(领事馆要求:“双核酸”检测应做到“平行检测交叉验证”,即在不同检测机构、采用两种不同试剂,两次采样间隔24小时以上。“ 我的问题:这里提到”两个不同测试机构“我明白,但是”两种不同试剂“我如何确认呢?我需要询问测试机构所用的试剂,然后自己比较吗?领事馆回复:是的,您需要咨询检测机构,确认其采用的试剂,确保两次核酸检测采用两种不同试剂。)
根据这个回复,我特意问了检测点1的工作人员,他们对于我的问题很茫然。专业人员都不懂!
好在有一两个朋友是“过来人”。他们用的检测机构可以通过,我想我们去同样的机构检测也应该可以通过。除此以外我还能怎样呢?
其实我的纠结是多余的。世上有问题就有商机,有几家当地医疗机构打出“中国旅行核酸检测包”服务,$330-380不等,保证根据你的航班起飞时间安排符合要求的两次检测,两次检测送到不同机构,而且两种不同试剂,总之保证符合要求。
Day 14:10月29日,周六
接近中午,收到领事馆寄回的护照和签证。这意味着可以正式进入核酸流程。可是我又陷入了核算的纠结中,纠结在于两次检测的时间控制。
具体要点:(1)两次必须在起飞前48小时内做,(2)第二次在24小时做,(3)两次间隔24小时以上
这样的时间控制在实际操作上是有很大风险的。我的航班是周二晚上11:25PM起飞,这意味着我要在周日晚11:25PM以后开始做第一次,周一晚11:25PM以后做第二次,然后等两份报告都出来以后再向领事馆申请绿码审批。美国所有核酸检测机构都是(早8点到下午6点)上班时间工作,而且分析报告都是按照正常流程(通常是12-24小时)。
据此,我做核酸的最优化选择是:周一上午9点做第一次,周二上午9:30AM做第二次。然后争取在几个小时内拿到报告,提交申请,得到批准获得绿码。但是根据所有检测机构和领事馆官方信息来看,这是不可能完成的任务!
好在,当今网络世界还有很多热心的“过来人”和非常有价值的核酸攻略。“世上原本没有路,走的人多了就成了路”,这些探路的人说,原来核酸绿码的审批不是按照小时来算的,是按照天来算的,也就是说,只要按照起飞的日子,提前两天做第一次核酸,提前一天做第二次核酸,就可以了。根据这个经验,我周二的飞机,只要周日做一次,周一再做第二次就可以了,第二次做完以后有比较充分的时间等待结果,申请审批。原来事情就这么简单!可是为什么要把要求说的那么苛刻吓唬我们呢?
Day 15:10月30日,周日
今天是第一次核酸检查。好在我周五探过路的华盛顿大学医疗中心在Bellevue College的测试站(检测点1)周末是工作的。
我早晨9:30AM到达那里。这是一片停车场改造成的设施,可以开车通过(drive through)登记个人信息,收集采样,都不用下车。总共有4条通道,在进入通道之前,车要转很多道曲折迂回的排队车道,或许当年疫情严重的时候,这里有过很长的队伍(2020-21年打疫苗时有过这样的情形)。可是现在整个测试点只有1-2辆车,没有人排队,我直接驶入第2通道。
每个通道都有好几个工作人员,都很年轻,都很友善。他们都带着口罩,有些人在口罩以外还加了个塑料面罩。
因为我没有事先登记预约,所以第一步工作人员站在6尺以外指导我手持驾照,由工作人员用平板电脑登记我的个人信息,然后交给我一个小试管,上面贴着我名字和身份的标签,并指示我往前开进入下一步采样的位置。采样点的工作人员是个年轻女孩,她手里拿了一根棉签,告诉我如何使用棉签,探到鼻孔深处,然后转10圈,同一根棉签,在两个鼻孔分别各重复一次。女孩看我一脸迷茫(这是我第一次做),赶紧说,我也可以帮你做,你需要吗?我说要(我实在不想我做的不正确导致测试结果无效)。于是女孩毫不犹豫地在我两个鼻孔里下手了。那感觉不能用“痛苦”来形容,可是极其不舒服。那根洁白无瑕的棉签,从我两个鼻孔出来后变成灰色,隐约还带有一丝殷红,太恶心了!女孩把棉签塞进我的试管,一边在里面的试剂里搅动,一边告诉我,采样完成了,要我等12-24小时拿结果,到时候会有短信告诉我。
我特别记下了采样的时间,明天的检测必须在这个时间点以后才能满足要求(中国领事馆要求很严,其实没有那么玄)。
当天下午5:23PM,结果就出来了,不到8小时。阴性!
因为有了一个好的结果,我就想试着开始申请绿码。我以为两次结果可以分别发送,后来才知到这是不对的,应该拿到两次结果以后再一次申请。当然这次申请失败,我成了“红码”。奇怪的是失败理由不是缺少第二次检测结果,而是“请按要求申请绿码,你提前了”。
Day 16:10月31日,周一
今天是做第二次核酸检测。前一天晚上,根据搜集到的各方面信息,我选择了Curative在西雅图的一个点(检测点2,地址:1300 E Columbia St)这也是一个免费点,根据大家的经验这里出结果很快,只要一两个小时。为了万无一失,我还选了另一个Atlas在Renton的点(检测点3),也是免费。这两个点都是前一天晚上在网上预约好的,所有个人信息都已经注册好了。
检测点2设在西雅图市区的一个小停车场里,检测设施只是一个几平方米的小亭子,在停车场中间,很不起眼,如果没有路边的标志,很容易就错过了。我因为预约了特别的时间,不想迟到,就早了15分钟到达,是要尽可能满足要求,尽管据说没有那么严格。在等待的20分钟里,没有车辆进出停车场,小亭子里面也看不出有人在里面工作,一片冷清。
到时间以后我走到小亭子前,从小窗口看到里面有两名工作人员,我给他们出示我的预约码,和我的驾照,然后小窗边上一个更小的孔里面伸出一只带着防护手套的手,递给我一个棉签,让我自己采样。幸亏有昨天的经验,我就自己踩了样,因为自己可以控制力度和深度,感觉也好了很多。这是那只小孔里的手里拿着试管,示意我自己把棉签插进去搅动,然后让我把棉签丢在外面的一个垃圾桶里。我问结果什么时候出来,被告知需要2-4小时,最快半小时!这太棒了。
整个过程只有3分钟!
然后奔向检测点3。
这个点的规模介于前面两个点之间,有3个通道,我去时只有一个通道开放,前面有两辆车,我等了10分钟,做了5分钟。工作人员告诉我结果要24-48小时才能出来。这个Atlas机构同时也提供专门为中国旅行的服务,两次都做$330(我前面提到过),保证符合要求。可能是因为我没有选那个收费的检测,他们就故意放慢了出结果的速度。要不然怎么能收到钱呢?事实上我到了登机的时候也没有收到他们的结果。
从检测点3回到家时,我发现检测点2的结果已经收到了,也是阴性。从采样到结果不到一个小时。为这样的效率和便捷的服务点赞

有了两个好结果在手,我立刻有送了一次绿码申请,结果立刻(就是立刻)就通过了。我果然看到了那千金难买的绿色二维码!感谢背后的工作人员,效率真高!
可是绿码申请的过程并不轻松,事实上颇费周折。在领事馆网站上有个链接打开申请网页,需要邮箱来创建用户设密码,这都是标准的。可是里面有很多内容需要上传文件,比如护照,签证,还有检测报告,都需要用图片的jpg格式,我的两个报告都是PDF文本格式,所以需要转换,我想对于电脑使用不熟悉的申请者,这是个不小的困难。
这一天除了申请绿码以外,还有一个需要处理的事,就是机票问题。前面讲到,我同时定了两张机票,都是可以取消全退款的,一张是11月1日周二,另一张是11月3日周四。那个时候,因为不知道签证和所有手续什么时候可以办完,为了保险而不得已为之,以免手续齐全却没有机票,而且回家心切,订一张早一点高风险的票,再订一张晚两天的票,以防万一11/1走不了。现在一切尘埃落定,需要马上取消11月3日的机票。结果在delta网站取消机票时犯了错误,没有选择退到购买信用卡,而是被忽悠到退到delta的电子现金卷(e-credit),这种电子现金卷一年有效,这可不能接受,于是赶紧打电话给客服,等了半个小时接通,算是解决了。后来干脆把11月1日的课全退款票取消,再立刻购买了不退款票,这样省了$200。这样贵的票,能省点是一点吧。

Day 17:11月1日,周二
这是从西雅图的出发的日子,航班晚11:25PM起飞。比较而言,今天倒是最轻松的一天,因为所有的准备工作和心理负担已经没有了,剩下的就是等待了。
晚7PM到达机场,有建议提前三小时值机,因为手续复杂。值机柜台前几乎没有排队,工作人员首先提醒乘客先申请“海关指尖码”,用手机微信扫描二维码调出中国海关的微信小程序,填写相关信息(护照信息,前14天到过的国家,目的地,航班信息,座位号……)然后就得到一个带有黄色顶部边框的二维码,而且提示可以截图保存,预备随时查用(这与核酸绿码不一样)

值机的工作人员是一位黑人年轻姑娘,非常友善,也很熟悉业务,动作很快,检查两个码,托运行李,完成值机只用了不到5分钟。加上申请指尖码的10分钟,总共只有15分钟。
7:15PM到达安全检查,这个时间人也很少,大约10几分钟通过,然后走到登机口时才7:45PM,离起飞还有近4个小时
将近晚10PM,登机口开始广播,请乘客排队,再次检查两个码和护照,同时量体温。这个过程时快时慢,碰上老年人就卡住,因为手机调不出动态的核酸绿码,他们都不知如何联网,甚至都不知道还需要联网。这时有热心乘客来帮助,总算都能通过。
航空公司的短信通知航班晚点,早晨12:05AM起飞(晚了40分钟)。
晚11时,开始登机。正常登机流程,只检查护照扫描登机牌。
飞机上没有发现外国人。前排公务舱和高级经济舱似乎坐满了,而后面的普通经济舱有空位,而且乘客均匀分布。我的座位在机舱中部,四个位置,我在右,另一个乘客在左,中间空了两个位置,很宽敞舒适。听工作人员说这是中国政府的要求,飞往中国的航班不能满员。
飞机12:10AM起飞。
起飞一小时后,乘务人员开始发“晚餐”。出门前反复被告诫不要在飞机上摘口罩,什么东西都不要吃,水也不要喝。可是饭菜的香味还是渗透过了n95口罩,调动了不可抗拒的食欲,于是要了一份鸡肉米饭,一杯橘子汁。但愿病毒不要乘虚而入。
西雅图时间11月2日上午,韩国当地时间11月3日早晨4:32AM,飞机在首尔仁川机场做技术经停,这只是为了更换机组人员。为什么这么做呢?在西雅图机组下飞机之前我特别和一个空乘人员聊了一下。她们下飞机以后会在首尔停留两天再执行下一个航班的任务,新上来的机组是底特律来的,在仁川机场休息了一天了,她们带我们飞上海浦东,然后在机场的一个特别封闭的房间停留几个小时以后,再随同一架飞机离开上海,再回到首尔,再更换机组…… 这些“折腾”是“防疫政策”和“航空安全政策”共同作用的结果。飞机的损耗是以飞行里程和起降次数来计算的,这个额外的起降,以及机组的轮换究竟是怎样的代价呢?反正我这次单趟的票价是正常往返票价的三倍多。所有代价都最终是乘客(人民)买单,而乘客(人民)没有选择。
中间一个小时的地面停留,乘客们都很无聊,而两个机组人员交接却是忙的不亦乐乎。乘务员们在两边过道来回奔走,运送一些物品。我身后两排有位乘客把腿脚偏在了过道上一点,遭到一位空乘人员(带有东北腔)的责备,语气显然不耐烦,不仅如此,还马上还用严肃的语气做了广播,请大家把腿脚收回到座椅前方,不然绊倒乘务人员导致受伤,飞机就不能起飞了。这引起了乘客们一片嘘声,似乎有些小题大做。显然规则规矩带来的是紧张,损害的是和谐。
首尔时间早晨5:30AM,飞机重新起飞。
Day 19:11月3日,周四
早晨6:21AM 飞机降落上海浦东机场。
晨光让人心旷神怡,尤其是这时从天上俯瞰大地,经过近20个小时的漫漫长夜。记忆里无数次飞上海,这是我第一次早晨到达。上海似乎也从未有如此洁净的空气质量,这是一个不一样的上海。
飞机在闸口等待了20分钟就开始下飞机。一出舱门就遇到两个“大白”,脑子里立刻联想到刚刚过去的Halloween鬼节的幽灵。或许在他们眼里,我们才是被幽灵附体的魔鬼。
下飞机后沿着通道转过几道弯,队伍来到一处检查站,要扫码照相。出发值机时创建的海关“指尖码”就在这时使用了。有工作人员提醒大家打开保存的“指尖码”截屏。每个人依次扫码,再拍个脸部(带着口罩)照片就可以通过,可是通道常常被卡住,因为总有些人手机操作不正确,特别是老年人。远远听到在闸口帮助的工作人员不耐烦的声音“你要点亮手机屏幕啊,你的屏幕是锁住的怎么行啊,….你屏幕解锁都不会吗?……,你自己的手机都不知道密码吗?” 哎,现代科技让人活得越来越长,可是人被淘汰得越来越快。
轮到我扫描我的指尖码时,工作人员拦住我,该诉我,码没有通过,然后指着边上的一个柜台,要我去那里解决。我的神经立刻紧张,总觉得会出错,现在果然发生了!
柜台前人不多,稍等了一会,一个年轻的女工作人员很和蔼,又让我扫了我的码,然后告诉我:“码的确有问题,很可能是护照号码不对”,于是让我我出示了护照,果然有个数字我先前输入错了。麻烦了,我心里想。“没关系,你打开微信我来帮你改一下就行了”,她动作熟练地修改了错误,还很耐心地告诉我截屏保存,再把老的删除,并且叮嘱我把这个码留在屏幕上,后面的流程里还要扫两次呢。我心存感激地致谢。果然这次扫描通过。
下一个关口是测体温,在闸口要第二次扫指尖码,然后面对前面的红外线测温仪停留一两秒钟,接着旁边工作人员说,可以了。我记得以前过海关也有测体温的闸口,这是上次SAAS疫情以后的一个措施,那时是一群人一起过闸口,没有停留,而现在是一个一个单独过。
从这里到下一个关口要走很长的通道,地上写着中英文路标“核酸采样COVID Test Sampling”,通道迂回曲折,还下了一层楼梯,最后从航站大楼出来,进入一排临时拼装的简易房。里面有几十个采集窗口,我被安排到28窗口。我走过去刚要在窗口坐下,里面的“大白”(女声)立刻大声制止,“别过来,往后退,再往后退,到后面绿线外面……”,然后她拿出消毒纸巾在柜台上一遍一遍地擦拭,然后又拿出一个喷雾器,对着周围的空间前后左右一通喷洒,待尘埃落定她招手叫我坐下。显然,每个采样以后都要经过这个流程,再做下一个。做核酸我有经验了,刚刚来之前在美国做了三次。工作人员拿出一个棉签,与美国的相似,我想都是同样的医学标准,然后告诉我:“把口罩下啦,露出鼻孔,遮住嘴,抬起头,再抬高一些…,好,不要动”,然后她把棉签迅速熟练地插入我的鼻孔…… 然后的经历我可能终生难忘,这根棉签插入了至少60%(超过4英寸),我觉得已经从鼻腔,穿过咽腔,直到颅腔了!这哪是在采样,明明是插管外科手术啊。不仅如此,她开始旋转搅动棉签,只感到有种奇痒发自我大脑的核心,但是我无论如何要忍住不能动,否则我回不了家啊。搅动10次以后,棉签迅速抽出。我两眼泪水,也没看清那根棉签的样子,心里想着还要坚持做完另一个鼻孔,可没想到她说已经可以了。谢天谢地!我真不知道还能不能再忍受一次。想到后面隔离的7天每天要做一次,心里不寒而栗。
走出检测采样的平房,还要回到航站大楼,同样走过曲折往复的通道,来到边境检查大厅。这是一个非常熟悉的地方,每次从上海入境都会在这里排队很长时间,不管是中国公民的队伍,还是外国人的队伍,几十个通道,开足马力,整个大厅人头攒动,世界各地的乘客,航班一个接一个,一批接一批,蜂拥来到这里等待过关。可是今天,这里只有我们一个航班的乘客,两百多人进到这样的空间,就像消失了一样。我到达外国人入境的队伍时,只有五个旅客排队,有两个检查窗口。本以为可以很快通过,没想到却等了十几分钟,边检人员问了很多问题,也许他们想“在这个时候还来中国,到底想干什么?”。
出边检大厅就是行李提取大厅。行李大厅空荡荡,只有我们一班飞机,我们还是等了20分钟,行李才从传送带推出。
拿好行李,走出海关。这里原本是到达大厅出口,旅客在这个出口走向外面的世界,或与迎接的亲友拥抱,或匆匆奔向地铁,出租车,然后融入大上海缤纷的世界。可是现在,迎面一堵墙把出口与外界严严实实地隔断,两个大白,拦住每位旅客询问去向,留在上海的向左转,去苏浙皖的向右转。我去江苏,所以向右转,再次进入一个长长的通道。
在通道尽头又有几个工作人员拦住我们,这里要扫一个二维码然后填写机场入境旅客信息,并且获得一个二维码,就叫“机场码”。工作人员告诉我们,有两个选择,在上海隔离7天,或者在上海3天,再回本省隔离4天,我选择了后者。然后就被安排在一个江苏旅客等待室。旁边有浙江室和安徽室。去浙江的人多一些大约20多人,去江苏和安徽的各有十多人。

在这里等待了近40分钟,三个队伍依次在大白的引导下,通过一道道长廊,来到上大巴的出口。自此,我们从下飞机以后所有遇到的中国人都是“大白”,他们除了大致的性别特征,个子高矮,还有他们大白背后标注的职责(比如警察,交通管控……)以外,没有其他个体的特征,连体型胖瘦耶看不出来,因为都显得很胖,看他们就像是看一只一只,一群一群的绵羊一样。病毒是真实的,风险是虚幻的,人们的付出是真实的,代价是无形的。

入住隔离酒店
早晨9:16上大巴。一路顺利畅通,没有堵车。一个小时后到达隔离酒店,在上海市西郊的“维也纳国际酒店”。
我们在大堂门口下车,大家提着行李想进入大堂,被门口一个大白拦住,他/她(看不出性别)不说话,只是用手指着大门边上的一块小空地。众人以为要在那里集中一下,可大白又做手势要大家过来大厅门口,于是众人又提着行李回来,结果又被大白拦住,大家一来一回觉得非常茫然,不知所措,有乘客不高兴“能不能说句话,要我们怎样啊?”,这时大白指着空地(男声)说了两个字“行李”。奥,明白了,是要我们把行李放在空地,人进入大堂。所有行李,包括大件行李,和背包,挎包,只要不能放进衣服口袋里的东西都要放在那里。后来才知道,是要集中喷洒消毒液消毒。我可怜的真皮包啊!

乘客排队在门口,每次放两个人进入大堂。首先扫码付款,用微信,1500元人民币包三天吃住。好在我微信付款是可以的,这一关顺利通过。然后再扫码加入一个微信群,这是为今天入住的十几位乘客专门设立的交流群(稍后就知道其重要性了),领取房卡,和一个小塑料袋(里面似乎有两瓶药加几张纸)。然后我们去拿回行李,从大堂侧面的一个边门进入酒店,这里有个货运电梯。小门厅和电梯间里都是锈迹斑斑,好长时间没有认真清扫的样子,看来除了新冠病毒,其他微生物都无所谓。
我一个人在9层下电梯,廊道里一片昏暗,感觉是在一个废弃的公寓楼里。每个门口都有一个小桌子,大小形式不一,有的是茶几,有的是床头柜。后来知道,每天三餐都放在这里。进房间后明亮了许多,因为有窗户。两张床,一张有床具,一张没有,只有裸露的床垫(根据规定每个房间一个人,即使是夫妻也要分房隔离)。行李桌上放着6瓶矿泉水,三套牙刷牙膏,两卷卫生纸,一包手纸巾,若干垃圾袋。卫生间里没有卫生纸(自己从桌上拿一包装上),只有一条毛巾,一条浴巾。房间里虽然没有大杂物,可是陈旧的地毯上有很多细小的杂质,有些可以辨认出是菜和饭粒。窗户上也有些不明的污物。显然,我进来之前没有做过标准的清扫,因为一个简单的吸尘就可以解决这些问题。依然是那句话,除了新冠病毒是毒,必须清零,其他都可以将就。其他房间陈设是标准的。房间还算比较宽敞,在这里住三天应该算舒适吧。
至此对这个酒店有了整体的印象。这个以“维也纳国际”命名的酒店,有一个华丽,文艺,现代的外表,可是近距离交往,发现只是个没有文化的村民。室内外的装潢试图显示高档次,仔细看都是廉价的材料和粗陋的工艺,而且也年久失修。但愿哪天我们在美国或者欧洲看到“上海国际”,或者“北京国际”这样的酒店,让我们中国人的名城为外国人撑门面。
隔离第一天
进房间以后要立刻打开那个在大堂领取的小塑料袋子,这是被反复叮嘱的。这可不是小礼品,里面是重要的责任和工具。具体内容如下:
1. 一章小纸条上有个二维码,上面写着“重要提醒!!!请入住人第一时间扫码完成信息采集”。这里需要把护照签证图片,和航班到信息上传到指定网站。
2. 健康状况信息登记表。要手工填写,然后用手机拍照上传到指定网站。
3. 集中隔离健康观察(留验)承诺书。要签字,然后用手机拍照上传到指定网站。
4. 上海市新型冠状病毒肺炎疫情防控隔离健康观察报告单(7+3天隔离人员版)。要仔细阅读。
5. 一只体温计。每天上午9点,下午3点量两次体温,并且填报上传。
6. 一瓶医用消毒棉球(量体温时擦拭体温表)
7. 一瓶“含氯消毒片”。药片溶于水后可作为消毒液。不能服用!!!要求大小便前投入马桶里,这样可以对粪便消毒。
8. 一个3M N95 02+口罩。开门取食物,和做核算时必须带这个口罩。
处理完这个小口袋以后,想喘口气,打开微信,发现那个在大堂里加入的“旅客”群里已经有很多信息了。
以下是第一条信息:
(请注意,隔离期间为闭环式管理,请大家注意房间门会自动闭合。房卡为一次性,所以出门拿餐食或扔垃圾一定要抵住房门防止被锁在门外!!!因上面没有工作人员,上去开门需要穿防护服时间较长,请理解,谢谢!!!拿餐时特别注意!!@所有人 )
这三天隔离,除了每日三餐(早7点,午12点,晚6点)有人送到门外的小茶几上,还有每天一次(上午9点)核算检查,除此以外就没有其他人来打扰了。每次餐食送到后敲两下门,要求等2分钟以后带上N95口罩再开门拿餐盒。所以每天能够看到的人就是核酸采样的人员,尽管都是穿着厚厚的防护服,带着口罩面罩,依然觉得很亲切。让我最感激的是,这里的核酸是口腔采集,不是在机场那种恐怖的鼻孔采集。后来对测核酸还产生了一种期待感,因为在近距离有个人,只停留1分钟。
群里还有这样的信息:
(温馨提示:
1、 客房服务、餐饮快递(酒店组) 请拨0
2、政策解释、转运解离(管理组)请拨8225
3、健康观察、核酸检测、医疗保障(医护组)请拨3666)
我就拨打了0,期待听到酒店前台的声音,比如“您好,有什么可以帮准您吗?”,可是响了几声以后电话才接通,然后是一片嘈杂的声音,过了几秒钟有个男声“什么事啊?”,似乎我打扰了这个人繁忙的工作。我说,我想再要一套毛巾和浴巾。我并不是一个在卫生上特别挑剔的人,我只是不想用同一条毛巾擦脚再擦脸,住三天给两套浴巾毛巾并不过分。对方迟疑了一下,说“这个不行,我帮你问问吧”。然后电话挂断。这事后来我才知道,我的要求是不应该的。因为我们用的这一条毛巾和浴巾在我们离开以后是要销毁的。我第二天在打电话8225咨询隔离转运时,又顺便问了毛巾的事,那位耐心的工作人员才告诉我的。我看着床上的被子枕头,床单,这些都要销毁吗?太可惜了!
我开始意识到,我是在隔离,不是在住酒店,这里也不是酒店,是政府的行政机构。我们不应该提要求,而应该配合工作。只有正确的定位自己,才能平静地面对这一切。
Day 19-21 隔离的日子
一日三餐都是酒店提供的标准餐,早晨是稀饭馒头鸡蛋牛奶,午餐晚餐是五菜一汤(其中一个纯荤菜,两个荤素菜,两个纯素菜),搭配和口味都非常好,只是量不太够,每次快到吃饭的时间就饿了。在隔离的房间里很难有什么运动,所以这样的饮食是有利于健康的。

如果餐食不合口味,或者不够可以点外卖吗?不行,我们这个酒店是不行的!但是管理者还是开辟了一个“通道”,就是我们加入的微信群,群主在第一天就给我们贴了好多精美的菜肴的照片,本以为让我们点午餐,可是随后被告知,这是额外的自费“加餐”。所以有人说抗疫是一种产业,其中隔离酒店和相应的配套服务就是其中一环。
对于现代人,网络的通畅可能比人身自由更重要,虽然被局限在20多平米的房间里,与世界的连接在虚拟世界畅通无阻。该参加的会议,该有的交流,甚至很多工作都没有受影响,所以隔离的生活不应该有太大烦恼,当然,如果有紧迫的计划那就另当别论了。可是,在这个时候回国的人多半都有不得已的难处。
房间里除了网络,还有电视,这个传统的娱乐平台。对于我们这一代,靠央视新闻联播知道世界的人,那熟悉的开始曲和字正腔圆的新闻播报,总是唤起思乡与怀旧的情怀。电视开着,其播报的内容不重要,只是为了那种气质和语调,这也是一种家乡的味道。
Day 22: 11月6日,周日,转运江苏
这是我当时在机场出口时做的选择,就是不在上海完成7+3的隔离,而是选择3+4+3,就是在上海隔离3天,在江苏的家乡隔离4天,最后居家隔离3天。只有上海周边三个省的旅客有这个选择,其他地区的旅客必须在上海完成隔离10天再离开上海。
隔离工作是紧紧有条的。我在转运日的前一天收到江苏防疫部门的电话,确认我的身份,并且告诉我第二天早晨7点准备出发,特别关照前一天晚上把行李收拾好。
转移当日,早晨5:45起床,6:45吃早晨,然后等待下楼的通知。7:30群里通知所有转运到江苏的人到楼下办手续,必须从那个货运电梯下楼。
在酒店门口交还房卡,在一个文件上签字,然后领取一份文件:上海市新冠肺炎疫情防控重点人员隔离健康观察转运单”,上面有我的基本身份信息,和解除隔离专用红色图章。然后等待转运大巴。
7:50AM两辆大巴到达,一辆是转运苏州人,另一辆是转运江苏其他地区的人。从大巴上下来的江苏接收工作人员按照事先拟定好的名单,叫每个人前来,核实每个人的“转运单”,然后发给一双乳胶手套,和一个N95口罩,要求每个人带上手套换上新口罩,然后再上车。所有人上车后就出发了。

8:45AM,大巴来到位于陆家镇附近的“花桥国际博览中心”,这是江苏的一个转运站,我们所有人都在这里下车,进入巨大的展览中心,室内被分割成若干区,每个地级市一个区,每个区可以容纳至少两百人。这里有两个大白工作人员,让我登记然后坐下等车,当时只有我一个人,过了5分钟又来了一位(后来知道是从德国回来的)。9:08AM我们两位上车出发。一辆标准的大巴只运载了我们两位。

转运的大巴应该是豪华配置,但是里面设备显得非常陈旧。所有的座椅扶手和地面都覆盖着一层白色灰尘,车里也是有很浓的消毒剂气味。因为每一次执行转运任务以后都要“消杀”一次,药水挥发以后,那些药物就沉淀在车里到处都是。为了杀病毒,不顾一切了。
11:30AM大巴到达我市的隔离宾馆,在这里要集中隔离4天。
Day 23-26: 11月6-9,关于集中隔离
今天是酒店隔离的最后一天。上午,除了在酒店最后一次口腔核酸采样以外,还有另一项核酸检测。护士在门外,拆开五个医用棉签,递给我,要我回到房间,在与我密切接触的物品上反腐擦拭,再带回给她,这里包括:我的手机,屋里灯具开关,行李箱拉杆,喝水茶杯,电视机遥控……。我完成后,她又拆开五个棉签,要我在卫生间里的洗手池水龙开关,马桶坐垫,内壁,浴室水龙开关…采样给她。所有采样都要进行同样的核酸检查。
出于好奇,我从微信里与有关的管理人员进行了单独的交流,以下是我得到的信息:
隔离酒店的管理人员有两个部门,一个部门是酒店管理部门,管理人员是原酒店的员工经理。负责旅客登记,饮食安排,垃圾收集处理等。
另一个部门是医务部门,是从镇江市各个县的医院轮流调配的医护专业人员,目前在岗的是扬中县医院的六名护士和一位精神科医生。负责核酸采样,报告发布。据说在这里设立隔离酒店一年多来,他们只检测出一例阳性。
所有在酒店的工作人员也都是在一种隔离状态,时间是一个月,每个月轮换一批,下岗之前要隔离7天观察,和我们一样。
在与一个管理人员的交流中,没有感到她对于这项工作和防疫政策的抱怨,反而有种自豪感,因为江苏这一带的疫情一直控制得非常好。她觉得这是他们的工作做得非常有成效的结果。看来工作成绩是她的关注点。
酒店的公共空间每天用消毒水和强紫外线消杀三次。房间里每次客人离开以后都要强力消杀一次,然后再多点采样做核酸测试,没有问题再接待下一个隔离旅客。
我问一位医务工作者,这样的防控科学吗?我听到她轻声一笑,说这是领导们的问题,她对此没有评论。
Day 27: 11月10日,周四,开始居家隔离
今天结束集中酒店隔离,开始最后三天的居家隔离。起先对于“居家隔离”有误解,以为是可以回家了,只要在家不出门就行了。后来在我落地上海的那一天这个错误就被纠正了。首先这个家不是一般的家,而是一个自己独自居住的住宅单元,在隔离期间不仅自己不能出门,其他人也不能进入。实行居家隔离首先要和住宅所在的社区联系获得批准,社区根据当时的疫情状况,并且检查单元的条件来审批。批准后会有社区专门人员上门安装隔离监控摄像头。
从隔离酒店到家的过程也是一次“转运”,也是各部门工作人员严密配合的过程。而且在我到达上海的那一天就开始安排了。
11月9日,这是我酒店集中隔离的最后一天,酒店的医务人员给我做了最后一次核酸采样,告诉我在结果出来以后才能离开酒店。此后我居家隔离社区的工作人员专门给我讲解居家隔离的要求以及转运的规程。
11月10日,早晨8:30AM酒店通知我最后一次核酸是阴性,可以结束集中隔离。并且告诉我带上所有行李,带上专门配发的N95口罩和乳胶手套,通过指定的电梯通道出酒店。
门外,家乡市政府转运车辆已经等在门口,司机当然是一身大白,与我核实姓名后让我上车。同时以一种“出大事”的语气告诉我“昨天我市出了一例阳性”,“他是从外地回来的,回来后没有好好在家呆着,前几天在全市跑了很多地方,现在他所到之处都进入全员核酸状态了”。看来一例阳性就可以激起社会面一片波澜。
转运车是一辆普通的7座公务车,驾驶副驾驶座与后面的乘客座部分有一块有机玻璃严密隔开,边缘都有密封材料处理了。

车到小区大门口,社区的那个工作人员已经等在那里,他与司机交接,然后带我到家。这个工作人员是一个年轻的小伙子,应该不到30岁。他说他以前在工厂工作,后来应聘参加社区工作。我开始以为他是志愿者,他说不是,来这里是为了一份工资,也算有收入。
Day 28: 11月12日,周六,提前一天回家
和酒店隔离相比,居家隔离显然要“豪华”很多,不仅仅是空间大很多,吃的东西也丰富,健康,可口很多(非常感谢我姐的精心安排)。就在我享受“豪华隔离”的第二天早晨,中央“二十条”新防疫政策公布,隔离天数从7+3变成5+3,就是说我可以立刻回家了。
可是事情没有那么简单,在与社区防疫人员反复交涉无果的情况下,我还是打算麻烦一下我一个在政府工作的朋友。我这样执拗,一是看母心切,二是8天隔离产生的心理烦躁(没有经历过的人不一定能体会)。
到了晚上,社区防疫人员打电话来,说上面说了,我的情况可以特殊处理,明天一早回家。这样我就减少了一天隔离时间,提前一天,11月12日回到家里,见到妈妈。
从11月16日发出签证申请开始计算,回家的路走了28天。
关于“码”
在中国出行需要随时准备手机“扫码”。根据各地防疫政策,疫情严重程度,会有不同要求,一般来说,在大型商场,酒店,银行,机场,火车站,医院,和药店等都有要求。以下是几种常见的“码”
健康码:这是一个二维码,根据核酸报告,出行的纪录确定,必须保持“绿码”。有些公共场所入口设立扫码机,扫码后才能进入。
出行码:是一个绿色向上的箭头,表示最近行程里没有经过高风险地区。有些公共场所入口有人检查。对于一个新买的手机号码,要使用7天以后才出现行程码。所以在7天以内,不能去查验行程码的地方。
核酸记录:这是一个近期核酸检测的纪录列表。有些地方要求出示最近24小时核酸检测阴性的纪录,就要看这个。我在酒店隔离期间的所有核酸记录都是纸质的,因为手机还没设置好。
场所码:这是一些公共场所提供的二维码,你要进入必须用“微信”或者“支付宝”扫描,然后纪录你到过某场所。同时显示你的核酸吗给场所的检查人员。
所有这些出行必备工具都可以在“微信”或者“支付宝”里面设置,而且必须有中国手机号码(最好备用一部单独手机)。购买中国手机号码不贵,也不难,但是需要“实名制”,记录护照信息,护照和人脸拍照。
各种码和相关信息的管理有国家层面,也有省的层面,在各种“小程序”上,比如江苏的“苏康码”,上海的“随申码”。在不同城市之间要相互切换。
验核酸,这是目前国内日常生活的一部分,在我所在的江苏镇江,有免费测试,就是政府根据疫情要求市民必做的核酸,比如“三天三检”,通常在邻里的公共场所设立检测点;另外一种是收费检测,就是市民自己要求做核酸,原因多半是出差,到外地旅行,比如我回程要去上海,上海要求落地旅客出据24小时核酸报告才能走出火车站或机场,所以要去上海必须在出发一天前在出发地做一次核酸,否则进不了上海。这种核酸检测是市民自己提出的核酸检测如果赶不上政府要求的时间,那就自己出钱到医院去做,4元人民币一次,一般几个小时内出报告。
在核酸采样点,做核酸采样前要确认身份,可以扫健康码(上海),或者扫身份证(江苏)。我第一次在公共场合做核酸是在一家医院的核酸点,因为没有身份证,检测人员费了好大劲才在系统里录入了我美国护照的信息,然后打印出一个二维码,告诉我以后再做核酸,就先扫这个二维码(代替身份证),本来十几个人的队,为此变成几十个人的队。
后来到了上海,第一次核酸检测是出火车站,从支付宝调出“随申码”,一扫描就获得了身份,然后就做核酸采样,看来上海的系统比江苏先进。
后记:
11月11日颁布的《20条》放宽了抗疫的要求,可是“抗”抗议的压力却没有减少,反而越来越大。在12月5日,在几乎没有说明的情况下,全国(首先从疫情严重的城市地区)突然“躺平”,三年抗战在“坚定不移”中戛然而止。