
出品|虎嗅汽车组
作者|杨杰
头图|视觉中国
2026年不是人形机器人规模化落地的元年,而是“伪需求出清、真场景分层”的元年。
上百家车企与创业公司争相发布机器人原型,似乎谁都能造出一台会走会跳的“铁人”。
不出意外,在4月底即将开展的北京车展上,我们也能看到数家跟车企有瓜葛的机器人亮相。
但当喧嚣褪去,一个更残酷的问题浮出水面:人形机器人今天卖的,到底是劳动力,还是资本故事?
本期《智驾雷达》Vol.12,我们想回答的不是“技术行不行”,而是“账能不能算得过来”。

哪类“落地”是真的?
行业把2026年称为“具身智能规模化应用的元年”。但虎嗅的判断是:真正的主题不是“规模化应用”,而是“商业化分层”,因为不是所有订单都叫落地,也不是所有落地都能复购。
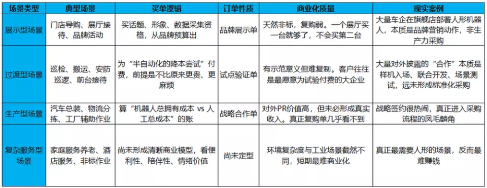
要看清这个行业,需要同时拆解场景决定需求边界,订单决定商业质量的几大维度。具体分类如下:

图源:虎嗅制图
从以上表格不难看出一个行业悖论,那就是真正最需要人形的场景(家庭、复杂环境),反而因为复杂度太高,短期最难商业化;而最先商业化的场景(展厅、巡检),往往并不需要人形的全套能力。
这意味着一个残酷的真相:人形机器人公司必须在“被需要”和“能赚钱”之间做艰难取舍。
今天行业里热热闹闹的“商业化落地”,大部分是前三类订单:品牌展示单主要是客户为话题付费,不是为生产力付费;试点验证单则意味着客户为“不掉队”付费,而不是为效率付费;战略合作单的客户更多也是为PR价值付费。
从长远的布局来看,真正决定行业生死的,是复购采购单,而这类订单,目前几乎看不到。
很多公司把“入场测试”“联合开发”“战略签约”“样机部署”都包装成“落地”,但这些动作距离标准化采购、批量交付、持续复购,往往隔着好几个商业台阶。
人形不是工厂最优解
聚焦到人形机器人的具体落地场景,如果只有前三类订单,行业永远是个“展览经济”。要进入真正的生产型场景,就必须回答一个更本质的问题:
为什么很多工业任务,明明需要自动化,却偏偏不需要“人形”?
我们同样用表格做一个对比:

图源:虎嗅制图
这个对比揭示了一个被忽略的事实:工业世界要的不是“像人”,而是“好用”。
人形机器人的核心竞争力是“通用性”,但这一优势在大多数工业场景里反而成了劣势。因为通用意味着冗余,冗余意味着成本,成本则意味着不划算。
双足行走在平整的工厂地面是冗余,22自由度的灵巧手在拧螺丝时是浪费。带着一套昂贵的通用配置,去干一个不需要通用的活,这在工业逻辑里同样说不通。
当前多数工业场景的问题,不是“缺机器人”,而是人形路线在经济性上,还没有资格替代成熟自动化方案。
至于大家关注的机器人能否替代工人,我们再来算一笔更细的账。
高工机器人产业研究所的数据显示,2026年一季度人形机器人单台成本已降至10万元,比2025年下降了33%,但这只是基本款的采购价,涉及高阶操作的人形机器人成本仍然居高不下。有行业调研指出,当机器人落地到具体工艺段后,其总体拥有成本(含运营、维保)将比采购价翻倍甚至更多。一台能进入工厂“打工”的机器人,实际总成本可能接近50-60万元。
按50万元总成本、替代一个年薪10万元的工人计算,回本周期需要5年。而制造业设备的典型折旧周期是5-6年,技术迭代周期更短。

图源:视觉中国
更致命的是,对制造业客户来说,问题不只是5年太长,而是它根本无法接受“高故障率+长维修期+产线停机风险”把回本假设打碎。制造业不是按静态回本算账,而是按连续生产、停机损失、良率、维护可预期性来算。
当前科研用机器人本体的寿命仅为6-8个月,一旦损坏,单次返修时间长达1个月——在产线停机成本以分钟计算的制造业,这几乎是不可接受的。
毋庸置疑的是,成本“昂贵”的人形机器人短时间内,还无法替代工人,那些已经把成本、精度、可靠性做到极致的专用自动化设备,才是工厂的主角。对此,小鹏汽车董事长何小鹏也坦言,人形机器人研发难度是汽车的数十倍,短期内“进厂打工”并非中国的最优解,其当下更适合导购、展示以及陪伴等场景。
给车企算笔账
在人形机器人这场竞赛中,车企是一个特殊群体。表面上看,车企造机器人有天然优势:工厂就是现成的试验场,直营店就是现成的展厅。不需要像创业公司那样四处找客户“求试点”,自产自销就能跑通商业闭环。
但虎嗅想提醒的是:通路优势,不等于商业成立。
如果车企把机器人放到自己的生产线上“打工”,确实省去了找客户的麻烦。不过,这笔账要算清楚,机器人的研发、制造、维护成本,并没有消失,只是从“采购部门”转移到了“研发部门”或“制造部门”。
更关键的是,工厂内部使用同样要回答ROI问题,如果一台50万元的机器人,替代不了一个10万元年薪的工人,产线主管为什么要用?除非集团强制下令,否则一线生产部门会用脚投票。值得注意的是,内部订单还有可能存在掩盖技术短板的风险。
如果把车企制造机器人摆在展厅里,确实比创业公司更容易触达消费者。但卖给谁同样是一大难题。
目前人形机器人缺乏消费级的杀手级应用场景,消费者花几十万买一个会走路、会打招呼的“铁人”回家,当保姆不够灵活,当玩具太贵,当摆设又占地方。
由此可见,对于车企来说,造人形机器人最大的诱惑不是短期收入,而是抢占下一代人机交互的入口,并反哺自动驾驶、感知、AI等核心技术。但战略卡位也有成本。人形机器人的研发投入,动辄数亿甚至数十亿。这笔钱如果投向自动驾驶算法优化、电池技术突破、制造工艺改进,回报是否更确定?
在虎嗅看来,车企造人形机器人,通路优势只是“入场券”,不是“免死金牌”。最终能跑出来的,不是那些把机器人当品牌噱头的车企,而是那些真正把机器人当产品、敢于拿到外部市场接受残酷检验的车企。毕竟内部订单养不出冠军,温室里长不出参天树。
谁会活下来?
基于以上分析,虎嗅对未来两年人形机器人行业的判断是:只有视频演示、没有订单转化能力的公司会最先走到终点;依靠展厅单、试点单、政府项目续命的公司能活,但很难长大。
而真正能走到淘汰赛终点的,往往是能把TCO压下去、能快速维修、能把试点做成复购的公司。它们不一定是技术最炫的,但一定是最早把“单机成本+TCO+可维护性+场景适配”做成闭环的。更重要的是,它们能证明:自己卖的不是一次性的试验品,而是可以复购的生产力工具。
这意味着,人形机器人公司短期最容易拿到钱的场景,往往不是长期最能建立壁垒的场景;而真正能建立壁垒的场景,短期又最难形成收入。
2026年,对于人形机器人行业来说,注定是“冰与火之歌”交织的一年。
一方面,躯体在狂奔:越来越多的机器人发布、越来越炫酷的演示视频、越来越高的估值。
另一方面,灵魂在迟滞:惨淡的销量、算不过来账的ROI、迟迟无法突破的工业场景落地瓶颈。
未来两年,人形机器人行业最大的淘汰,不发生在技术层,而发生在销售端,会走路,只是入场券;能复购,才是商业化,才算真的活着。
