简体 | 繁体
loading...
新闻频道
  • 首页
  • 新闻
  • 读图
  • 财经
  • 教育
  • 家居
  • 健康
  • 美食
  • 时尚
  • 旅游
  • 影视
  • 博客
  • 群吧
  • 论坛
  • 电台
  • 焦点新闻
  • 图片新闻
  • 视频新闻
  • 生活百态
  • 娱乐新闻
您的位置: 文学城 » 新闻 » 焦点新闻 » 男子替跑获女子组冠军,安阳马拉松通报

男子替跑获女子组冠军,安阳马拉松通报

文章来源: 长安街知事 于 2026-04-17 20:30:32 - 新闻取自各大新闻媒体,新闻内容并不代表本网立场!
被阅读次数

3月22日,河南安阳马拉松在安阳市文体中心开跑。4月14日,赛事组委会发布的获奖名单却引发热议,有多名网友发文指出,半程马拉松女子项目安阳市居民第一名获奖者“桑某云”的号码牌,在比赛中佩戴在一名男子胸前,存在替跑行为。

男子替跑获女子组冠军,安阳马拉松通报

现场图片

4月17日,安阳马拉松赛组委会发布涉事人员处罚公告:

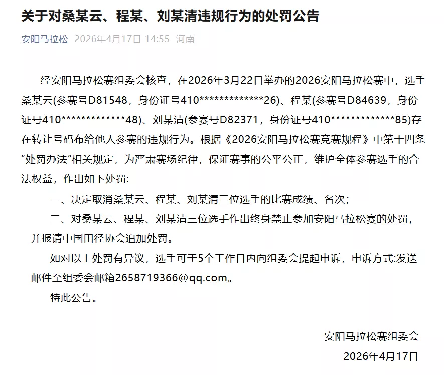
经安阳马拉松赛组委会核查,在2026年3月22日举办的2026安阳马拉松赛中,选手桑某云(参赛号D81548,身份证号410*************26)、程某(参赛号D84639,身份证号410*************48)、刘某清(参赛号D82371,身份证号410*************85)存在转让号码布给他人参赛的违规行为。

根据《2026安阳马拉松赛竞赛规程》中第十四条“处罚办法”相关规定,为严肃赛场纪律,保证赛事的公平公正,维护全体参赛选手的合法权益,作出如下处罚:

一、决定取消桑某云、程某、刘某清三位选手的比赛成绩、名次;

二、对桑某云、程某、刘某清三位选手作出终身禁止参加安阳马拉松赛的处罚,并报请中国田径协会追加处罚。

如对以上处罚有异议,选手可于5个工作日内向组委会提起申诉,申诉方式:发送邮件至组委会邮箱2658719366@qq.com。



据介绍,2026安阳马拉松赛是2026年河南省首场大型马拉松赛事,有2.6万名跑者参加,级别为中国田径协会认证的A1类赛事,设马拉松(42.195公里)、半程马拉松(21.0975公里)两个项目。

此前,安阳马拉松组委会公布了各个组别的奖励办法,女子半程马拉松安阳市民奖第一名获得者奖金是1000元。

  • 北美最大中英文保健网“母亲节特大酬宾”!美国专利[骨精华][心血通][益脑灵]健骨強心护脑,用过的都说好!
查看评论(9)
  • 文学城简介
  • 广告服务
  • 联系我们
  • 招聘信息
  • 注册笔名
  • 申请版主
  • 收藏文学城

WENXUECITY.COM does not represent or guarantee the truthfulness, accuracy, or reliability of any of communications posted by other users.

Copyright ©1998-2026 wenxuecity.com All rights reserved. Privacy Statement & Terms of Use & User Privacy Protection Policy

24小时热点排行

川普:伊朗宣布霍尔木兹海峡“全面开放”
泰国泼水节代价惨痛!已242死 1200伤 当局曝原因
来美就出事 华男被砸昏迷87周离世 家属赴美讨说法
中国遭受突如其来的双重打击 处境异常艰难
打赢面子输掉经济 伊朗急谈判 战后真实处境曝光




24小时讨论排行

新华网|红卫兵破四旧时毁坏了中国多少珍贵文物
前新疆警察德国“脱队”寻庇护 揭露对维吾尔人迫害
川普:美伊协议已无症结点 将在这两天内达成
“$200亿换浓缩铀” 美国拟解冻伊朗资产换伊停核活动
潘石屹“反思”中国房地产如“庞氏骗局” 热传后被删
川普宣布海峡“完全开放” 国际油价应声大跌逾10%
海峡开放后北约来电问“要帮忙吗?” 川普怒怼回去…
美防长翻车:把昆汀电影台词当成了《圣经》经文
5大妈水边护栏上做高难度诡异动作 惹怒网友
法官延长白宫改建宴会厅禁令 川普愤怒轰“司法失控”
北京人形机械人半马赛:有选手试跑摔粉碎被担架抬走
二战后大解禁!日本武器开始“走向全球”
曝伊朗愿交出浓缩铀不造核武 川普拟赴巴敲定协议
川普称美国禁止以色列再轰炸黎巴嫩:够了!
一场前所未有的对峙:这位美籍教皇如何对阵特朗普?
伊朗能撑多久?每日经济损失高达4.35亿美元
文学城新闻
切换到网页版

男子替跑获女子组冠军,安阳马拉松通报

长安街知事 2026-04-17 20:30:32

3月22日,河南安阳马拉松在安阳市文体中心开跑。4月14日,赛事组委会发布的获奖名单却引发热议,有多名网友发文指出,半程马拉松女子项目安阳市居民第一名获奖者“桑某云”的号码牌,在比赛中佩戴在一名男子胸前,存在替跑行为。

男子替跑获女子组冠军,安阳马拉松通报

现场图片

4月17日,安阳马拉松赛组委会发布涉事人员处罚公告:

经安阳马拉松赛组委会核查,在2026年3月22日举办的2026安阳马拉松赛中,选手桑某云(参赛号D81548,身份证号410*************26)、程某(参赛号D84639,身份证号410*************48)、刘某清(参赛号D82371,身份证号410*************85)存在转让号码布给他人参赛的违规行为。

根据《2026安阳马拉松赛竞赛规程》中第十四条“处罚办法”相关规定,为严肃赛场纪律,保证赛事的公平公正,维护全体参赛选手的合法权益,作出如下处罚:

一、决定取消桑某云、程某、刘某清三位选手的比赛成绩、名次;

二、对桑某云、程某、刘某清三位选手作出终身禁止参加安阳马拉松赛的处罚,并报请中国田径协会追加处罚。

如对以上处罚有异议,选手可于5个工作日内向组委会提起申诉,申诉方式:发送邮件至组委会邮箱2658719366@qq.com。



据介绍,2026安阳马拉松赛是2026年河南省首场大型马拉松赛事,有2.6万名跑者参加,级别为中国田径协会认证的A1类赛事,设马拉松(42.195公里)、半程马拉松(21.0975公里)两个项目。

此前,安阳马拉松组委会公布了各个组别的奖励办法,女子半程马拉松安阳市民奖第一名获得者奖金是1000元。