很早以前看到园艺书上介绍花园的分类,真是五花八门,就是分类的形式都有很多种。其中有一种分类是按照各个国家最著名的园艺风格来分类,比如说古罗马花园(Roman Garden), 法国花园(French garden),西班牙花园(Spanish garden),日本花园(Japanese garden)和中国花园(Chinese garden)等,仔细观赏,其风格的确非常不同。中国花园的那种小桥流水,假山怪石和小凉亭,镶嵌在墙壁里面的镂空窗框等经典园林造型,迷倒了西人朋友。
后来我发现法国花园中有一种叫Formal Garden,中文翻译起来叫正规花园、传统花园等,意思就是正正规规设计的,非常严谨的花园。这种花园风格过去影响了很多欧洲国家的古典皇室花园。很多园艺景观的设计都可以看到这种Formal Garden的痕迹。其中最吸引眼球的就是用树木或是灌木做成类似篱笆或是屏障的绿篱,按照几何图形将植物修剪成各种造型,相信很多去欧洲旅游的朋友都流连忘返。
法国花园类别中的传统花园,图案外围是绿篱,内部是花卉
美丽的欧洲皇室花园
这是远景,其图案设计非常漂亮
很多年前我下班回家,都要路过一家住户,前院的绿篱做得非常漂亮,方方正正造型别致,还插一个牌子,“有谁要做绿篱找我”。终于有天我见到了主人,他是一位希腊移民,60多岁,穿得随便,非常精神,健谈和好客。开始我怕他要收我钱(其实当时我还没有花园),只是打个招呼问候一下。但是他得知我对绿篱感兴趣,滔滔不绝地介绍起来。还一个劲鼓励我,以后有了院子一定要种些绿篱,不难,不难!
若干年后我真的买了一个带很多绿篱的房子,可是花园像一片废墟,绿篱都荒废了,残缺不全。经过几年慢慢地打理,现在基本上比较理想。感觉真的一点都不难,也不要很多钱,不要很多的打理。
所谓的绿篱,就是用一些灌木或者小乔木,按照一定的布局密集种植,经过不断的修剪,形成各种造型,可以做成灌篱(比较矮小),树篱(比较高大),或是一些特别造型。绿篱英文叫Hedge,适用的灌木和树木种类很多,但基本上都要缓慢生长的、常青的、树叶小而厚实、树种不太娇惯的。矮小绿篱(20公分-50公分)应该使用比较小的树种,而高大绿篱(两米左右)的就要使用比较高大的树种,树叶也可以大一点。
要是感兴趣但没有把握的朋友,可以去园艺店问一下园艺师,他们会帮助挑选一种本地符合你要求的树种。在澳洲用来做小灌篱,用得最多的叫English Box,可能开始是英国人培育的树种,很小很密的树叶,生长缓慢,常青,很容易造型,也很贱容易养,基本上不要什么肥料和水。开始我就奇怪,为什么用Box这个词?Box是盒子的意思,大概这个灌木可以修剪成四四方方像盒子一样。还有什么Aussie Box(澳洲盒子), Japanese Box(日本盒子), Chinese Box(中国盒子)等,五花八门的树种。各种“盒子”应该都有些区别,不过我建议用一种最普遍的就可以了。
建造漂亮的绿篱不难,但需要耐心,而我们现代人缺的就是耐性子,什么都要快速,整天飞快地旋转像个陀螺。所以通过做绿篱或是盆景之类的植物来放松我们的神经,陶冶情操。其实当我们种植好一排小灌木后,开始的时候要稍微细心打理,等到存活后,每年只是修剪和施肥一两次就够了,所以总体还是非常省事的。
以前修剪绿篱是用园艺大剪刀,咔嚓咔嚓手工劳动。现在有很多的电动修绿篱的剪刀,非常快,非常整齐。可谓“磨刀不误砍柴工”,有个好工具会节省很多时间和力气。
植物也是生物,也有生命周期,由于各种原因会枯死,所以要补缺,必须挑选一种品种一样的树种。奇奇怪怪的品种,再配就难了。大小倒不是非常要紧,小心护理一下,一段时间生长起来后会弥补这个缺口。
德国Bosch牌子锂电池的绿篱剪刀,右边的小规模修剪用的电动剪刀
刚买时的样子:左边都是杂草,右边可以看到灌篱的痕迹,但残缺不全
两年后绿篱已经成型

15年后这个角度
两年后层次分明,各个区域自成体系

15年后这个角度
两年后,经过补缺,修剪后的样子,干净整洁,轮廓分明

15年后,基本上没变
说明:
- 尽管绿篱生长成型缓慢,但如果护养得好,两三年就可以看到效果,五年就完全成型了。
- 要是自己建绿篱,要设计规划好图案或走向,最好周边环境(比如说阳光,是不是有部分大树?)大体一致,以免种植后不均匀生长。
- 挑选比较健壮的树苗,不必很大。但不要太小,以至于早期护理花很多精力。挑选的树苗要大体均匀一致,当然要同一品种和颜色比较好(也有人用同一树种但不同颜色树叶的)。
- 修剪从小树苗开始逐渐修剪,不要等大了再修剪造型,可能那时内部已经空心了。
- 工具:要是区域不大,可以用手工园艺剪,大体上10-20澳元就可以买到。电动的比较有效率,分为两种:一种是交流电的,有一条电线,所以在潮湿下雨天,禁止使用,特点是功率大,价格便宜,一般50澳元就可以买到。另一种的锂电池的,价格贵一倍,当然比较灵活。
我个人比较喜欢Bosch锂电池的产品,这个牌子是各类品种中的品牌,无论从功能,寿命和安全程度都无可挑剔。只要经济许可,也用得着,尽量买好一点的。现在我这个绿篱大部分有半米多高,有一定的厚度,需要功率更大的汽油发动机驱动的机器。最近我买一种Bosch蓝色专业系列的修剪机,功率很大,很管用。

送一个锂电池

可以切割更粗的杆子
可能你发现绿篱的颜色比较单调,大多都是一种绿色。你会想要是能开花,五颜六色多好?也是有一些绿篱可以做成带色彩的,只要注意选择树种就是。像Aussie Box(澳洲盒子)就是带有一点小花的。一些地方用蔷薇(爬藤玫瑰)等开花植物做绿篱,到了春天,非常漂亮,当然内部一般要做架子。澳洲还有一种lilly pilly的树种,常青树,到了春天小树芽长出来,树篱变成粉红色,到了夏天开白色小花,又是一种景色,也是很受欢迎的。

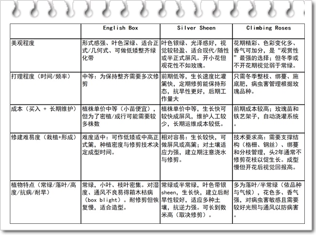
三种“绿篱”的比较