第五波热闹大戏,让人看得目不暇接,用来刷时间再好不过了。
这一波的热闹主要是两件事,一是陈酿数据库两度被销号,二是网友集体不买徐州产品。
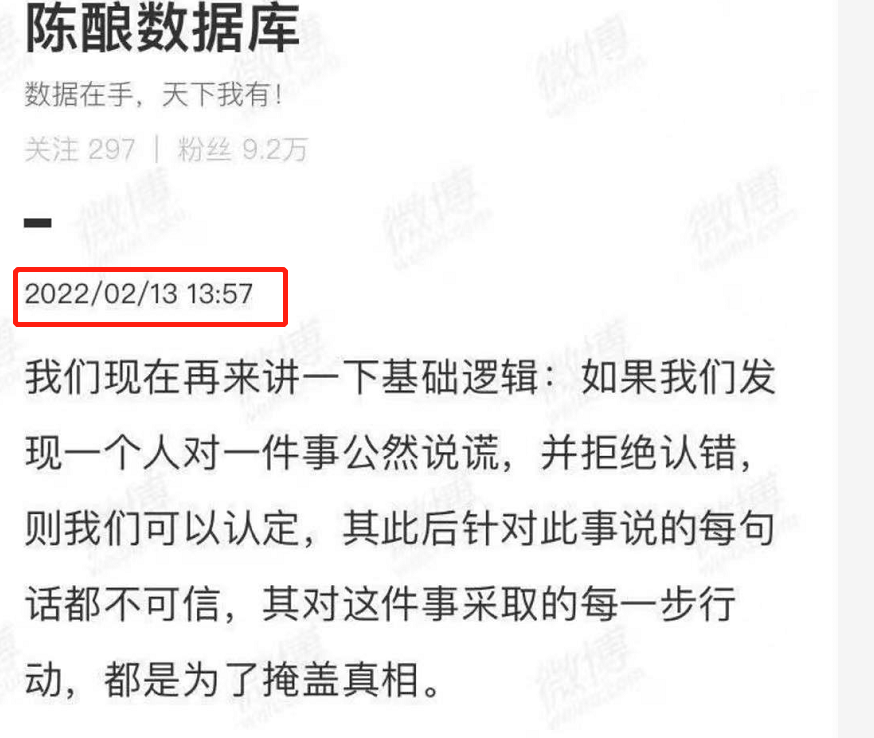
先说第一个大热闹,就在昨天下午,陈酿数据库被销号了,于是引发了网友的围观和热议。
陈酿数据库在号没了之前,曾经提出这样的建议。

这是数据库兄昨天下午号没了之前发的最后一条微博。

他指出了徐州方面工作存在疏漏的地方。

并得出了这样的否认结论。

并直接指出徐州存在这个方面的问题,既犀利又直白。

并向四川南充方面提出了这样的请求,其情也悯,其辞也切。


发完这条微博没多久,数据库兄的微博就变成这样了。

这下就热闹了,网友在自发的为陈酿数据库打抱不平。



有网友在拍手叫好,结果直接被这样评论。



后来在昨晚,陈酿数据库注册了一个新号,叫数据为皇,注册还不到一个小时,就聚集了5000多粉丝。

陈酿数据库还发了自己的照片,果然很有专业范儿。

昨天晚上十一点时,陈酿数据库的粉丝已经超过两万了。

可是万万没想到,数据为皇这个号今天下午又没了。

对此,有网友评价道,徐州方面看来是真的怕了陈酿数据库的影响力了。

陈酿数据库的号连续两次没了,而前调查记者马萨的文章《寻找小花梅》则没了。

这是铁木的原话,从根本上否认了小花梅的邻居一眼就认出小花梅这个说法。

对此,有网友忍不住感叹道。

李莹父母的朋友也在发声了,提出了两个要求。


这个朋友透露,李莹的父亲是退伍军人。

为了增强说服力,还提供了李莹父母的照片,被28万个网友看到。

杨教授也在跟进,她昨天凌晨针对李亚玲发出这样的质疑。

她指出了李亚玲的很多疑点,也是非常的有力度,让李亚玲很难回答的那种。

当陈酿数据的号没了,马萨的文也没了的时候,很多网友用自己的实际行动表明了自己的态度,那就是不再购买来自徐州的相关产品。
这是网友跟徐州店铺小二的对话。

这个网友取消订单了。

有网友则在选择退款。

有网友则在庆幸自己非徐州人。

看到来自徐州的特产,网友转头就走。

哪怕是从徐州发货的,网友也表示不要了。

还有网友在实名反映情况,真的可谓一身孤勇了。


除了这些外,杨某侠的儿子还爆出这样一个内情,他妈妈没疯时,写下过这样的字样:我要回家。

除了愤怒之外,网友们也在分享其他保身秘笈,比如有网友分享了这样一个秘诀。

擅长画画的网友也推出了新作品。

会画漫画的网友则构思了这样一个画面。

还有网友利用动画技术,制作了这样一个画面。

会雕塑手艺的网友也不甘示弱,他们制作了这样一尊雕像。

还有擅长搞设计的网友则设计出来这样的作品了。

有会写曲子的网友则为杨某侠写了一首歌,名字就叫《不要我了》。

我们要记得挂金牌的荣耀,更要记住被铁链锁住的痛楚和耻辱。


她在发出痛呼:难道这个世界就这样不要我了吗?

个人觉得,这两句歌词很有力度。


还有网友制作了这样一副对联。

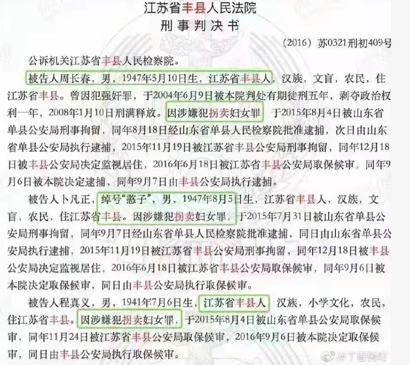
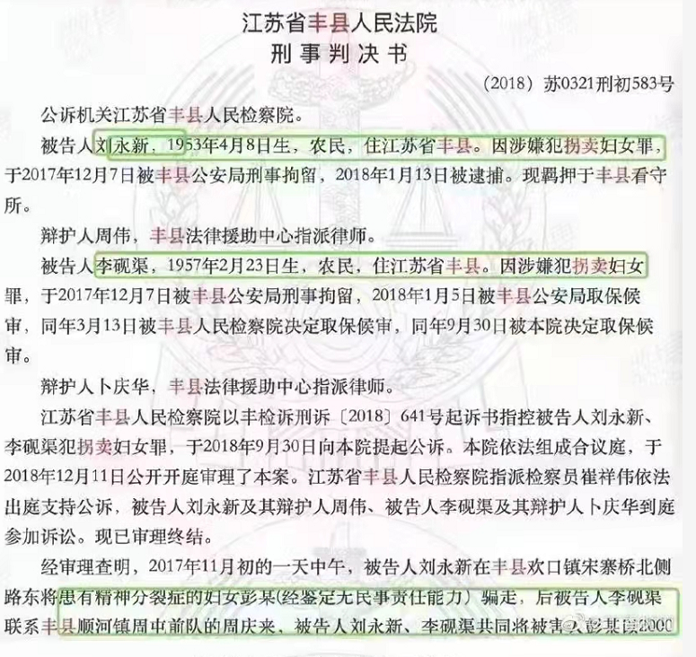
有擅长搜索的网友找出了一堆徐州当地的离婚诉讼书,大多说自己是被拐卖来的。

有上个世纪80年代就被拐卖到丰县的。

这个也是80年代拐卖过来的。

不仅是拐卖女性,而且连自己的孩子都卖。

现在可以看出,徐州那里犯卖拐罪的人不少。

这一桩桩判决的后面,后面不知有多少女性的血与泪。



还有网友翻出了2013年时发生在徐州的新闻。

于是有网友在羡慕东边邻居的小学生书包。

有网友则在质疑当事人的年龄。

很多网友都注意到这个,都在问董某人的年龄。


于是网友得出了这样一个结论:

还有网友对比之后,得出这样的结论。

有网友在提出这样的要求,还是跟结婚照有关。

另有网友联想到这样一个事情。

这是当地医护人员捧着花在接受央视记者的采访。

网友们给杨某侠的花写着这样的祝福,字里行间满是温暖。

另一个网友也是这么说的。

网友们除了送花,现在又有另一拨网友去了徐州当地,这真的是前仆后继了。

还有网友发表了这样的观点,说对待女性的态度,决定了一个时代的人文素养。

有网友在创作,有网友在搜索,也有网友在质疑,有网友则在表述自己关注徐州的理由。

当然,这些还不是令徐州烦恼的全部,真正令徐州方面难以接受的是,现在其他地方只要一有拐卖妇幼的新闻,评论区里就必然提到徐州。
比如昨天中午这个新闻。

底下的第一条评论就提到了徐州。


还有网友说去徐州看看。

甚至只要有徐州网友发微博,底下总有网友这样问。


这就是当下徐州留给其他网友的印象了,这对于徐州来说,是个既尴尬又危险的信号,因为这样一来,就意味着,越来越多的网友正在将徐州和拐卖、铁链、八孩等这些标签联系在一起了。
我想,徐州方面肯定不愿自己贴上这样的标签,上至徐州的相关部门,下至徐州的普通民众,谁都不愿自己所生活的城市摊上这样的名声,更不愿自己的家乡给其他方的人们留下刻板的印象。
可是回过头来想想,这难道真的能怪其他地方的网友吗?半个月过去了,也发了四则通报了,可是让徐州以外的普通网友来判断,这几则通报真的能让他们信服吗?真的能在逻辑上和证据上经得起大众的拷问么?如果真的能服众,何以这几天质疑的声浪一直持续不断?为何不断有新的疑问爆出来?
更值得注意的是,为什么徐州这个事情,从上个月底开始爆出来,这个月已经快过去半个月了,为什么还停留在大众的热议焦点范围之内?
我想,面对这个问题,徐州方面真的要好好想一下了,如果不想让徐州留下恶名,那最好还是用证据和逻辑,给无数关心这件事的人们一个信服的答案,而不是像现在这样上演一出又一出热闹好戏。
是的,我始终希望徐州这事能以一种令绝大多数人信服的方式落幕结束,而不是像现在这样充满了各种令人惊讶的操作。
我更希望徐州的名声是堂堂正正的,徐州治下的民众是充满自信的,而不是现在这样尴尬的存在。当然要换取这一切,不再背上骂名,那徐州离不开真诚的沟通,离不开严谨的逻辑,更离不开令人信服的证据。
只有做到了这三者,徐州才能洗掉这段时间贴在他们身上的拐卖、铁链和炸号等标签符号,否则的话,这样的标签很难撕下来,将长期存在于徐州这座城市身上