百年巨变
清光绪年间,中老胡同32号院是珍妃、瑾妃的娘家府邸唐宅(志宅);
珍妃、瑾妃的侄孙女唐小曼在回忆文章中写道:
“珍妃和瑾妃被选入宫后,原任职于上海的祖父志锜便在北京物色到中老胡同32号这座大宅院为新家。以便更靠近亲人。这里距故宫不远。。。。。。如果步行的话,出了中老胡同的东口,穿过沙滩,即可看到故宫的护城河(亦称筒子河),故宫的东角楼,我们称其为“望家楼”。”。珍妃她们想家的时候就会站在这个“望家楼”楼上,用望远镜便可看到娘家及亲人。
他们的族姓是他塔拉氏,汉译为唐,满族人又以名代姓,其祖父名志锜,因此这个院落既是唐宅,也是志宅。

1943年唐宅被日军霸占成为敌产,唐小曼亲眼看到院中漂亮的八角亭被日军拉倒。

1945年抗战胜利北大复校,因校舍不敷使用,北大向北平当局提出拨借、收购民房或敌伪房产,解决校舍宿舍问题,之后终于借到曾为老北大宿舍区之一的中老胡同32号院。
据江泽涵之子江丕栋回忆,1946年至1952年间,大院成为国立北京大学教授的校舍,这里先后入住过36位教授及其家属,包括北京大学训导长和教务长,文、理、法、工学院院长,以及哲学、西方语言文学、数学、化学、植物、地质、法律、电机等系的系主任。

中老胡同32号院因此成为那个时代中国高级知识分子的聚集地。
许多熠熠生辉的名字曾与这座大院相联,把这些名字串起来就是半部中国学术史,他们是美学家朱光潜,作家沈从文,诗人冯至,哲学家贺麟,中国代数拓扑学的开拓者江泽涵,闻一多胞弟、翻译家闻家驷,费孝通之兄、法学教授费青,曾任宋庆龄秘书的政治学教授吴之椿,北大教授周炳琳,中国现代声学的重要开创者和奠基人马大猷,著名化学家,中国科学院院士曾昭抡,中国古生物学奠基人、地质学教育家,中国科学院院士孙云铸,中国植物形态学和植物系统学的开拓者,中国科学院院士张景钺。著名语言学家袁家骅。著名文学翻译家、香港《大公报》创始人之一陈占元。著名数学家庄圻泰。中国社会科学院研究生院法学系首任系主任芮沐。物理化学家、无机化学家,被誉为“中国稀土之父”的徐光宪等等。
沉寂已久的大院因他们的到来焕发了勃勃生机,一时间名流云集,群英荟萃,真可谓“谈笑有鸿儒,往来无白丁”。冯至之女冯姚平,贺麟之女贺美英,朱光潜之女朱世嘉等都撰文回忆当年父辈们愉悦畅谈的情景。



可以说,所有人都对在中老胡同32号院中度过的童年生活充满美好回忆。
朱世嘉这样回忆童年生活:“进大门向右拐是一块小场地。南头有一棵高大的槐树,北端有假山藤萝。春天爬上假山一串串紫藤花香得发甜。摘下一串和面粉搅成糊状,摊成饼清香可口。夏天在场院里打球玩耍后进入紫藤的浓荫下,暑气顿消。冬天利用紫藤花架旁的压水机把小空场浇成冰场,穿着父母从东华门地摊上买来的旧冰鞋溜冰玩。”

冯姚平童年记忆中的柿子树和丁香花。

贺美英童年记忆中的大槐树和紫藤花。

1952年中老胡同32号院成为北京政法大学宿舍,原来大院的居住痕迹已荡然无存,唯有那棵老槐树还默然伫立在那儿。
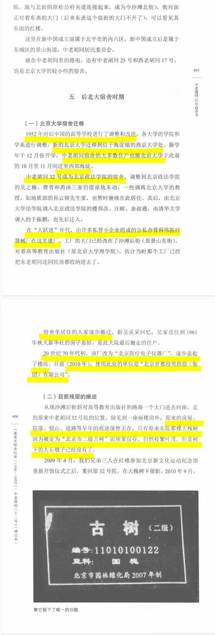
江丕栋称,“当年的院落、房屋、假山和道路已被拆除,只剩下院中的那棵大槐树。整个32号院,只有那棵大槐树因被定为“北京市二级古树”而幸存。”。
大跃进年代,32号院成为由许多私营小企业组成的公私合营科伟医疗器械厂。

贺美英多年后故地重游,发现32号院落已面目全非,唯有那棵大槐树得以幸存。

1961年,吴之椿一家是最后搬出大院的住户。
吴之椿之女吴采采在回忆文章中写道:“院子里开始有了变化。高高的假山被拆掉,一行行的果树被砍掉,院子的后院墙被推倒一部分,开了一个能走汽车的后门,这个后门正对着景山东街,门口还挂起了'医疗器械厂’的牌子。院子里面的四合院结构,很快被厂房车间的组合所取代。”,“十几年后,还回到大院旧址去看过,只记得那工厂车间的厂房还是青砖的,其他大院的痕迹几乎没有了。”

上世纪90年代,中老胡同32号院成为首开集团(北京首都开发控股(集团)有限公司)总部。
2021年首开集团总部迁出,历时3年多的改造,首开首院文化金融产业园诞生,改造后取名为“首开首院”,其功能定位为文化金融产业园。
至此,中老胡同32号院历经百年,完成了从“唐宅”,“日寇霸占”,“北大宿舍”,“政法学院宿舍”,“北京医用电子仪器厂”到现在“首开首院”的沧桑巨变。
2005年,闻家驷之子闻立树召集十几位当年的小伙伴重聚。当年大院里一起玩耍的孩子们都已成古稀老人,他们共同回忆童年趣事和父辈往事,其乐融融意犹未尽,遂约定各自撰写回忆及纪念文章,并于2011年结集成《中老胡同三十二号——老北大宿舍纪事(1946-1952)》一书,又于2019年推出增订本,由北京大学出版社出版。在书中,他们凭记忆绘制了“北京大学中老胡同32号宿舍内房号及住户分布图”、“立面图”、“中老胡同附近街道走向图”等。


景山书社的由来
1924年9月,因上海发生战事,顾颉刚联合俞平伯、吴缉熙、朱自清、赵万里等人在北京重组朴社,顾颉刚担任总干事。1925年书店顺利开业,朴社更名为景山书社。据《顾颉刚自传》介绍,“在北大第二院对门租赁房屋,开一书店,命名景山书社,作为门市部。我编的《古史辨》就是在这里出版的;真想不到,这样专门的东西竟销路奇佳,一年中翻印了几版,因此这个铺子就站住了。”。

2024年12月底,在那棵老槐树旁,诞生于1925年的景山书社以“首开首院·景山书社”之名在院内重启。

进入书社,靠右边的墙上是国立北京大学宿舍内房号及住户分布图沙盘,配以“一座大院半部中国学术史”的文字。与墙上老北大宿舍纪事配套的,是在这个院里住过的北大老教授们的著作,如朱光潜的《谈美》、《试论》、《给青年的十二封信》等,也有沈从文、胡适等人的著作。此外,还有北京中轴线系列主题图书、老北京历史风物及历史主题图书,以及北大校园同款文创。

书店共两层,二楼是办公区兼会议室。一层面积不是很大,落地玻璃窗与原木色桌椅构成咖啡阅读区,吧台和咖啡阅读区占据了店内至少一半空间,书籍不是很多,园内还有其他的商业配套,如依托百年槐树打造的灯光艺术区、餐饮和剧场等等。






说实话,这家书店与我看过的大多数网红书店没有任何区别,依旧是图书+文创+咖啡三模块经营模式,虽然借老北大宿舍及景山书社之名包装自己,但本质上书店内核空洞无物,乏善可陈。
当大师的身影已经远去,当假山、紫藤花、柿子树、大石墩、小石狮、老院墙、四合院都被推倒,当与院落有关的一切居住痕迹都已不复存在,仅靠一个旧址所在地的营销噱头,这个产业园就能重焕生机、日进斗金了吗?这座由深厚的人文底蕴筑起的精神家园是一个平庸的书店可以复刻的吗?