明州夏天

我住密河边,日有二分闲
正文

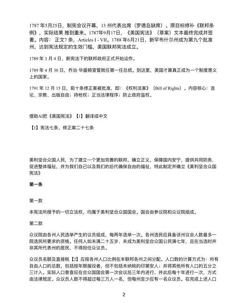
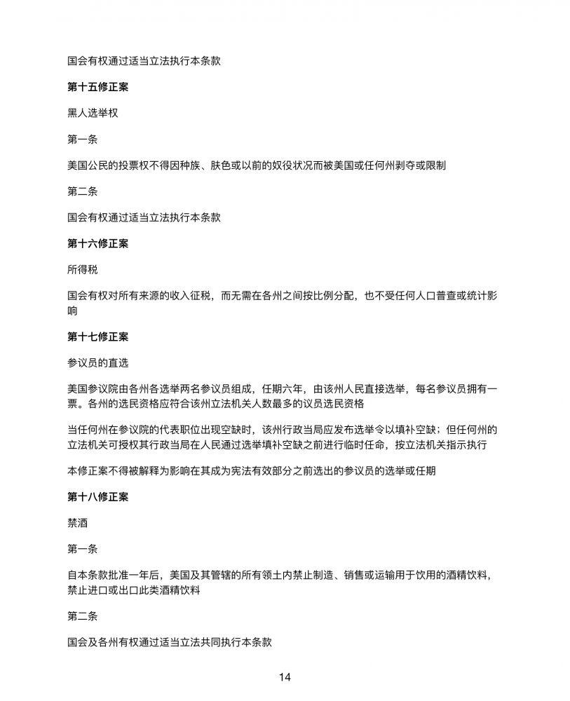
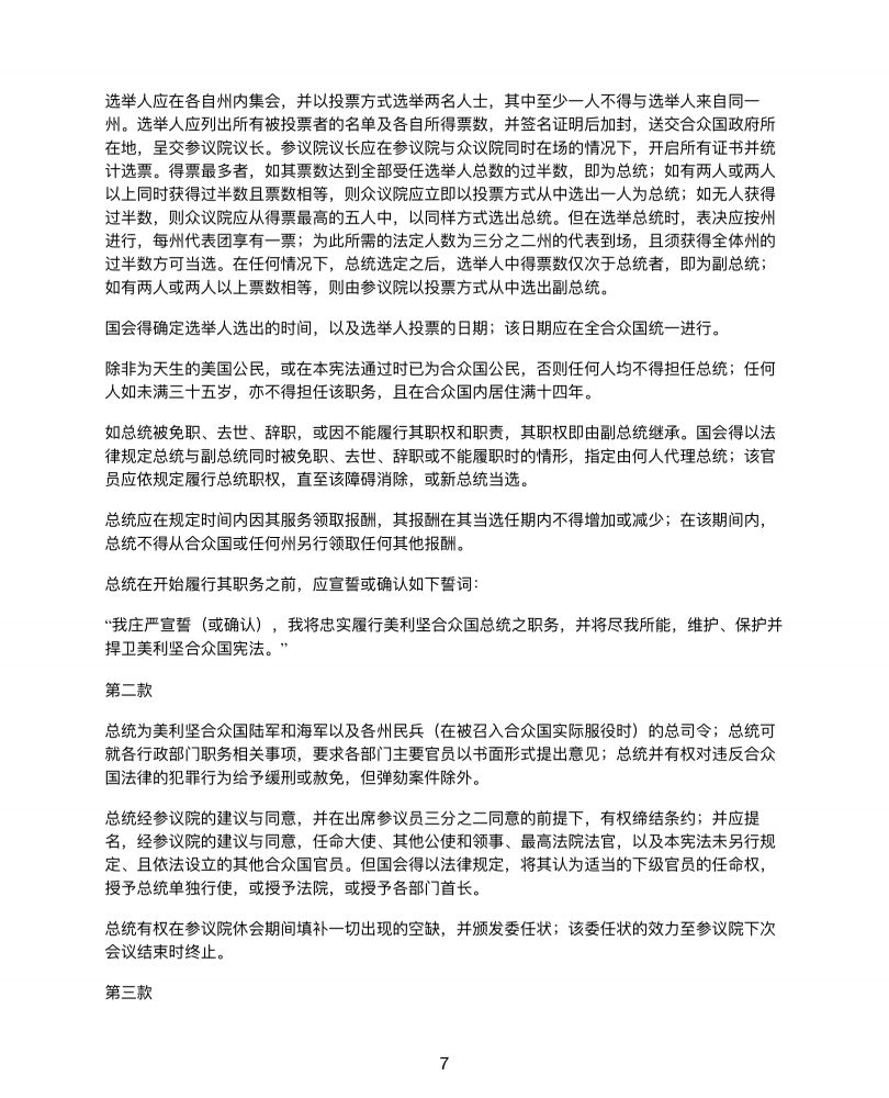
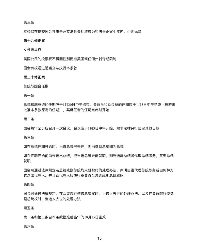
《美国宪法》中译本

(2026-01-30 07:27:55) 下一个

[ 打印 ]
评论
目前还没有任何评论
登录后才可评论.