2017 外星学- 外星人再发现
外星学[1993地外生命体的远景] 银河人在这里 Galactic People [认知重要概念]
外星学[地外生命体的远景]昴宿星座人Pleiadians与天琴星座人 Lyrans
外星学[地外生命体的远景]天狼星人 Sirians
外星学[地外生命体的远景]齐塔网状星座人 Zetas
外星学[地外生命体的远景] 小灰人 Grays
[外星学]天龙人种类. 天龙人转生为人类 Dracos
[外星学] 大角星人 Arcturians
[外星学]猎户座文明 Orions (2002文)
[外星学] 阿斯塔指挥部 ashtar command
*[外星学] 银河故事演义 (2013)
[外星学] 诺迪克外星人 Nordics ET
外星学[AC仙女座议会]仙女星座人述说的银河文明史 andromedans
外星学.萨拉博士:揭秘外星人种族与人类互动的行为与动机 [2004]
Sal Rachele :The Truth about ETs [2004]
蓝图先生 悦读
.
=
2016.纪录科里的历险记
大揭露的三剑客: 科里古德CoreyGoode, 大卫威尔科克, 萨拉博士Michael Salla!
1. 大卫威尔科克文章: 2016{全面揭露与扬升(第一至六部分)} (百度一下)
(201612)最后阶段I[大卫•威尔科克]收官(第一部分):大揭露与阴谋集团的最终挫败
最后阶段II:南极遗址和揭露进程
2. -萨拉博士文章: 秘密太空计划战役在南极上空--全球阴谋集团精英出逃记
Corey Goode Update Via Michael Salla Part 1 | Secret Space Programs Battle over Antarctic Skies During Global Elite Exodus
3. 科里自述文章
ssp[2016科里Corey.一] 八月前沿报告, 讯息更新第 一部分
ssp[2016科里Corey.二] 八月前沿报告, 讯息更新第 二部分
[2016.11月SSP科里古德 外星真相大揭露]
-
2017: `Nibiru和 阿努纳奇Annunaki` 是由zecharia sitchin撒迦利亚.西琴 (1976)开始带给我们的神话故事。
而这个故事, 很有可能是 `光明会`Illuminati`在幕后操作的。
西琴是光明会的代理人。 Nibiru的这个故事, 也是可能是 `一群天狼星人`创作的。 "阿努纳奇-天狼人-天龙人" , [annunaki]这个名称对于今天的我们依然是一个迷。
这是我们时代最奇妙的一个谜团mystery, 一个迷思douth ,一个神话Myth.
萨拉博士:揭秘外星人种族与人类互动的行为与动机 (本报告,1万字)
=
萨拉博士:揭秘外星人种族与人类互动的行为与动机
英文: 2004年7月26日发布的报导
中文: http://www.awaker.cn/94973.html 2015年10月7日 -
A Report on the Motivations and Activities of Extraterrestrial Races –
A Typology of the Most Significant Extraterrestrial Races Interacting with Humanity
© Michael E. Salla, PhD
www.exopolitics.org
www.galacticdiplomacy.com
Revised January 1, 2005 (First published July 26, 2004)
-
由麦可.萨拉博士(Michael E. Salla)所著作的“研究外星物种的动机与行动:和人类互动较受关注的几大种族的分类研究”。这篇于2004年7月26日发布的报导,可能是目前针对与人类交涉过的各外星人种分析整体写得最好也最清晰的一篇研究报告。报导中形容出主要外星人种有哪些,长相如何,从何而来又为何而来;超过140个资源管道与多年研究的结果才能整合出这篇突破性的报导,我强力的推荐你阅读,更完整清晰的掌握外星人到访的用意、互动与所到过地球上的那些角落。
越来越多的民众渐渐意识到外星生命确实存在于地球的这个认知,我们试图提供读者与这些现象相关、关键性又符合逻辑的讯息,更进一步探讨人类的下一步该何去何从。我不能有把握文章中所提的外星人种与列表是百分之百正确的,但我相信现在我们需要进一步的探讨外星生物与飞碟的问题;毋庸至于的我们已经有外星生命确实存在的证据了,但我们还没有办法辨识哪些外星人种曾经到访过地球。
全球不断的有目击者发现飞碟(UFO)的踪迹,而且外星人对于自己的现身似乎也越来越肆无忌惮,似乎是在测试地球人对他们现身的反应。大量的证据来自军方高层、情报官员、太空人、物理学家、参议员、线民、接触者、被外星人绑架过的,还有一些再真实不过的亲身经历,不断的迫使人们相信与外星人互动的真实性,甚至有些是与政府祕密进行的。再者,外泄的机密档案与国政电报都再三显示出外星生命在权力走廊中所具有的影响力。
尽管为了各种原因这些消息皆被封锁,但其实全球各国领导者与几乎历届美国总统都知情超过半世纪之久。下图所见,是真实的MJ-12(Majestic-12)手册,里面不明确的表示明民众绝对不能得知有关外星人存在的规范,但就算规定持续如此,了解这些真实状况极为重要,因为状况对这个世界所造成的冲击可能远超出我们想像。MJ12档案文件一直以来都是历史学家争辩的重要题材,如果你还未曾听过此档案,非常建议你搜寻相关主题,这些文件内容早已外泄,而且很多历史学家都能为其正当性背书。
“我可以跟你们确认这些飞碟确实存在,而这绝非是地球上任何一个国家有能力建造的。”哈利。杜鲁门(Harry S. Truman)1950年4月4日,于白宫记者会Stanton Friedman,核物理学家与飞碟研究员,曾著作多本与飞碟有关的文章与书籍,他指出:“经过了37年的研究与调查,这些压倒性的证据显示,我没有怀疑过来自于外星球的智慧型飞行器曾到访地球。并没有足够的论点推翻飞碟存在的真实性,只有还没好好研究相关资讯或是强烈抗拒接受地球在他星系邻居里的科技力都属最下层事实的民众而已。”
从这些揭发显示中我们心中燃起了一个大问号:外星生物(ET)来这里做什么?它们是谁?其目的又为何?这些互动牵扯有多广泛?又会如何影响人类?我们需要多关注他们的出现吗?更甚是,他们为什么这么大费周章的神祕出没行事低调?我不能说我很清楚的知道原因,但我只是想提供已经广为流传的讯息,激发我们开始探讨更多的问题,而不只是停留在不断的问“飞碟与外星生物是真实存在的吗?”这么狭隘的问题中。这篇文章要探讨的是更深层的概念,希望你有心理准备。
从1947年威斯威尔事件(Rosewell Incident),飞碟(UFO)与外星生物(ET)研究社群已长达60年之久,虽然并没有将发生原委舆论散布广为流传,但感谢英勇付出与投注心血贡献于此的研究者,你们是真实的探索者,为此我们才能得到正解的曙光。某些声明指出外星人是生性友善的,而且到地球来是为了帮助人类的;但更多证据指向阴险的外星人行动,外星人绑架事件、动物残害和地底军事基地勾结等等,还有很多整个局势中还没有被解开的部分。而且,这所有的林林总总加起来会是如何?总归一句,是谁在这里?又或者他们要的是什么?
为了能解释这些问题,我想要与你们分享由麦可·莎朗[萨拉博士](Michael E. Salla)星际政治(Exopolitics)博士所写的一份相关研究报导。这篇于2004年7月26日发布的报导,可能是目前针对与人类交涉过的各外星人种分析整体写得最好也最清晰的一篇研究报告。报导中形容出主要外星人种有哪些,长相如何,从何而来又为何而来;超过140个资源管道与多年研究的结果才能整合出这篇突破性的报导,我强力的推荐你阅读,更完整清晰的掌握外星人到访的用意、互动与所到过地球上的那些角落。
这篇文章的最主要目的是辨识与地球人接触过的主要外星人种,希望能引起大众更多的警觉与激励更多的研究。预先警告:本文内容不适于心脏不够强的读者,如果你不够熟悉外星人资讯会感到震撼;请小心谨慎阅读,它会改变你看这世界的观感。
由麦可·萨拉(Michael E. Salla)博士所著作的“研究外星物种的动机与行动:和人类互动较受关注的几大种族的分类研究”
本书前文摘要:“目前与地球人类互动的种族数目庞大,1998年的采访,Clifford Stone,一位美国服役长达22年的陆军退伍中士参与了秘密进行的摧毁的外星船与外星生物体(EBE’s)搜捕行动,泄漏了美国军队其实已经认识总数高达57种的外星人种;从这些外星人群种中,有一个与人类互动较其他种族活跃的外星人种,可称为对人类演进最关注与较具主导权的一个种族。这份报导形容主要外星人种通常是指文献中对于人类主宰与进化的过程有显著策略性影响的那个种族,而且对于全球系统问题带来一定程度的冲击。报导中将这些外星人种以他们所属的一或两种分组为根据进行分类。
第一组的外星人种与“影子政府(shadow government)”合作,以负责外星事务为主,有达成共识并进行过多项项案件;这些外星人种与影子政府和美国有着大规模又环环相扣的共同利益连结,联想到军工业外星联合营的存在。
另外也有第二组是在外星人种与“影子政府/国家安全局”秘密达成共识之外的脉络;多数的“接触者(contactees)”表示,这个群组的外星人对人类比较友善,用较有道德的方式准备人类面对外星人种确实存在的事实,用先进的外星科技提出挑战。
该报导对于两种族群都详细分析:来到这里要破坏、操控与控制人类的,和另一组看来似乎无意愿干涉人类主权只倾向协助两种类。将其归类出来是有重要性的,并非所有的外星人都绝对友善或绝对恶质;就像人类中也有自私、喜爱操控与掠夺成性的,外星人种也是如此,就算是那些拥有先进科技的外星人种也是。当然其中也有充满智慧、友爱的、乐于助人的本质存在于这个实体宇宙,他们的到来并非要干涉或者秘密介入人类事务;这个我们所面临的高智慧生物庞大社群是有着各种演进程度与有善亦有恶的生命体,我们绝对须要有警觉性。美化所有的外星人,认为他们都是无恶意友善的这种想法太过天真,而且非常危险,因为这些态度所带来的危机将会是被动无力反抗、无知与被统治,接下来面对的就是被操控与被奴役。所以我们必须要学习把罩子放亮点,提高警觉并且面对所有外星人种时要严谨些才好。以他们的实际作为来辨别他们,而非他们的甜言蜜语、美丽愿景的大饼与华而不实的承诺;这关系着地球的命运与人类的未来,所以要赢得我们的信任是要付出代价的,不是无条件的给予,不管是现在或是未来在面对所有外星政治议题时,都需要高智慧的互动。
有些种族与“影子政府”合作以及军工业外星联合营(MIEC)的事件持续不断的冲击着人类,许多时候都是过于负面,而且不顾人类的担心与不安,他们这些行为的规模与敏感度已经远超过我们所想像的了,我们所被误导相信的状况与真实情况其实是大大相反的;像是件超大宗诈骗集团案件,其实只要揭开面纱认清真相就可以轻而易举地发现这整宗令我们双眼蒙蔽看不清楚事实真相的骗局。我们秘密政府与一些外星人已经有为数可观超隐密进行的外交协议与科技交换合作,像是MJ-12(Majestic-12),其中特殊的一项条约由美国艾森豪政府与外星灰人于1954年签订,给予外星人绑架与实验少部分美国人口的权限,是广为流传的外星人绑架事件,一直持续到现在;军事基地深底下(DUMBs)持续在进行的黑色预算计划不断的耗费不可告知的资源,最先进的科学与科技改革创新发展,很不幸的运用在破坏性行为上,造成的坏处远远超过好处。
-
自利型的外星生物
这个群组的外星人主要为矮灰人(Short Grays)、高灰人(Tall Grays)、土著爬虫族(Indigenous Reptilians)、天龙爬虫族(Draconian Reptilians)、来自B号天狼星的天狼星人(Sirians)与阿努纳奇(Annunaki),这六种族群所组成。这些是外星干涉全球的几个群种,目前也有秘密任务在进行,他们在地球暗中破坏人类在地球的统治领导权,而且从我们的弱点上获利,进而统治地球。他们操控且利用人类菁英族群的力量与具影响力的优势,怂恿煽动冲突对立、不稳定性、自我毁灭的天性与许多方式来分化与征服人类。他们使用的惯用的伎俩:干涉、安抚、劝说、恐吓和其他形式的心智控制,在身心灵层面展开进行。他们发现这些步骤比控制人类主体及有形环境还来的有效许多,不但摧毁性较低也无须使用蛮力便能达成目标。几个群组一起工作,而且严谨又有效,层级节制的运作。但其中还是存在相对立群组竞争谁是地球霸主的矛盾与冲突点,虽然现阶段我们还无法理解这整个大局;其中还是有许多压迫性的星际叛徒绑架非自愿的人类,对他们实行侵略性实验,严厉的酷刑,先进技术进行心智控制,还有侵犯人权。他们诱导发起战争、贫困、暴力、大量耗尽地球人类资源、造成分离、对立与恐慌,还有其他负面的情绪,都是为了想主宰人类;而且有些生物还以人类所散发出来的情绪能源维生!请仔细地阅读下列图表,下面列举出来的生物并非善类,不可相信;他们更是人类自由意志的全民公敌,我们一定要知己知彼,面对劲敌时才能迎刃有余的百战百胜。
图表一:与军方合作(MIEC)的种族列表

矮灰人
(Zeta网罟座&猎户座)
绑架平民,基因实验,心智编写,
植入晶片监测人类,
复制人类与矮灰人混种??。
绑架后创伤,人类基因改造,
植入晶片受监测,
心智编写“受绑者”
高灰白人
(猎户座)
遗传实验,高灰种人类,
心智控制和与“影子政府”有外交协议
基因改造人类,受监控,
心智编写为“受绑者”,
政治菁英渗透国家安全机构,
人权侵犯
土著爬虫族
(地球)
操控菁英人类,学院与金融系统,
影响宗教信仰,
军事主义与移除人类文明历史
人权侵犯,社会菁英腐败瓦解,
支配与控制企业媒体,
宗教教义分裂,
历史失忆,暴力文化
天龙爬虫族
(天龙座α星)
操控菁英人类,学院与金融系统,军事主义,
造成社会萧条、挣扎与不安,
捕获人类,操控灰人与地球爬虫人
拉大贫富差距,菁英与学院瓦解,
种族/宗教暴力,侵犯人权,
暴力和恐怖主义,
毒品交易和有组织犯罪的文化
天狼星人
(天狼星B)
参与科技资讯交流计划,鼓吹军事合作,潜在外星人威胁 暗地里搜寻武器,使用特殊武器,
迫使人们进行时空穿梭实验
阿努纳奇
(尼比鲁行星)
从菁英族群、系统与学院中渗入,
长期控制人类演进,
与天龙族竞争统治地球,操控人类自由意识
菁英操控,宗教基本教义派,
父系文化,暴力文化
灰人
小灰人
灰人是最常被外星人文化广泛报导与描述的物种,还有广为流传的外星人绑架事件;大致上来讲,矮灰人一般介于3到5英尺高,有着圆盖形头与黑色/咖啡色超大且几乎没有眼白的双眼,他们以特异功能、凝视读心术、冷漠无情的形象著名。他们虽然有小小的嘴巴,但是鲜少谈话;通常以心电感应沟通,这种沟通方式广泛的运用在语言不通的宇宙生物间。据说矮灰人是擅长基因工程的种族,他们的上级官员透过念力便能从远端支配发号司令。这个能力在执行特殊任务时很有效,当其他种族做坏事时,透过念力能让他们成为奸恶行动的代罪羔羊。灰人逻辑能力很强,而且是心灵协调的物种;以蜂窝式心智意识运作,但他们有时仍会是独立个体。
矮灰人时常受高约7到8英寸的高灰人所管理与查视,这些较高的物种是灰人群种中的外交员,手腕较好,也与几位特定总统和军方高层在许多场合接触过。矮灰人执行外星绑架任务时,高灰人监视地点;灰人们活跃于对人类进行基因实验,制造出在未来由他们所发起的新世界中,有能力带领人类的灰人类混种。他们有数量可观的计划在进行中,而且极有可能在某种程度上,这些混种人已经渗透在人类社会里了。这些混种生物看起来几乎跟人类没两样,只是他们有优越的智力与心灵感应超能力,他们是效忠于灰人的。灰人士群自利的族群,无视于人类的自由,他们来到地球是有主要目的,而统治地球是其中一项目标,他们将我们视为他们的所有物而且还只是不能相信的附属品。
爬虫人
另一个强大又值得注意的外星族群,他们约6到9英尺高,也是我们常形容的类人类爬虫人。他们常出现在是军事基地附近、在偏远的地底区域或是洞穴,世界各地几乎都有人类见到过;这个外星物种有着绿色带鳞的皮肤,肌肉发达的身躯,有着垂直撕裂状瞳孔的大眼睛。有报导指出这些爬虫人种有些有尾巴有些没有,有翅膀,甚至还有隐藏生殖器;有些爬虫外星人种是来自其他恒星系统,有些则说他们是地球种原生种。根据曾被外星人绑架宣称看过数个土著爬虫人的接触者 Jim Sparx[詹.斯帕克斯Jim Sparks]形容,这些生物与人类接触超过千年的时间,一方面协助人类,另一方面利用我们、视我们为资源。他陈述这些以地球为基地的爬虫人从人类这边获取所需,但又不挑战我们在星球的存在;这与实际发生过的状况来看,是相当准确的陈述。无论如何,还有其他更强大有力不在这个世上的爬虫人物,更想支配与征服人类的一群,我们需要更提高警觉。
还有一群天龙爬虫人,是爬虫人种的统治者,源自于天龙座α恒星系统。根据接触者Alex Collier所言,天龙人是抑制在这个星系中所有地区人类居们的幕后力量,以畏惧为基础的制度和严厉的层级节制慢慢渗透逐渐灌输。这些飞龙生物有两大主要层级制度:高约7到8英寸有声誉的战士,皇家层级Ciakar,与我们所知道的天龙人相似;Collier说道:“这些天龙人是非常大型的爬虫人种,也被称为Dracs;爬虫人种的王室Ciakar身高约14到22英寸,体重可达1800磅。他们的确有翅膀,而且非常有威严,有惊人的洞悉能力也极度聪明,但也可以极端的邪恶”。
这份报导阐述详尽,Collier说道,从天龙人世界的观点,他们认为自己是星际最聪明的物种,而且在很多世界洒下他们的后代子孙的种。天龙爬虫人认为自己是爬虫人中天生的领导者,足以支配像是地球这样的世界;他们视人类为低等生物,只对获取地球资源相当感兴趣,而且他们要确定这些资源都是高效率地被开发。
天龍人-天龙人
看来在天龙与其他心怀恶意的外星人种中有非常严谨的层级制度,根据多项管道看来,天龙人操控着控管灰人的土著爬虫人。在这样的层级制度结构中,权利就是游戏的名称,而这些外星人种为的就是权力与影响力。基于他们是高科技社会,需要资源来维持供给,才会如此竭尽所能的把关在这浩瀚庞大人口数又极为竞争的宇宙中却少到远远你无法想像的生物与矿物资源。最终,他们目标不但要得到绝对权力支配其他物种,还要确保他们自身品种的存活与演进。从我的观点来看,这可能是为什么在我们的近代史中会看到这么多与爬虫类和龙形的勋章、冠饰、徽章与标志符号,尤其如上方所看到的图片中高机密的美国国家暨太空总署/心理战任务徽章(top-secret NASA/PSYOPS mission patches)般。从这些象征符号让我们清楚谁才是地球着真正统治者,而且看来我们所经历过的历史似乎都被爬虫人操控;这也许也是为什么一直有重复影射我们菁英份子腐败是受爬虫人统治与影响的说法,而且这确实也存在一段时间了。
爬虫人对人类的影响极大,所以当务之急我们要看清他们的统治途径与手法,而且停止将我们的能源传输给他们。我们可以从关掉电视、停止支援战争与暴力,不在沉溺改掉坏习惯开始,而且开始培养知的欲望不可以再忽视与漠不关心,下定决心,一劳永逸。我们要正面迎战,为我们的权力站稳立场,捍卫我们统治这个星球的正当性。
非常重要的一点是我们得认清这些生物能对我们的心智植入错误的思想与情绪,但我们却信以为真的事实,他们是高技巧心与灵的操控者,研究人类很长一段时间,所以他们很清楚怎样能引导我们、刺激我们和如何满足我们。很多新时代的灵修与各管道的信息都被利用为安抚或欺骗全球各地上百万急于改变的人们,尤其是很多表现友善(外星生物)的实体其实是爬虫人卧底与伪装的光。
这就是为什么我们一定要加强知识,而且要能与自身的灵结合是极为重要也有必要的,这样才能避免被那些实体操控与影响。我们要学着投射出强又有力的意志盾牌,白色光圈围绕着自己的心智与灵;强烈建议你向你的牧师寻求协助,日后会非常有帮助。
=
有正向可能的外星生物
外星女人
第二组生物大部分是来自恒星系统各星球里比较有人性的外星生物,分别来自于天琴座、织女星、昴宿星团、天狼星、前犬星、天仓五(鲸鱼座T星)、宇莫(Ummo)、仙女座、大角星等。这些生物不直接与MIEC合作,而且看来似乎比较倾向解放人类、有合作意识与化解对立之意;有些种族也与我们目前遭遇类似,家乡被外侵者掠夺,有些是来提醒与帮助我们用智慧化解危机。之所以我说他们可能是正向的是因为我并不非常确定这些生物与人类秘密互动的真正来意,而且看起来这些种族并没有大规模的与人类互动,选择隐密居住或在地球低调执行,只有少数个案或有选择性的接触者。这些生物中有一些与我们有许多相似处,也许只是肤色或是容貌特征上的差异,在报告中阅读这些外星生命的资料十分有趣;我说的这些可能有些令人难以置信,但看来确实是有人类居住在地球境外的其他恒星系统或星球。
这些类人类的生物为地球人种开枝散叶扮演着极重要的角色,也许这个想法太具争议性,但我相信在我们对于自己的源头始祖有充分掌握了解前,多些关注是非常重要的。报告中指出:“根据Alex Collier的说法,一共有22种外星人种提供基因材料做人类实验;这些包含了我们先前提到的爬虫人、灰人、阿努纳奇人等物种,当然也包含了 Collier形容的所谓友善的第二组外星生物。他也提到,我们是外星生物基因操控下的产物,是由至22种不同种族的广泛基因组合而成的基因库,拥有不同种族记忆库,又因为我们的基因遗传,而且我们有灵,所以这些友善的外星生物种认为我们是忠诚的。由于有基因的连结,这群在MIEC群组外的外星生物看待我们就像是监护者长辈看待处与危险环境的晚辈般需要被保护;我们要了解这些外星人种的分类是为了确保将牵扯在其中的地球人类与浩瀚的星系社群不受危害为己责。
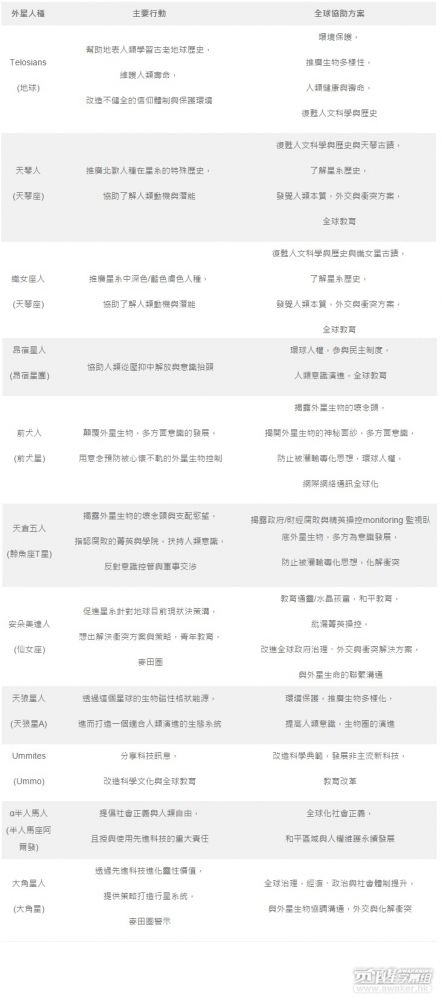
MIEC群组外以协助为本的其他外星人种

Telosians阿加森. 泰勒斯人
(內部地球)
帮助地表人类学习古老地球历史,
维护人类寿命,
改造不健全的信仰体制与保护环境
环境保护,
推广生物多样性,
人类健康与寿命,
复苏人文科学与历史
天琴人
(天琴座)
推广北欧人种在星系的特殊历史,
协助了解人类动机与潜能
复苏人文科学与历史与天琴古迹,
了解星系历史,
发觉人类本质,外交与冲突方案,
全球教育
织女座人
(天琴座)
推广星系中深色/蓝色肤色人种,
协助了解人类动机与潜能
复苏人文科学与历史与织女星古迹,
了解星系历史,
发觉人类本质,外交与冲突方案,
全球教育
昂宿星人
(昂宿星团)
协助人类从压抑中解放与意识抬头 环球人权,参与民主制度,
人类意识演进,全球教育
前犬人
(前犬星)
颠覆外星生物,多方面意识的发展,
用意念预防被心怀不轨的外星生物控制
揭露外星生物的坏念头,
揭开外星生物的神秘面纱,多方面意识,
防止被灌输毒化思想,环球人权,
网际网络通讯全球化
天仓五人
(鲸鱼座T星)
揭露外星生物的坏念头与支配欲望,
指认腐败的菁英与学院,扶持人类意识,
反对意识控管与军事交涉
揭露政府/财经腐败与精英操控monitoring监视卧底外星生物,多方为意识发展,
防止被灌输毒化思想,化解冲突
安朵美达人
(仙女座)
促进星系针对地球目前现状决策沟,
想出解决冲突方案与策略,青年教育,
麦田圈
教育通灵/水晶孩童,和平教育,
纰漏菁英操控,
改进全球政府治理、外交与冲突解决方案,
与外星生命的联系沟通
天狼星人
(天狼星A)
透过这个星球的生物磁性格状能源,
进而打造一个适合人类演进的生态系统
环境保护,推广生物多样化,
提高人类意识,生物圈的演进
Ummites
(Ummo)
分享科技讯息,
改造科学文化与全球教育
改造科学典范,发展非主流新科技,
教育改革
α半人马人(半人马座阿尔发) 提倡社会正义与人类自由,
且授与使用先进科技的重大责任
全球化社会正义,
和平区域与人权维护永续发展
大角星人
(大角星)
透过先进科技进化灵性价值,
提供策略打造行星系统,
麦田圈警示
全球治理,经济、政治与社会体制提升,
=
与外星生物协调沟通,外交与化解冲突
花时间阅读这些外星生物的分类是值得的,莎朗博士花了许多时间整理这些表格,而且他的研究资料是来自于有口碑可信度极高的的管道;只要这其中有资讯是真实的,这个世界将要改变了,就我们所认知的观点来看,我们是这个星球的最高等也长期被区隔开来的生物,光是这两点基本主张就要被颠覆了;就算有许多外星生物在协助我们,最终还是得靠自己来捍卫人类在地球上的未来。没有人会来拯救我们,而那些最终还是表态的一群绝对会威胁利诱使出天花乱坠的招数蒙蔽人性试图想征服我们,就如同我们在电视上看到的V(2009)剧情一样。
外星人統治者
我们要知道我们最终还是躲不过太阳系内星际之争的命运,这个过程将会如戏剧般的在未来几年甚至是几十年间展开来,越来越多的表象被揭露开来,也越来越多的人类想起自己在宇宙宿命;要如何撑过这关的关键还是得看现阶段在地球上与外星人秘密交涉的集团是如何回应的;我们知道的只是整件事情的冰山一角,如梦初醒般最后还是得面对,为了人类的命运而改变方向。
最终,在实体宇宙中的生命为的就是得到独立自主权,但自由的果实并不像我们想像的这般普遍;真正的自由是需要靠争取来的,需要被保护的,一旦争取到后是需要留心维护的。在我们前方的是变化中的波澜,而我们还只在起步的阶段,我们真正要面对的是这个世界正在衰退中的事实。面临这样可能摧毁我们的挑战,我们更需要掌握讯息与充分准备。为了这个理由,我鼓励大家阅读人类的盟友(Allies of Humanity Briefings)这本书。我们面临的这些问题,而又想以自由主权人种的姿态成功,本书中直接明瞭又准确的内容将会是你需要的。
几乎所有我们想要传达给你的讯息都已经传递了,你也能从大自然的经验中充分了解,外星生物的介入从来都不是个谜,它是自然界的最佳示范;这也许会将你重新编制在不同的角色里,因为你已经很习惯很有优越感的存在自己的世界中;在你的领域里,以前会觉得自己拥有进化的最大优势,但面对的是更浩瀚的社群,你失去了这样的卓越与优势,而且你还需要自我发掘更多的技能与更多的合作。
这对你来说是一个大难题,但也不妨是一个大好的机会,因为这也许只是这个大社群的一块阴影;在你面前的这个难题将能促进人类的团结寻找共通点,无论完成这项任务后能不能被世人所见,这一切都在于你如何迎战,这个生活在我们从今往后社会中的大挑战。
人类的盟友(The Allies of Humanity)第二册,第一份简言:你所面临到的新宇宙(Book Two, First Briefing: The Universe into Which You Are Emerging)
根据简言,在大社群中想要自由的先决要件就是团结、自给自足,对于自身的事务都思虑周到。我们以告急的速度猛力撞击我们的自然遗产;一个因为大社群掠夺的力量导致火上加油的问题:我们不够团结,还在不断积极的相互竞争与掠杀,看不清人类长寿的不利处;是该时候放下人类之间的小差异,并解开始理解我们在实体宇宙这个汪洋大海中,就只是其中一个种族。和平、合作、拥有力量与自由都是有可能的,只要开始团结,而且有认知的了解;如果还想要继续在这个星球当家,就是一定要团结合作。如何在这个奇妙的自然环境中维护保养与和谐的生活是我们的最首要重点,还要确保安稳、延绵益寿和对人类最有利的演进,与所有共同生活在这个星球的生命体。
太空國際國旗
因为在现在的情况下失败的可能性极大,我们还有许多智慧要增长。由于人类的暴力部落制度,现在和未来我们都还有很多需要克服的困难,而可能被入侵的关键弱点就在外星生物相信我们会持续忽略或默默顺从他们的出现与出现的目的。这个世界需要勇敢的人讲出外星人的出没与来意,如果让外星人实现统治,这个后果对生活在地球上的人类会是一场非常悲惨的灾难,如果我们可以选择避开,绝对不会想要让这个版本的未来出现在我们的世界里。
我们选在即将进入这个大社群之际的时间点告知人类,我们来是要为了服务奉献于这个大计划的,也许我们无法全部理解,但你可以如神迹般的在我们身上做工。这将是人类面临的最大门槛,而我们将用我们毕生的时光与未来的世世代代来完成。欢迎你更进一步的研究,也对于我们所呈现的内容加以求证与厘清;将这些讯息传递给你所在乎的人,与他们讨论沟通而且将警示散播出去。我将会提供附加的精选管道让你可以针对你的问题得到更多解答。
谢谢你对这个重要议题的关心,诚心地为你祈福,从今与往后愿知识与学问带领着你。
其他来源:
美国政府释出档案关于外星人尸体、太空船及他们星球的细节
NASA太空人宣称外星人防止了核武战争
梵帝冈承认有外星人的存在
黑预算里的量子太空船及其他机密
美国政府军事机构不想要你知道的事
Synopsis of the Alien Master Plan– Montalk.net–一个绝对优质的报导,批露出外星人完整的行程日志,充分研究,非常推荐。
Discerning Alien Disinformation Part1– Montalk.net–外星人日志导读,包含灰人、爬虫人、螳螂人与北欧人,与外星人的基本能力
Discerning Alien Disinformation Part2– Montalk.net–隐藏外星人支配、采收能源、晶片植入、心智编写、hyper-D操控、操控大量的意识知觉
Dulce Base Security Officer Speaks Out–这个有点惊悚的访谈从许多方面讲解道斯基的,包含它的历史与结构与一部分运作的细节。它如何保持神祕,何种外星生物在那里工作与他们都吃些什么;武器、科技、设备安全等详解,ULTRA-7是只有外星人才能进入使用的等级,还包括Nightmare Hall
Taken: Inside the Alien-Human Abduction Agenda by Dr. Karla Turner–外星人绑架事件研究的先锋,这位女性揭露许多真实外星绑架案的真实是机后,谜样的在四十多岁时死于癌症。她的书已经绝版。
Allies of Humanity Briefings–一群观察地球被入侵的外星生物。他们的观点供我们看清整个大局势;让我们更了解事情的发生,风险是什么,还有我们能做些什么防止入侵,又如何以自由与自主自我人种在大社群中立足。
这本书是与创造者传到这世上的的真实对话内容,有关大转变、冲突与动乱。新讯息提供了知识、智慧与方向,是人类与人辣大家族无法达到大挑战所需的。
N.