个人资料
来罘 (热门博主)
  • 博客访问:
正文

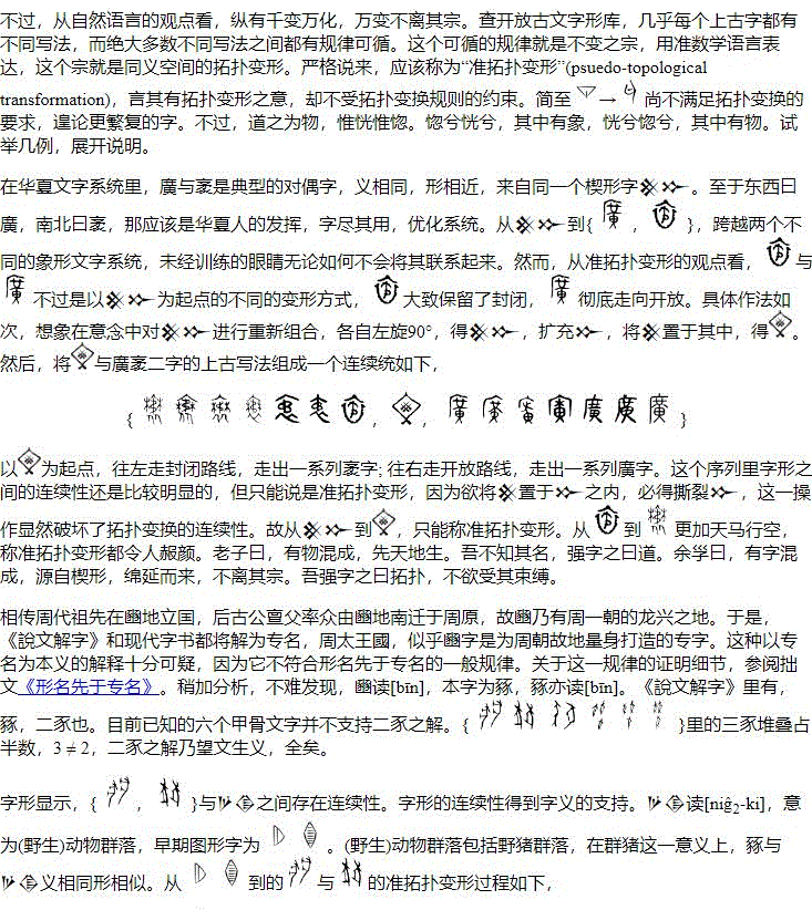
象形文字的拓扑变形

(2025-09-12 08:36:42) 下一个

[ 打印 ]
阅读 ()评论 (9)
评论
Mary888 回复 悄悄话 回复 '来罘' 的评论 :
我初信是与你一样,将信将疑,但是经历过神的太多太真的神迹后,决定盲信:出红海海水分开是真的。看不见的才需要信,看见了就是接受不接受的问题,不需要信。尽管我理性惯了,但是这次真的没理性地相信了出红海的神迹。

结果不久之后,考古就发现了出红海的遗迹,那里海底有天然的高桥堤,还有众多的被海贝海草覆盖的车轮、人骨----与出红海的《圣经》描述一致。

我的每个疑问,神都回答,或直接出现在脑海里,或节环境回答----

你把《圣经》与乌七八糟的书相提并论?那些宣扬这类书的网红,有的目光涣散呆滞,近似于鬼附。他们对你这样苦口婆心了吗?对你格外关注了吗?对你有神之爱吗?他们有神赐的理解力来理解你和你的文章了吗?他们告诉了你多少神迹?他们只不过被魔鬼牵着鼻子走罢了,不肯亲近真神!

《圣经》带领进永生永福,但你的态度仿佛是神要给你喝毒药一般的质疑,好好反省自己吧,为自己的真正好处着想。





来罘 回复 悄悄话 回复 'Mary888' 的评论 :

基督教有博大的胸怀,基督徒当有开放的心态。

苏美尔语被破解不过200-300年,所译文献鱼龙混杂。我肯定不会全信,也不会全不信,对《圣经》也是如此。《圣经》里的神话,与苏美尔神话相比,不过五十步与百步。

还是求同存异吧。
Mary888 回复 悄悄话 回复 '来罘' 的评论 : 吉尔伽美什 与 《山海经》一样,里面大多数是谎言,有一点事实的影子做诱饵,其背后都是撒旦的操控,叫人努力拜偶像,散播无视或怀疑上帝、敬拜偶像污灵的毒种子,你现在正吃这种子,我曾吃过,理解你,你现在知道,我不必多说了吧,你是聪明人;撒旦在《共党宣言》连演都不演了,直接就说自己是鬼魔幽灵在人间游荡,还是吸引了地球上那么多人。

吉尔伽美什 的地方就是现在的伊拉克,就是迦勒底,又叫示拿地,上帝明确其为罪的居所,见《撒迦利亚书》5:

“5与我说话的天使出来,对我说,你要举目观看,见所出来的是什么?
6我说,这是什么呢?他说,这出来的是量器。他又说,这是恶人,在遍地的形状。
7(我见有一片圆铅被举起来)这坐在量器中的是个妇人。
8天使说,这是罪恶。他就把妇人扔在量器中,将那片圆铅扔在量器的口上。
9我又举目观看,见有两个妇人出来,在她们翅膀中有风,飞得甚快。翅膀如同鹳鸟的翅膀。她们将量器抬起来,悬在天地中间。
10我问与我说话的天使说,她们要将量器抬到哪里去呢?
11他对我说,要往示拿地去,为它盖造房屋。等房屋齐备,就把它安置在自己的地方。”



您老读这罪恶鬼地方出来的书,还信?

《圣经》真的是唯一我们值得阅读的书,其他的不仅无益反而有害,读鬼书自然招鬼。

刚信的时候,我还是爱读 哈利波特这种美化巫术万灵论的书 ,慢慢地圣灵带领我意识到画皮后面的魔鬼,直接就扔了。

这个是上帝带领愿意顺服他话语之人的路,没有信从他话语的人,不在此列,亲妈打的爱的都是自己亲生的孩子,别人的孩子没那个必要。
来罘 回复 悄悄话 回复 'Mary888' 的评论 :

还记得我曾说《创世记》里的许多故事都能在Epic of Gilgamesh里找到出处吗?

这个挪亚九百五十岁也能从Sumerian King List里寻到线索。以Gilgamesh为限,在他之前,王的在位时间短则百余年,长则20 sars。Sar是苏美尔人最大的数,1 sar = 3,600。Gilgamesh本人在位时间便愈百年(2900–2700 BC),标志统治者从神向人的转化。这Noah与所经历的洪水时间(2348 BC?)大致接近。如果其间没有继承关系的话,意思就大了。两个独立事件互相印证,其说服力远大于后辈证明祖上。
Mary888 回复 悄悄话 土耳其的遗迹是人类即挪亚后代们最早踏足的地方,那些遗迹可能是洪水前堕落天使与人的后代就是巨人搞出来的,但也可能就是挪亚后代搞出来。论起巨大,像是巨人搞的;论起地理位置,像是挪亚近亲后代搞的。

大概那时敬虔的挪亚(九百五十岁)还活着,但是其后代很多都不肖似他了------一个分别善恶树的果子,就让亚当后代大都爱罪中之乐胜过爱上帝、爱永生!

据一些《圣经》同时代??文献记载,当时上帝的帐幕就在人间,只有以诺还是挪亚亲近,其他人都远离,哪怕明知道死亡的可怕,也不愿亲近赐生命的神,反而自己造偶像当神拜。这就像明知道慈母有最好的一切,逆子就是要去家外面的浊世流浪一般,而且拒绝否认慈母。人,真是奇奇怪怪、颠颠倒倒,我早就看出这些的问题,遇到耶稣后,也就习惯了学习忍耐,人家上帝都习惯忍耐了他们,还供应他们空气粮食健康,我有什么资格?

突然有些愧疚,我不信耶稣前好像也沾染了这些颠倒奇葩,比如明明就研究叙述多角度什么的,一到《圣经》新约的四福音书讲同一件事有不同之处,就不讲多角度了,就定罪《圣经》自相矛盾-----
来罘 回复 悄悄话 回复 'Mary888' 的评论 :
你说得对。“返祖”是一种比喻,罪恶才是真实涵义。当法律失效时,伦理便显得十分脆弱,宗教则成为最坚固的人伦防线。一个无神论的国度,法律失效,伦理变态之时,人相食是可以预期之事。
Mary888 回复 悄悄话 那不是返祖现象,而是人类罪性中的罪恶:凶暴与纵欲等。从古至今都有,没有上帝的古人与今人本质上一样,比如食人族部落的习俗与土耳其最早人类遗迹就相似度高,那时的遗迹含有很多肮脏的东西,但是今天的不丹仍然以此为荣------

尼安德特人的古人,其年代存疑,因为碳十四有很多误差,参见youtube或google苏绯云博士的此类节目,她家太多神迹:四个孩子全部9-13岁读大学------

罪恶来自亚当夏娃的堕落悖逆:不听从神的话却听信魔鬼的谎言。人类绝大部分地、呜呜泱泱地跟随魔鬼直至地狱,那怕神用先知启示、神自己为救他们亲自到人间十架代刑,赐给他们真光,他们都不停不听。

无神论与偶像教都是从人类开始到人类结束都不会停止的黑暗谎言,耶稣基督是真光真理,各人自己选择!
来罘 回复 悄悄话 回复 'Mary888' 的评论 :

茹毛饮血是人类共有的发展阶段。Neanderthal的cannibalism是被证实了的,其余没有被证实的不等于没有,只是个时间的问题。据说,出土的商代铜鼎里有人类头骨,文革时期的广西也出现过食人现象,将来会不会再有,谁也不敢保证。在这一意义上,对于野蛮的返祖现象来说,宗教是难以逾越的障碍。
Mary888 回复 悄悄话 考古上看,人类早期相当野蛮,很多文化类似于食人族文化(极可能是人被污灵污染所生下的巨人所为),留下很多野蛮作品。

从《圣经》上看,那时尽管食人族众多,但还是有希伯、挪亚、亚伯拉罕这样的孤灯燃烧点亮,神也尽力保守这些火种,最后自己道成肉身,成为这些义人的后代,为人类不再永死永刑、反能重拾永生永福的救恩而十架代罪。

从华人历史上看,商汤可能够格,因为他愿意为七年干旱自焚祈雨,上帝感动提前下雨制止了他,与亚伯拉罕献儿子被天使制止,有同曲同工之妙。耶稣的肉身从亚伯拉罕而来,上帝被亚伯拉罕的信心与顺服感动到了,给了以色列人、全人类祂自己即永恒不灭的真光;从商汤,上帝给了华人一盏油灯:孔子,聊胜于无,但油尽灯会枯,在耶稣的大太阳下,油没尽,灯也没用了,与灯枯没两样。

各个民族,即便神没有亲自拣选,但都会为他们存留火种-----有的理解,有的误解,有的故意曲解----
登录后才可评论.