最近围绕美国税改的讨论层出不穷。特朗普推动的美国税务改革包括企业税改和个人收入税改,整个税改预计美国未来十年要增加一万亿美元以上的财政赤字,受益端大头在企业税,小头在个人收入所得税。笔者对美国企业税一直多有批评,比如《畸形的美国企业税率》,十分支持合理的企业税改。特朗普的企业税改将名义税率从35%下调到21%,重要理由之一是中国企业税都是15%。特朗普这一宏论真要让曹德旺哭笑不得(见《曹德旺吐槽中国制造业税务太高,一石激起千层浪》)。尽管企业税改有其必要性,但特朗普用中国企业税来说事再现了他满嘴跑火车的本性。如笔者在《畸形的美国企业税率》所述,美国企业税的整体实际税率并不太高,问题核心是中小企业和大企业之间的不平等。特朗普降低名义税率在一定意义上缩小这种不平等,但是以巨大的财政赤字为代价,并不可取。
尽管企业税改是重头,但吃瓜群众关心的是个人收入所得税。笔者对税改公正性的一个重要判断指标(所谓litmus test)是看Carried Interest这个专门照顾对冲基金的税务漏洞是否补上。不幸的是,检验结果十分失败,特朗普仍然让这个漏洞大开。因此笔者可以十分把握地说,特朗普税改是赤裸裸的照顾富人(更准确的说是0.1%人口的高端富人)。
尽管特朗普税改的本质十分鲜明,但不能让吃瓜群众看透,于是各种故事,许诺横飞,什么取消遗产税是照顾农民啊,经济增长效果会超好啊,企业有钱会多雇人啊,未来高增长会填补一万亿的财政赤字啊,等等。这些很多成笑话,比如企业高管普遍表示企业多的盈利会反馈给投资者,而不是多雇人。企业高管为投资人谋福利,这个实在天公地道,无可厚非。
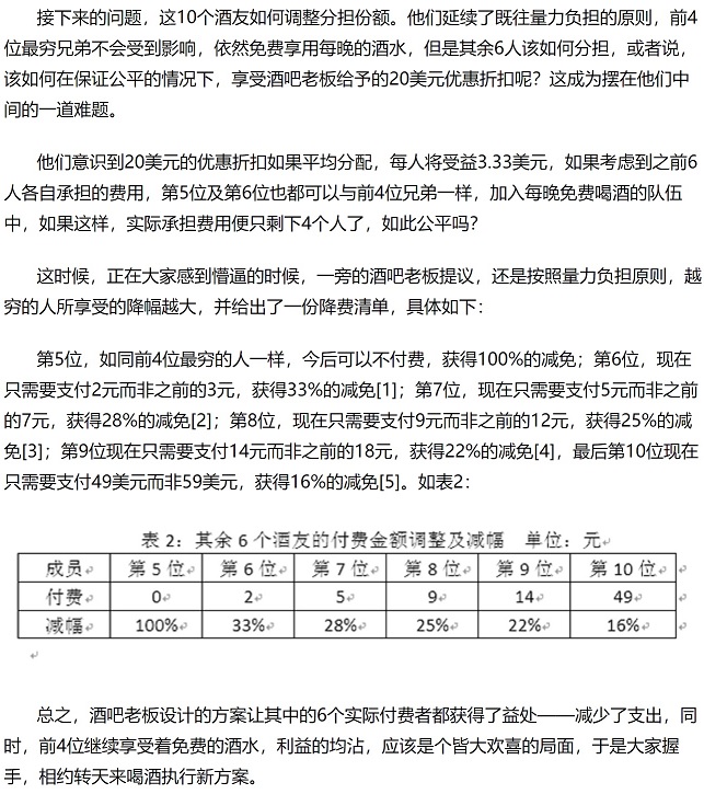
但有些宣传比较隐性,比如十个酒友的寓言故事(见图一,二,三)。这个故事说有十个酒友每次喝酒均量力而行,富人多出钱,穷人少出钱。后来酒店老板送大礼,愿意平均每人少收20元。十个人对如何分配这少收的钱起了争论,最后富人不爽,不来了。余下的人发现他们平均得多交钱了。这个寓言的中心思想是如果得罪了富人,大家都遭殃,因此在减税问题上,让富人开心,很有必要。
十个酒友的寓言故事其实和税改语境相差很远,套用得出的结论也很荒谬,但被迷惑的吃瓜群众不在少数,笔者感觉需要揪其谬误,以正视听。
首先,税收是社会财富(再)分配的一部份,富人是社会一员。富人的收入由这个社会经济活动产生,不是天上掉下来的。富人的收入直接或间接地依赖于社会其它人员的努力工作,和持续扩大的产出,也仰仗于社会其它成员持续消费,推动经济活动的循环链。富人和这个生态圈相互依存,互惠互利。因此寓言里那个富人离开的场景是不存在的。这个生态圈的相互依存性被福特汽车老板早早就用事实阐明过。福特老板在美国工业界早期率先给员工加薪,显得很傻。但他其实高人一头,因为员工增加了收入也有能力购买汽车,加入汽车消费者一群。福特老板的加薪行动加速了社会汽车消费,日益扩大的汽车消费群反而让福特坐收渔利。
其次,十个酒友的寓言故事有个严重的逻辑矛盾。在人均100元收费时,大家量力而出,成为共识。这个共识在数学上就是一个相对比例。简单地说,如果人人都多出一倍,这个相对比例不变。如果人人都少出一半,这个相对比例也不变。后来酒店人均折价20元,也就是减价20%,根据共识如此数学类推,人人少交20%,问题就解决了。如果寓言故事里出了问题,产生纠葛,那就意味者他们从来就没有什么共识,因此一起喝酒的前提语境也不存在,后来大家得多花钱的尴尬也没有参照系。
再次,喝酒是消费行为,寓言故事中有人分文不出,因为他最穷。这个比喻无疑暗示不劳而获的现象,潜意识中让人心生反感。但税收不是这样的过程,完全不一样。税是从收入中提取,没有收入的人理所当然不上税,这是天公地道的事情,和那个分文不出的酒友没有任何可比性!(再重述一遍:税收是从收入中提取,不是从个人财富中提取)
最后笔者强调,特朗普税改是明目张胆地为高端富人谋福利。不仅对冲基金可以继续钻漏洞,巴菲特可以继续享受比他秘书还低的税率(他自己都看不下去了),资本收入将得到更多优惠。相对而言,工资收入将被更加歧视!
值得反复强调,工资收入是最惨的收入,是被宰得最多的收入。工资收入是什么?是打工族的血汗钱,是绝大部分人的主要收入!工资被政府课税最恨,税率最高!
笔者在《再谈美国贫富分化》和《美国经济增长未让大部分人受益》文中讨论了美国贫富分化的严重性,特朗普税改无疑会加速这一趋势。虽然特朗普被锈带草根民众推上台,被视为他们的代言人,但特朗普成功地让他自己和他的朋友们万分受益。这真是天大的讽刺!

图一

图二

图三
作者:藿香子
时间:2018年1月6日
(版权所有,欢迎转载,请注明出处)