不管是喝什么茶,适当的场合、适当的时间、适当的人,喝适当的茶,才能发挥最好的效果,起到保健功效。茶叶经过不同的制作工艺有凉性及温性之分,所以体质各异饮茶也有讲究。
▼ 中国六大茶类性质介绍
中国的茶叶主要分为绿茶、黄茶、白茶、青茶、红茶、黑茶六大类。这六大茶类茶性均不同,这基本上是根据茶叶发酵程度由低至高划分的。一般而言,绿茶和黄茶、白茶由于发酵程度较低,属于凉性的茶;青茶属于中性茶;而红茶、普洱茶属于温性茶。
中国六大茶类茶性对比表:
▼ 不同体质喝不同茶
根据中医的说法,人的体质有热、寒之别,因而体质不同的人饮茶也有讲究。一般来说,燥热体质者,应喝凉性茶,例如,有抽烟喝酒习惯,体型较胖,容易上火者(即燥热体质者),应喝凉性茶。而肠胃虚寒,吃点生冷的东西就拉肚子或者体质较弱者(即虚寒体质者),应喝中性茶或者温性茶。容易上火多喝绿茶或者铁观音,老拉肚子多喝乌龙和普洱。
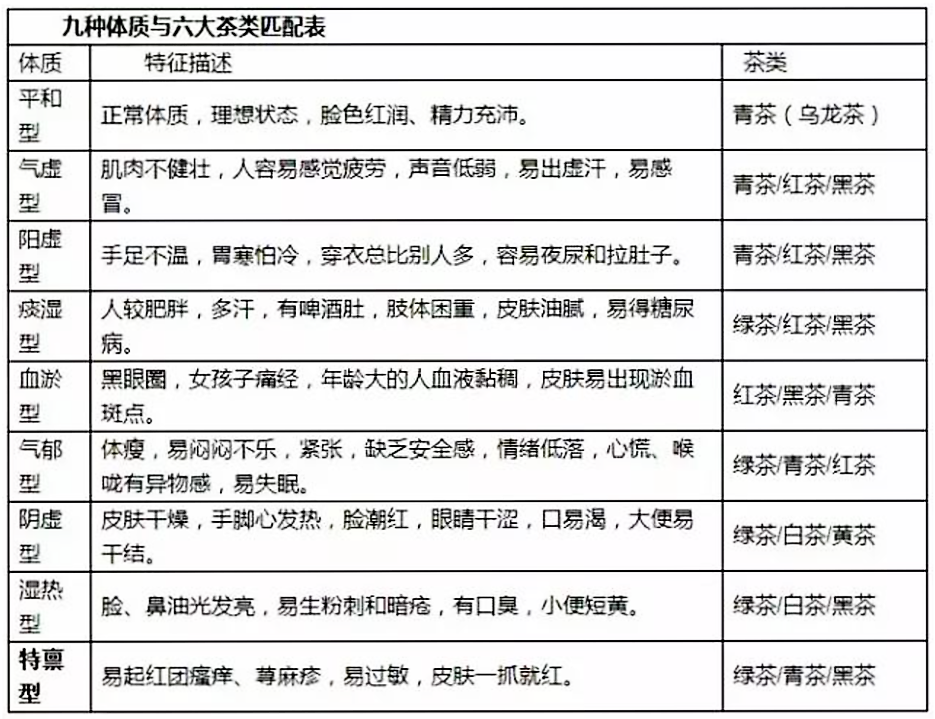
九种体质与六大茶类匹配表:
1. 性寒的绿茶
绿茶(西湖龙井、安吉白茶、洞庭碧螺春、六安瓜片等)性寒,适合体质偏热、胃火旺、精力充沛的人饮用,且汤色透彻,或水清茶绿,或浅黄透绿,天热、心躁之时品饮,给人清凉爽新之感。绿茶有很好的防辐射效果,非常适合常在电脑前工作的人。
禁忌:肝脏病人忌喝,绿茶中咖啡碱经肝脏代谢,饮茶过多影响损害肝功能。孕妇和手术病人不宜喝,绿茶含有一种物质会阻止新生血管生成。胃寒的人不宜喝,以免引起肠胃不适,神经衰弱者和失眠症者临睡前不宜饮茶。
2. 性寒的黄茶
黄茶(君山银针、蒙顶白芽、霍山黄芽等)性寒,功效也跟绿茶大致相似,不同的是口感,绿茶清爽、黄茶醇厚。
禁忌:黄茶归于轻发酵茶,制造工艺近似绿茶,富含很多的茶碱、茶多酚等成分,能影响胃部的活动,因而胃部不适者不适宜饮用。其次,黄茶中富含鞣酸成分,会影响身体对铁的吸收,因而孕妈妈不适宜饮用黄茶,不然可能形成胎儿缺铁。
3. 性凉的白茶
白茶(白毫银针、月光白、白牡丹等)性凉,适用人群和绿茶相似,但“绿茶的陈茶是草,白茶的陈茶是宝”,陈放的白茶有去邪扶正的功效。
禁忌:白茶性寒凉,对于胃“热”者可在空腹时适量饮用。胃中性者,随时饮用都无妨,而胃“寒”者则要在饭后饮用。白茶用量,一般每人每天只要5克就足够,老年人更不宜太多。其他茶也是如此,饮多了就会“物极必反”。
4. 性平的青茶
青茶即乌龙茶(大红袍、武夷水仙、凤凰单从等)性平,适宜人群最广。有不少好的乌龙茶,特别是陈放佳的乌龙茶,会出现令人愉悦的果酸,中医认为酸入肝经,因此有疏肝理气之功,但脾胃有病症者不宜多饮。乌龙茶中的武夷岩茶,更是特点鲜明,味重,“令人释躁平矜,怡情悦性”。凤凰单丛茶香气突出,在通窍理气上尤为明显。
禁忌:忌空腹饮乌龙茶,因为这样很容易出现茶醉的现象,出现类似头晕、心慌、手脚无力等症状。忌睡前饮乌龙茶,这样只会让自己难以入眠。另外,冷了凉掉的乌龙茶最好要加温后饮用,因为冷饮乌龙茶会很容易对胃产生不利。
5. 性温的红茶
红茶(正山小种、金骏眉、祁门红茶、滇红茶等)性温,适合胃寒、手脚发凉、体弱、年龄偏大者饮用,加牛奶、蜂蜜口味更好。甜入脾经,具有补养气血,补充热能,解除疲劳、调和脾胃有好作用。红茶汤色红艳明亮,情绪低沉之时最宜饮红茶。
禁忌:结石患者忌饮红茶。有贫血的、有精神衰弱失眠的人,饮红茶会使失眠症状加重。平时情绪容易激动或比较敏感、睡眠状况欠佳和身体较弱的人也不宜饮过多,因为红茶有提神作用。胃热、舌胎厚者、口臭者、易生痘者、双目赤红、上火的人、经期孕期哺乳期女性,不宜饮用红茶。
6. 性温的黑茶
黑茶(云南普洱茶、安华黑茶、广西六堡茶等)性温,能去油腻、解肉毒、降血脂,适当存放后再喝,口感和疗效更佳。黑茶五行属水,入肾经。脸黑无光泽,喉咙肿痛,食欲减退,下痢,背脚冰冷,腰痛,精力衰退者,饮此茶为好。黑茶汤色黑红艳亮,凉饮热饮皆可,亦可煮饮更妙。
禁忌:患有严重的动脉硬化、高血压病的人,在病情不稳定时不宜饮浓黑茶,因为黑茶茶叶内含有茶碱、咖啡因、可可碱等活性物质,这对已有脑动脉硬化的人是一种潜在的危险,它可能促使脑血栓的形成。贫血患者、低血糖患者也不能喝黑茶。
(根据网络资料编辑整理)