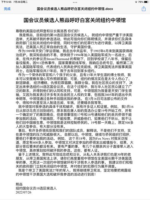
今天网上看到了美国国会议员候选人熊焱的新闻。 他要求美国联邦政府关闭中国驻纽约的领事馆。
我的第一个反应是:这个家伙,为了煎个鸡蛋吃,要烧毁整个森林呀。
中国驻纽约的领事馆,主要是为了旅居在纽约都市区的侨民服务的。说白了,这个领事馆的服务对象主要就是为住在美国纽约附近,拿着中国护照的中国人。不信您去领事馆看看,绝大部分在那里办事儿的,都是说着福建话的中国人,或者是入了籍的福建人。
如果中国驻纽约的领事馆关闭了,这些福建人只能去华府的大使馆办签证,延期护照和公证了。 熊焱所在的选区,能支持他的还是福建人。 他为了自己的选情,要牺牲这么多他的选区人的切身利益? 这不是二傻子吗?
2022年春节左右,熊焱参加了一个社区聚会,坐在中间位置,坚决反对在纽约建立“六四纪念馆”。一个因为六四被中国通缉,坐牢,逃亡的学生领袖,现在要改弦更张,爱中国,爱中国共产党? 可笑加可悲。

照片取自网络
照片取自网络
这才过去5个月,熊焱就发表公开信给他的“30年老朋友拜登总统”,要美国关闭中国驻纽约领事馆?
这恰恰是在美国居住的“中国民运人士”的困境: 到处瞎折腾,把自己折腾得里外不是人。
这些“中国民运人士”,大多1990年代初来到美国。那时候中国的经济腾飞刚刚开始,北京的市中心房价也就$4000-$7000一平米。我叔叔买了个西直门附近的小四合院,不到30万人民币。 到了2022年,30多年,中国人的钱多了。可是这些“中国民运人士”并没有得到任何经济的实惠,在美国还是悲催地活着。脑子好一点的,搞个什么”大中华民主基金会“,靠着给新移民开"反共证明”敛财。 脑子不好的,只能在餐馆打工,是不是参加“民主研讨会”,骂几句中国共产党,过过嘴瘾。
其中最可耻的是自称是雕塑艺术家的几个华人,他们联合了中国人的教会,制作了一个 “共产党病毒” 的雕像,表面上是抹黑中国政府。其实就是告诉普通美国人:病毒就是“中国人的病毒”。这样的抹黑行为,为普通亚裔在美国饱受歧视。我的台独朋友,都说这几个华人艺术家是给亚洲人带来歧视和危险的“蠢货”。

(照片取自网络,看到了英国国旗,这里面有做梦都想被英国殖民的香港人)
这些“民运”人士,从心里面真心认为“带着领带的白人”能给在中国生活的普通人带来实实在在的利益?当然不会。 美国的精英政客,不想中国强大,这都公开化了,不是啥秘密,更不需要用所谓的民主来伪装了。这些民运人士心里有恨,因为他们在过去的三十年,财富没有增加,在居住国的地位也没有改变。新移民来美国的福建人都开豪车了,他们“民运”了三十年,还得在纽约做地铁,不小心还会被黑人打一顿。
带着好奇的心情,我找遍的美国的主流媒体网络,没有找到“熊焱给拜登总统和佩洛西议长的公开信”。 只是看到了一个蹩脚的中文版本,连个签字都没有。

这明显不是要写给拜登总统看的,因为总统不懂中文呀。我想这只是给别的“民运人士”看的,意在安抚他们一下。
这凸显了这些在美国的中国“民运人士”的困境: 美国从没有重视过他们,美国的制度也不会提供给他们基本的生活费用。 他们又错过了中国经济腾飞的30年。 看着昔日自己的同学,亲戚都踏踏实实地过好日子了。。。。更凸显了他们的“里外不是人”的困境。