2016 (75)
2018 (91)
2021 (49)
古战场游记之五十一:三渡赤水,打鼓新场、鲁班场、茅台(上)
三渡赤水形势图(采自铁血网):

红军从云南省东北角的扎西二渡赤水回师遵义,不但杀了一个回马枪,而且再度钻进蒋军重兵包围之中。这实在出乎老蒋意外。他的第一判断是红军会不会企图再度东返湘黔边界与贺、肖汇合。因此从3月2日到4日,他一连发出6封电报,命令吴奇伟北渡乌江堵截红军东进之路,周浑元率部由西向东限6日进抵枫香至鸭溪地域;命令何键湘军53师兼程向石阡疾进,命令王家烈严守乌江以西,阻匪窜渡;命令薛岳向凤江岗、湄潭追击;命令重庆行营参谋团主任贺国光将47师南调桐梓,原驻桐梓的郭勋祺率所部三个旅即向遵义开进;蒋又批评川军将领“每每安居后方。前方责任,委诸部属,废驰军纪”等等。严令强调各追剿部队一切行动都必须服从他的统一指挥,“不得擅自进退”:

这一期间,蒋军的作战电报很多被红军电讯部门截获。负责电讯侦察的军委二局(局长曾希圣)一科科长曹祥仁(尤为在扎西整编时期)提供的一个个准确情报,帮助中央摆脱了危险。更宝贵的是第四方面军电讯部门将截获的蒋军秘密电报报告四方面军总部,再用电报拍发给中央红军。懋功会师时,朱德对红四方面军负责情报工作的蔡威说:“我们离开中央苏区,进入湘、黔、川、滇地区,以及四渡赤水时,对周围的敌情搞不清楚,是你们红四方面军电台的同志们,也包括你蔡威同志,经常在深夜,把破译敌人电报的情况,整理电告我们。”长征结束后,毛在延安见到宋侃夫(蔡威过草地后病故)时说:“你们红四方面军电台的同志辛苦了,有功劳啊!在我们困难的时候,在四渡赤水前后,是你们提供了情报,使我们比较顺利地克服了困难。”张国焘在《我的回忆》中对此是这样描写的:“中央红军行进到广西、贵州边境地带时,我们即开始供给中央红军情报。这是一件相当繁重的工作,侦察电台每天都译出敌军大批密码电讯,再由参谋人员扼要作成通报,经我鉴定后拍发给中央红军,我们的电台须守候中央红军电台出现,有时从晚七时余守候到翌晨三点左右。有时我自己也守候在电台旁,解答对方的疑难。至少有两个月的时间,中央红军是完全依靠我们供给情报(特别是他们由遵义向云南方面方向行进时)。他们日夜在行进中,因而电台没有时间做侦察工作。每当他们宿营或休息的时候,立即与我们通报。根据我们所供给的情报,决定行动,发布命令,我们这种行动,对于长征极尽了耳目的作用。”
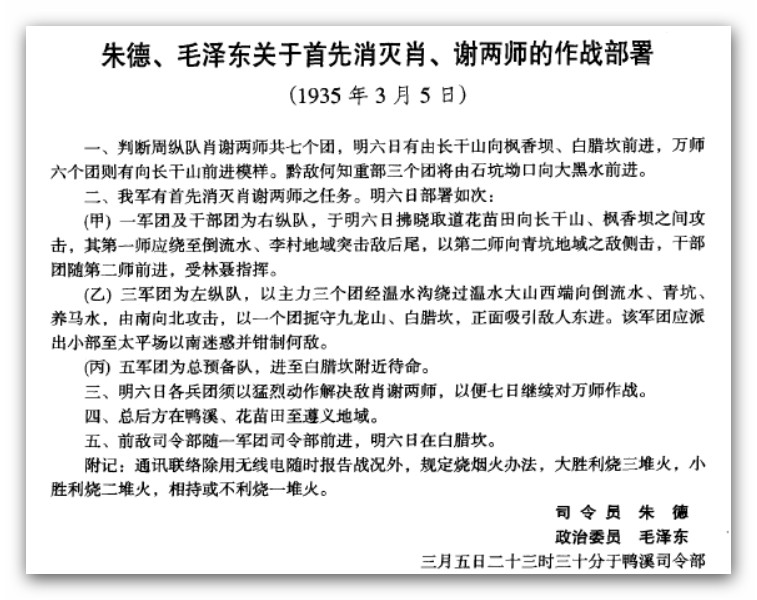
其实遵义战役后的红军并没打算东进汇合2、6军团,而是计划就地和中央军决战,争取再打一两个大胜仗,为在黔北立足打下基础。假定成功,那就有可能创造如江西苏区那样甚至更辉煌的局面,与川北张国焘、湘西贺龙呼应,赤化中国西南,创造革命新高潮。此前景虽然诱人,但与当时形势、军事实力并不相称。3月4日下午,政治局决定成立这次战役的前敌司令部,朱德任司令员,毛泽东任政委。下面这两张照片ZT自haobuhao网友的跟贴:

3月3日这天,原本驻守娄山关的九军团在川军包抄下放弃娄山关,让红军侧背遭受强大压力。3月5日朱、毛率主力一、三、五军团和干部团离开了遵义城,集中于遵义西南35公里的鸭溪周围地域,准备伏击刚奉命开来的中央军周浑元部和万耀煌部。本文第一段所提蒋介石的向周浑元发出的命令刚由二局截获,导致上任才一天的毛泽东又出了一回洋相。在这项命令中,蒋介石要周浑元率肖致平、谢溥福两个师共7个团由仁怀向东南方进剿;3月6日集中于枫香园、鸭溪一带,然后向遵义地域进攻。因而朱、毛精密地部署主力在枫香园、白腊坎南、北两侧埋伏,小部突击敌后尾、全军以猛烈动作解决肖、谢两师,然后7日继续对万师作战。命令中还规定了以烧烟火方式报告战况:大胜利烧三堆火,中胜利烧二堆火,相持或不利烧一堆火。中国官场的传统是“新官上任三把火”,上任才一天的毛泽东也迫不及待了:

然而,第二天在鸭溪焦急等待的朱、毛连一堆火都没见到。两万埋伏的红军白等了一天没见到敌军,3月7日又白等了一天,3月8日再白等了一天。怎么回事?原来,3月5日晚11时(即23时),与朱、毛发出上面这个3月6日战斗部署的同时,蒋介石根据当天飞机侦察发现鸭溪周围地域有大量红军集结的情报,及时地调整其围剿方案,将原计划的“东守西压”180度改为“西守东压”:


蒋的这一重大军事调整,没有被红军情报部门截获。正当2万红军伏兵苦等3天之际,按照蒋的部署,周浑元正在西面的坛厂、鲁班场一带加紧修工事。东面郭勋祺三个旅3月11日乘虚攻进遵义城,断了红军向东退路。吴奇伟四个师布防乌江南岸,随时准备北渡接应周部。时机在以小时计算流逝,红军陷入非常被动的局面。下一步怎么走?稍有差池,就可能全军覆没。
(待续)
本文在【几曾回首】论坛登录后,有很多跟帖。兹全部、一字不易ZT如下:
• very good -Omega123- ♂ 给 Omega123 发送悄悄话 Omega123 的个人群组 (0 bytes) (8 reads) 01/24/2018 postreply 20:00:36
• are you sure? That is an Anti-Mao series based on Lide's points of view.-白云蓝天- ♂ 给 白云蓝天 发送悄悄话 白云蓝天 的博客首页 白云蓝天 的个人群组 (142 bytes) (36 reads) 01/25/2018 postreply 00:48:48
• 资料很仔细。如果 没大误差,就很有收获。 -一唯- ♂ 给 一唯 发送悄悄话 一唯 的博客首页 一唯 的个人群组 (0 bytes) (2 reads) 01/26/2018 postreply 18:04:24