2009 (364)
2010 (272)
2011 (195)
2012 (205)
2013 (210)
2014 (155)
2015 (172)
2017 (152)
2018 (173)
2020 (549)
2021 (771)
2022 (1090)
2023 (660)
昨天在全国范围内,石家庄应该是知名度最高的一座城市了,围绕着它是否放开,全国网友们都在关注着它,关注之下,于是网友们又见证了一个个的精彩戏份。
这是来自石家庄网友昨天的讲述,说他们已经选择放开。

有网友说自己像在做梦一样。

这是昨天石家庄网友所感受到的。

这些都是石家庄网友的亲身体验。



这是昨天网友们镜头下的石家庄。

也有网友说不甘心。

当地教育部门下发了这样的通知。

可有家长不敢让自己的孩子返校。

另一个小区家长们也不让自己的孩子返校。

接下来就真的精彩了,有网友曝出了孩子不返校的内幕。

还有网友发现了这个。

可是不管家长们怎么想怎么报,石家庄社区已经下发了这样的通知。

我查了一下,这两个的确都在石家庄。


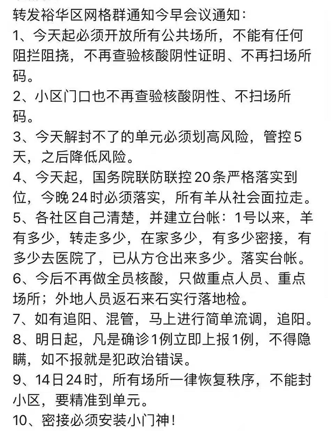
裕华区则发布了这样的通知。

于是有网友这样感叹。

有网友则发现了这个。

有网友在表示害怕和担心,毕竟家人和朋友都在石家庄。

也有网友拿出行动了,比如去买莲花。

结果莲花卖断货了。

关注之下,甚至还引起了一场争论,有网友说主张放开的网友应该都放到一个方仓里。

底下的网友可不乐意了,于是开始反唇相讥。


有网友说自己还是支持放开的,毕竟绝大多数人都要考虑谋生的问题。

有网友则说自己失去了一项福利。

之所以会这样说,是因为他们发现了这个。

有网友则想到了这样一个问题。

有网友愤愤不平地表达了自己的观点。

还有网友在分析为什么会是石家庄。

当然放开这事也不是一帆风顺,总会有波折的,昨天桥西区说要恢复核检,底下的评论一片欢呼。



这样的评论还挺多的。

这是桥西区网友的朋友圈。

但很快又传来这样的消息。

面对这样的反转再反转,网友们说自己的心脏受不了。

也有网友提出这样的建议。

当然更多的石家庄网友在为放开而高兴,至少可以开心的看表演了。

这是他们脸上的笑容。

当然也会有失落者,比如小区的保安。

这就是刚刚过去的24小时里,石家庄围绕着放开与否,所上演的一幕幕精彩戏份,我还是想写出来让大家看到。
无论如何,让普通人过得好一点,让他们少受一点折腾,多过几天安生日子总是不会错的,也是我们社会管理者应该去努力做到的。


