
以军事干预其他国家的内部政治,对美国而言已经是一个常态性的行为。

中评社╱题:“美国干预台湾:‘制中强台’与军事威慑” 作者:王昆义(台湾),台湾国际战略学会理事长、教授;张明睿(台湾),台湾国际战略学会秘书长、博士
【摘要】美国对于中俄的大国竞争,以不同的战略语言区别,乃是基于影响“美治和平(America Pax)”的整体比较结果,将俄罗斯视为军事威胁者,视中国为全面性的竞争者,间接承认中国国力是美国权力与安全的“威胁者”,超越了俄罗斯军事威胁的分项战略能力,中国崛起所产生的“权力竞逐”与“权力移转”,这项思考已经深植于美国战略制定者的意识。为了平衡中国的崛起,美国实施前进战略,将战略行动推进到西太平洋第一岛链内水,台湾被美国视为战略支点,透过“政军”措施,美国争取“一中政策”的自由裁量权,这就与中国引发了主权“干预与融合”的对抗,此举具有高度战略性质。任何一国示弱将成为一种难以想像的后果。
壹、美国新干预主义的重现
主权是一个古老的概念,起源于1648年“西发利亚合约”(威斯特伐利亚合约)所确立的国家主权平等与领土主权原则,其意义是指国家在其境内具有完全管辖权力。但随着二次大战之后,国际组织与机制的建构,绝对主权观念产生了蜕变。
冷战时期,前苏联领导人布里兹略夫提出“主权的有限性”,认为集团利益高于成员各国的利益,需要时成员国主权必须有所让渡,这也成为前苏联军事干预成员国家内部政治的理由。
冷战结束后,西方国家从“人道灾难”角度出发,主张“人权高于主权、人权无国界、主权过时论”等以军事干预与和平建造,作为干涉一个国家内部政治发展的藉口。其实,军事干预观念背后的思想,主要是来自于西方“民主和平论”的启迪,他们认为“一个政权对人民实行恐怖统治,拒绝基本的人权和民主的时候,就应该把主权抛到一边” 。〔1〕
1999年科索沃战争,西方在理论上便积极塑造“人权优于主权”、“主权有限论”等主张,以求得道德上的合理性,行动施作则有意绕开联合国宗旨与合法性授权,以人道主义为名,进行军事干预行动,这种未经授权、追逐利益目标的单边主义行为,遂被称之为“新干预主义”。
2001年美国在911事件之后,高举反恐战争大旗,目标转向了“流氓国家”,军事干预朝向更极端的“先发制人和预防性干预”发展,2001年阿富汗战争、2003年美伊战争,2011年北非利比亚及中东叙利亚战争,以军事干预其他国家的内部政治,对美国而言已经是一个常态性的行为。
2021年9月拜登在联合国大会上说:“我们准备在必要的时候使用武力,捍卫我们重要的国家利益,包括免受持续不断和迫在眉睫的威胁。”〔2〕拉穆哈拉(Mashudu Godfrey Ramuhala)指出:“冷战后干预仍然是(国际)安全格局一个突出的特点,也是一些国家在国际体系中追求利益和安全的突出面向。”〔3〕
拜登的干预方式,是一种“综合式力量”的整合呈现,除了军事力量之外,还强调“榜样力量”,“要应付……今天和明天的挑战,……我们将引领,不仅是以力量为榜样,还将以我们的榜样为力量。”〔4〕所谓“榜样”,是指美国长期以来的民主灯塔典范,“榜样力量”的内涵要素包括,民主价值、民主制度、人权维护、人道干预等。这些要素被转化成榜样力量施作的方法,这些方法透过物质力量的支持,展现在具有威胁、竞争的国家。
贰、美国以台湾为支点的“军政手段”复活
2021年美国拜登政府开始执政,提出“外交政策”作为外部政治的中心命题。拜登还在阿富汗撤军演说中表示,“终结以军事行动再造其他国家的时代”。但这项主张却不一定为立法部门所服膺,美国参众两院的“军事委员会”常透过“国防财年授权法案”的审查机会,表达对“军政”的意见,名之为两党共识,迫使行政部门在“美中竞争过程”中纳入政策。
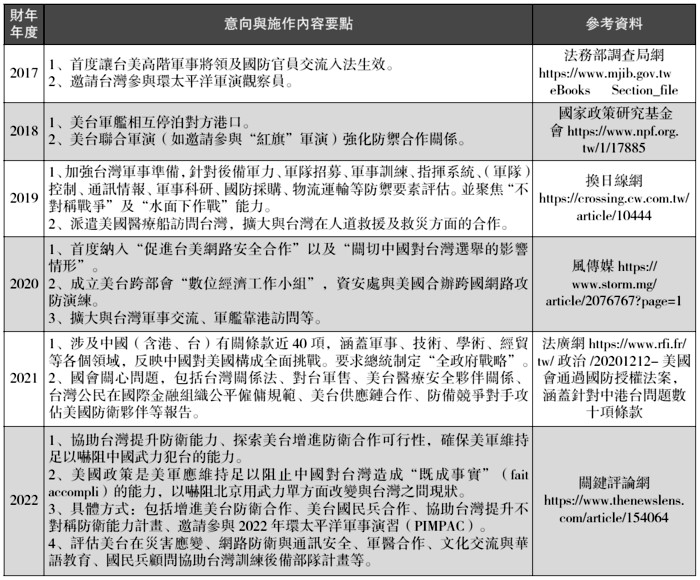
这种政策带有浓厚的“战争与非战争手段”意识,是以军事作为支撑的政治性行为。例如,2021财年,美国加大了“太平洋威慑计画”预算,其目标便是实现以打赢为目的,让威慑具有可信度。民主党参议员杰克·里德(Jack Reed)就说:“太平洋威慑计画的目的是祇给北京留下一个结论,你们在军事上不可能赢,所以根本试都不要去试。”〔5〕至于非战争手段,已经透过“全政府战略”进行表述。以下梳理2017至2022年“国防授权财年法案”涉及台湾与中国大陆的附加条款,重点归纳如下表,以理解美国手段升级的变化。
从以上六个财年所涉及的“目标、路径、方式”,为美国两党对大陆与台湾之间区隔出做法,总体而言是“以军事战略为核心的制中强台政策”,军政战略思维被激活了。其路径是“提升台湾防卫力,增进美台防卫合作、全政府战略吓阻中国武力攻台”。其方式是“由高阶人员交流、军演观察员,升级为扩大对台总体军事建设协助、网络通讯安全、文化医疗合作、生产链合作等”多层面的联系运行。
从美国财年计画设大陆与台湾内容来看,美国摆脱了争论已久的“一个中国政策”传统意识的局限,明确的显示美国已经由“美中三个公报”,位移到“台湾关系法”为核心的思维转变,一中政策局限的卸除,不可避免的也将同时碰触中国的主权问题。
三、美国对台主权干预途径的归纳
皮尔森(Frederic S. Pearson)和鲍曼(Robert A. Baumann)在讨论国际军事干预(IMI)时,区分了“支持性、敌对性、人道主义、领土性等形式,这些行动可能涉及侵犯目标国的主权”。〔6〕主要原因是,军事干预必定是有目的的,是国家领导人使用武装部队贯彻对他国干预的意志。
对主权国家的干预,从政治战略上来分,可依“内部政治控制、政权更迭、国家体系重塑”等,因为目的不同,手段上可以区别为“和平演变、颜色革命、军事介入”等三个分项或综合运行。美国对中国崛起的干预,也无法摆脱这三种类型的手段。美国对中国的战略操作还有三条途径,包括:一、具有全球或国际一致性质事务,强调合作;二、具有与美中各自整体国力发展相关,却又无法短期间脱钩性质事务者,进行竞争;三、具有威慑、胁迫性,且具有领导与扈从结果之决定性行动者,进行对抗(拜登说是激烈竞争,不搞对抗)。这三条途径,仍是以第三条为主体(军事干预)的全政府竞争。
拜登政府希望以外交政策作为外部政治操作的主体,然而却无法真正落实,造成政治语言与行动之间形成差距,主要原因是美国“对外政策”的决定,早已背离行政部门独立决策传统,如美国国会不断透过“国防财年授权法案”机会,参与对外政策的决定。拜登或许有心不进行冷战,但他的决策不可能不再受内部政治的干扰,冷战形式的安全利益,仍在干预的手段上持续发酵。从被干预的国家来看,领土完整、制度稳定、治理发展是属于明确的主权范畴。两岸现状主权与治权是分离的,外力介入相对容易,长期以来台湾也是美国在亚太地缘政治制约中国的大牌。
对美国而言,台湾不仅是独立与否的问题,还带有地缘政治与地缘战略色彩,关系美国在太平洋地区的权力平衡,关系美国国家传统两洋总体安全,更何况台湾治权完整,美国可以直接展现影响力量。
观察美国对台湾的战略设计思路,在前面我们已经指出,总体指导是以军事战略为核心的制中强台政策。指导路线上有两条交织:一是掌握“一中政策”诠释权,在美台关系上,从“公共政策、政党政治、议会联系”作为外交运行起点,并向“官方交流、身分塑造、主权外交”推进,让“一中政策”的操作,能获取最大的政治收益。
二是掌握军事威慑力度进行干预。主要是围绕以台湾(南海地区台湾有主权的存在)为核心的“军事威慑行动”,其中包括了三个层次:即强化台湾防卫的军事能力、彰显美国海洋权力的力量、联合海洋权力力量的运用。
肆、大陆对台主权融合的困难
“融合”观点是习近平主政重要的决策思维,是指“发展与安全”概念的兼容幷蓄,透过基础领域资源共享体系,达到“发展与安全坚固,富国和强军统一”的目标。〔7〕重心落在经济与社会领域的交流。
由于两岸经济交流密切,融合发展观念很快地成为两岸政策指导思想。2021年3月习近平巡视福建平潭综合实验区时指出,“以通促融、以惠促融、以情促融,勇于探索海峡两岸融合发展道路。……不断开创两岸融合新局。”〔8〕
随着指导思想的确立,政策也相继推出,2018年2月28日大陆宣布“31项惠台措施,其中12项涉及台资企业与19项涉及台湾同胞同等待遇”的推进。〔9〕2019年11月4日大陆20个部门联合发布了26条措施,进一步强化台湾企业与同胞同等待遇,并将海外“寻求领事保护与协助,申请旅行证件”服务向台胞开放。足见融合发展不仅仅是“经济与社会”融合发展,也适用于两岸关系的发展。
2015年5月朱立伦以国民党主席身分与习近平在北京会面,当年11月马英九与习近平在新加坡举行了“马习会”,融合发展政策达到了高峰。
2016年民进党籍总统蔡英文就职之后,两岸关系却发生逆转,台湾方面2019年启动“国安五法”的修订,另外,还主张采取非和平手段对危害主权之“国家、政治实体或团体”制定“反渗透法”(2019年12月31日)。其他还有修订两岸关系条例,规范中资对台投资以及两岸政治协商的公投立法。
这些法律的修订,都是企图把台湾的“安全化法律”,从法律条文中,可以获悉将“大陆地区、香港、澳门”与境外敌对势力和外国形成等同类型,修法意识中敌意相当浓厚,法律是政策的规范语言,政策来自于政治意识的表达,两岸的政治融合、社会融合在法律上的局限,已经被笼罩在反融合的政治意识里。
至于文化融合进程,在“去中国化”的政策下,也遭遇台湾主体意识与主权独立的身分政治、身分历史,以及教育课程安排进行抵消。从台湾内部政治观察,融合发展的政策,受到极大的消解。
唯独在经济融合度上,仍是两岸融合发展较为突出的部分。“2021年1至8月,两岸贸易额2088.2亿美元,同比增长31.8%,1-7月实际吸引台资6.4亿美元,同比增长9.6%。2021年台企A股新增4家,总共增加到42家。”〔10〕两岸融合发展形成“经济热、政治冷、文化断、社会缓”现象。
融合发展政策遭遇台湾的抵消,形成单方、主动作为外,还受到2019年以来的新冠肺炎(COVID-19)大流行疫情防治政策影响,阻滞了两岸交流。更严重的是美国对台政策操作,陷入美中“一中政策”竞争的困境。
美国的“一中政策”窄化主权与治权的解释范畴,膨胀立法与司法要素,拓宽对台政治解释与扩大政策操作空间,透过国际盟友的联合操作,引起风潮效果,如立陶宛一中政策,捷克、义大利、日本的立法机构与政党交流,中国大陆所要应对的已非融合发展,而是代价更高的外交竞争。融合发展在政治层面操作的困难是显而易见的。
伍、美中“不战屈兵”的竞争模式
美中在对台主权的“干预与融合”竞争,不限于政治、经济、社会、文化要素方面的竞争,还涉及具有决定性力量的军事要素。军事力量的使用基本形式,可区分为军事外交、军事威慑、军事干预、军事战争。美国在2022年国防授权法案中,已经拨列预算执行“太平洋威慑计画”。军事威慑成为西太平洋军事行动的主要模式,目的是希望维持足以阻止中国对台湾造成“既成事实”(fait accompli)的能力。〔11〕
但“太平洋威慑计画”仅是美国大国竞争准备的一部分,正如里克所言,“要以打得赢为目标”的军事存在,在平衡过程中容易失去控制,威慑行动很容易向干预、战争冲突发展。
极端情况所指,便从威慑、干预升高为战争、冲突。若不想遭遇灾难损失,战争风险必须在管理、威慑、干预的实践力度上思考,要定义出攻势上限与防御底线。拜登在2021年4月与习近平通话时说,“我们欢迎竞争,我们不是在寻找冲突,但我明确表示,我将全面捍卫美国的利益。”〔12〕在2021年9月份的通话中,美中两国领导人承诺,“两国确保竞争不会演变成冲突的责任。”〔13〕为防止美中关系的失控,中国也列出自己三条底线,“不可颠覆道路与制度、侵犯领土与主权、打断发展进程”。〔14〕
从西太平洋军事威慑攻势方的美国来说,拜登主张“竞争不冲突”可视为上限。从防御方的中国来说,王毅提出的三个底线——“领土、制度、发展”自主权力的捍卫,总的来说便是主权干预与反干预竞争的本质。
美中在军事领域的竞争,在不演变为战争、不干预主权的区间被运行,并依据此准则以达成军事威慑与干预的目标。既有目标亦将产生胜负结果的决定,这样的模式,可以赋予“不战而屈人之兵”的理想境界,如此一来,不但可以避免落入“修昔底德陷阱”,以免因为战争带来摧毁损耗,美国仍可基于实力领导国际社会。
为能达到如此精密风险管控,美国围绕军事行动设计了三个层次,即“巩固原军事伙伴、建构新联盟、展现美军能力”。美国在冷战时期,在西太第一岛链建构包括“美日安保条约、美韩共同防御条约、美菲共同防御条约、美新(新加坡)防务合作协定”,这些都是在冷战时期已经建构的军事伙伴关系。
2018年以后,美国更加积极巩固区域安全协定,包括“美泰战略愿景声明、美越海上合作协议、美新防务合作新协定”,并依据协定除了驻军、后勤支援、港口停靠,年度还有常态性的军事演习活动,美泰“金眼镜蛇”、美菲“肩并肩”、美韩“乙支自由卫士”、美日“东方之盾”等年度军演等。
其次,建构新的联盟,美国也意识到,区域威慑或干预行动,必须依赖联盟力量,联盟的建构成为重要力量的来源,“民主联盟”是拜登三大核心外交之一,〔15〕西太平洋地区拜登延续川普“印太战略”,并将印太战略视为整体战略,强化战略功能,包括“四国高峰会谈”(Quad)与2+2(国防、外交)会谈,印太联盟的指向,着重关切中国崛起与对地区安全的影响。
但印太战略需要区域地缘国家的同步,南海地区需要东协国家组织的介入,但东协在中美间不选边原则确立,所以印太战略以地缘战略角度来观察,并未完善。所以,美国不得不将北约力量纳入,这就有了2021年8月24日美、日、英、荷兰在冲绳近海举行联合军演,德、法也派军舰到西太平洋一起亮相。
最后,则是展现美军能力,以便实现这一构想,这一部分是军事威慑与干预的操作核心,是干预与融合竞逐力量直接的碰撞,行动上虽是美军主动,但美中操作的结果,却引发了主权竞争效果。
陆、美国干扰中国的主权融合
从美国6年的国防授权法案,分析两党对中国的战略思维,综合评估出“以军事战略为核心的制中强台政策”。
如何干扰中国大陆对台的主权融合,军事目的与政治目的需取得平衡。前面我们指出军事威慑与干预力度三个层次的内涵,但在操作上,美国举出的准则仅有一个,即“以军事力量制约中国在西太平洋的各项主张”,尤其是“一个中国原则”。
以军事力量制约中国,从2018年美国战略调整至今的军事行动,可以包括:对台军售、飞航与停泊台湾的尝试、海(空)自由航行。
一、美国对台军售
近3年来美国对台军售有较大的成长变化,2019年销售额为107亿美元,含66架F-16V战斗机、M1A2艾布兰战车、刺针飞弹;2020年为56.7亿美元,包含爱国者三(APC-3)延寿、135枚AGM-84H距外陆攻飞弹、11套多管火箭“高机动性多管火箭系统”(High Mobility Artillery Rocket System)及6套F-16 MS-110光电侦照荚舱,100枚鱼叉飞弹岸置防卫系统(HCDS)、4架MQ-9B无人机、野战资通系统(Field Information Communication System);2021年4.36亿美元的“高机动多管火箭系统”(HIMARS)和“岸基鱼叉飞弹系统”(HCDS)(2021年6月台湾获美国通知,2020年实际金额约52亿美元)〔16〕。
美国军售台湾内容,从武器型号可以发现具有以下特征:具有跨代际推进,如MQ-9B无人机;具有不对称性的转变,如机动式岸置防卫系统,武器精准、增速、远距(可覆盖彼岸,原点打击)等。这也是美国所称,强化台湾的防卫能力,若从军事干预的角度来看,属于间接干预的表征。
二、停泊与飞航台湾的尝试
2016年“2049计画研究所”主席、美国国防部前印太安全事务助理部长薛瑞福(Randall Schriver)撰文“美军应该考虑把船舰(由香港)改停靠在整补条件相当的高雄港,以示为对台湾民主的支持”。〔17〕于是,美舰停泊高雄一开始便被美国蒙上政治目的。
2018年10月美国海军研究办公室的科学研究船“汤玛斯号”停泊高雄港,从4月份至10月份已经停泊4次,依据美国国防部的说法,科考船是跟台湾大学海洋研究所、大气科学系的合作研究,单纯的科研计划。然而台湾媒体报导时认为,船上是有官兵,本质上就是军舰,“是用细微政治操作,达成重大战略意义的手段”。〔18〕
至于飞航方面更是跨出一大步,基本上有两种型式,军机降落台湾,2021年6月6日美军C-17战略运输机、7月15日美军一架C-146A型战术运输机降落松山机场,7月15日N3755P的民用(军机)C-130型货机降落桃园机场。美方的行为已经逾越了“一中政策”的底线。
飞越台湾领空,2020年6月9日美军1架“C-40快船式”(Boeing C-40 Clipper)行政专机从基隆进入台湾领空,沿台湾西部向南飞行,由台南外侧离开并向西飞。2020年10月21日美国空军太平洋司令部承认一架美国空军RC-135W铆接型电战机于当日稍晚时,进入台湾北部上空飞行。2021年8月26日美军1架C-37A行政专机,当天下午5时许从台湾西南方海域飞入防空识别区,再进入台湾领空,最后飞越恒春半岛上空朝东北方前进,途经台东近海、花莲外海,最终在日本降落。
三、海上自由航行
自由航行是美国维系海权重要手段,其目的有三:一是保证全球公域迅速到达的战略要求;二是纠正沿海国家过度主张的海洋权利;三是履行军事威慑的政治目的。从美国的观点来看,中国在南海的主权主张、吹沙造岛行为、扩大领海水域范围,让美国海权受到影响。美国一方面透过国际仲裁否定中国在南海的主权主张,但“(干预或胁迫)要想成功,民主国家必须决定性的使用武力”。〔19〕美国主要是透过军事威慑行动,成为必要的选择。
美国运用海权力量,透过海空一体方式,针对中国的主权主张,进行军事威慑。由美国近三年的行动,可以归纳三个样态:
一是自由航行。以维系原有秩序,如派军舰穿越台湾海峡,以保障台海中线实质的存在;进入中国南海人工岛12海里水域,否定人工岛领海线与礁岩成岛的事实。
二是抵近侦查。理论上是指“在不侵犯敌方领空和领海的前提下,公开或秘密接近敌方阵地或重要目标开展的侦察行动”。〔20〕中国外交部长王毅指出,2020年上半年“美国就派出近3000架次军机、60多艘次军舰”。〔21〕对中国抵近侦查密度不但加大,侦查工具也多样化,包括了RC-135系列、E-8C、E-3、P8A、P3-C、EP3-E、无人机MQ-4C等;侦查离岸距离也越来越近。2020年7月前,美国侦察离岸距离约有50-70海里,但2021年8月1日美军RC-135S战侦机,进入长江口附近、8月16日进入浙江宁波外海20海里位置、9月4日飞抵黄海领海基线约30哩(约55.56公里)。
三是海上联合演训。就以2021年7月底进入南海的英国伊莉莎白号航母战斗群,加入“印太战略”活动为例,进入西太平洋之后,以大英国协成员国为号召,展开水域的军事活动,9月达到高潮,派“机敏级”(Astute class)核动力潜舰与日本自卫队举行双边潜舰演习;战斗群中的里契蒙(HMS Richmond)巡防舰由北南下通过台湾海峡。
从2018年以来美国在西太平洋的军事威慑与区域干预活动,可以发现,西方国家是透过原有的同盟协定,奠定新的结盟形式,对区域大国实施意图的压制,其中台湾、南海是主要焦点。
柒、结语
西方介入西太平洋,军事行动受到祇能竞争不能战争冲突的政治指导局限,对于中国而言,藉由军事威慑与反威慑,干预与反干预的行动,介入台湾主权之争,解放军透过反客为主的战略设计,进行主权融合的政治操作,其做法与美国在对台的政军操作手法雷同。两者都是运用“切香肠战术”(Salami tactics)推进,达到极致之后,必有终点。2021年10月5日彭博社发出一则消息,拜登在与习近平通话之后提到“我们(与习近平)将会遵守台湾协议(Taiwan agreement)”。〔22〕
而美方在解释拜登所谓的“台湾协议”内涵时,美国白宫发言人指是“台湾关系法”,美国在台协会主席莫健(James Moriarty)则指为“三个公报”,〔23〕两个答案并不相同,本文之前也描述过,美国当前的一中政策是偏向台湾关系法来解释与运用,这是当前美中冲突的焦点所在,拜登焉能不知?
祇是,正如彭博社在所发的文章中指出,台湾一直是中国和美国展示军事实力的中心,现在拜登给了习近平难以遵守协议的理由,这显然是白宫会为2021年底准备举行的“拜习会”无形中设置障碍,当然这件事情仍在发酵过程,答案还有待确认。
至于美国对台湾在主权、治权与安全上的干预,跟中国推动对台的主权融合,形成一种碰撞的过程,这不仅影响美中关系,也间接影响台湾的政治与政策走向,未来三方关系如何移动与互动,仍有待时间的推移以及美中实力升降的结果而定。
注释:
〔1〕罗布德维克(Rob De Wijk)万进萍译《西方的军事胁迫》(南京,江苏人民出版社,2018年11月),页11。
〔2〕Joseph R. Biden,Remarks by President Biden Before the 76th Session of the United Nations General Assembly, 09,21, 2021.https://www.whitehouse.gov/briefing-room/speeches-remarks/2021/09/21/remarks-by-president-biden-before-the-76th-session-of-the-united-nations-general-assembly/( read time:2021/09/23)
〔3〕Mashudu Godfrey Ramuhala, Military Intervention in Africa after The Cold War, Stellenbosch University 2010, https://core.ac.uk/download/pdf/37323846.pdf,p3.
〔4〕Joseph R. Biden, Inaugural Address by President Joseph R. Biden,2021/01/20.https://www.whitehouse.gov/briefing-room/speeches-remarks/2021/01/20/inaugural-address-by-president-joseph-r-biden-jr/(read time:2021/09/20)
〔5〕莫雨报导〈美国会通过国防授权法,启动威慑中国新计画〉美国之音网,2020年12月12日。https://www.voachinese.com/a/ndaa-confronts-a-rising-china/5696197.html,(阅读时间:2021/09/20)
〔6〕Frederic S. Pearson, Robert A. Baumann International Military Intervention, 1946-1988 (ICPSR 6035) ,University of Michigan, May 13, 1993.h ttps://www.icpsr.umich.edu/web/ICPSR/studies/6035(readtime :2021/09/23)
〔7〕中共中央国务院中央军委印发《关于经济建设与国防建设融合发展的意见》2016/07/21www.gov.cn/zhengce/2016-07/21/content_5093488.htm
〔8〕〈牢记殷切嘱托发展更大作为〉(福建省人民政府网)2021年3月27日。www.fujian.gov.cn/zwgk/ztzl/xjpzfjkcdy/202103/t20210327_5557710.htm(阅读时间:2021/09/26)
〔9〕杨起凤、邓桂芬报导,〈大陆31条惠台措施一张图看哪些行业受惠多〉(经济日报)2018年3月1日。https://money.udn.com/money/story/5641/3006380(阅读时间2021/09/25)
〔10〕朱凤莲,〈国台办新闻发布会辑要2021-09-15〉(国台办官网)2021年9月15日。www.gwytb.gov.cn/xwdt/xwfb/xwfbh/202109/t20210915_12378616.htm(阅读时间:2021/10/01)
〔11〕责任编辑曾凡芸〈美参议院军委会通过2022国防授权法,内容提及协助台湾提升防卫能力〉(关键评论网),2021年7月23日https://www.thenewslens.com/article/154064(readtime:2021/09/23)
〔12〕by Charlie Campbell,In His Speech to Congress,Joe Biden Sets Out aVision for Competition,not Conflict With China, (Time net), APRIL 29, 2021.https://time.com/5995109/biden-congress-speech-china/(readtime:2021/10/03)
〔13〕by Michael Martina and David Brunnstrom, Gabriel Crossley,Facing stalemate in ties, Biden and China's Xi discuss avoiding conflict in call, (Reuters)2021/09/10.https://www.reuters.com/world/china/biden-chinas-xi-discuss-managing-competition-avoiding-conflict-call-2021-09-10/(readtime:2021/10/03)
〔14〕王毅,〈明确中方对中美关系的三条底线〉(中国外交部网),2021年7月26日。https://www.fmprc.gov.cn/web/wjbzhd/t1895157.shtml(阅读时间:2021/10/03)
〔15〕张明睿着,〈拜登外交的战略模式试探─政策、战略、理论〉王昆义、施正锋主编,《拜登新局与美中台战略转型》,(台北:台湾国际研究学会,2021年8月),页43-48。
〔16〕中央新闻社台北电https://www.cna.com.tw/news/firstnews/202012080161.aspx BBCnews中文网https://www.bbc.com/zhongwen/trad/chinese-news-57524293
〔17〕陈育晟报导,〈台美关系41年来最高点 美军离高雄港距离多远?〉天下杂志网,2020年8月15日。https://www.cw.com.tw/article/5101550(阅读时间:2021/10/04)
〔18〕陈育晟报导,〈台美关系41年来最高点 美军离高雄港距离多远?〉天下杂志网,2020年8月15日。https://www.cw.com.tw/article/5101550(阅读时间:2021/10/04)
〔19〕罗布德维克(Rob de Wijk)着 万进萍译《西方的军事胁迫》(江苏,人民出版社,2019年),页002。
〔20〕张杰等,〈美军为何热衷于对中俄进行抵近侦查〉(国际网)2020年10月19日。Comment.cfisnet.com/2020/1019/1321094.html,(阅读时间):(2021/10/04)
〔21〕李中谦报导,〈美军机持续飞抵南海与中国沿岸侦查,王毅抱怨:光是军机,上半年就来了3千架次〉(风传媒)2020年10月7日。Https://www.storm.mg/article/3091214,(阅读时间):(2021/10/04)。
〔22〕Jennifer Jacobs and Jennifer Epstein,Biden Says He and China's Xi Will Stick to ‘Taiwan Agreement' Bloomberg News, 10/0520/21。https://ampvideo.bnnbloomberg.ca/biden-says-he-and-china-s-xi-will-stick-to-taiwan-agreement-1.1662316(readtime 2021/10/07)
〔23〕张文馨报导,〈白宫完整澄清台湾协议,美国立场基于台湾关系法〉(联合报网)2021年10月7日。https://udn.com/news/story/6813/5799490,(阅读时间:2021/10/07)
(全文刊载于《中国评论》月刊2021年11月号,总第287期)