2月7日是春节假期后的第一个工作日,有网友爆料称,B站武汉AI审核组组长在过年期间因加班猝死,其工作时长达到每天12小时,且经常日夜颠倒,死前已连续上班5天,在大年初五凌晨脑出血猝死。有匿名爆料者还称B站正试图压制消息,甚至已将该员工的企业微信注销,致使“身后查无此人”。

@王落北:#B站员工过年加班猝死#:据多名网友爆料,b站武汉ai审核组组长,因过年期间被要求加班,在晚上9点到早上9点的工作强度下,初五凌晨脑出血猝死。而公司光速把此事压了下来,现在企业微信上已查无此人。我就想问问,审核的命不是命吗?晚上9点到早上9点的工作强度,这是互联网公司还是流水线电子厂?





有爆料者提供了这位B站审核岗男性员工管某的身份信息。而一位自称管某表妹的网友在微博公开爆料:管某是家中独子,年仅25岁,已下葬,其家人打电话通知B站,但没有一个人前来慰问,TA们准备处理完后事后去找律师。




还有自称管某表姐的人向微博网友@王落北 投稿:管某平时体检没有大问题,其企业微信2021年度总结显示“有321个深夜在使用企业微信,最晚一天的工作讨论持续到凌晨4:42分”。





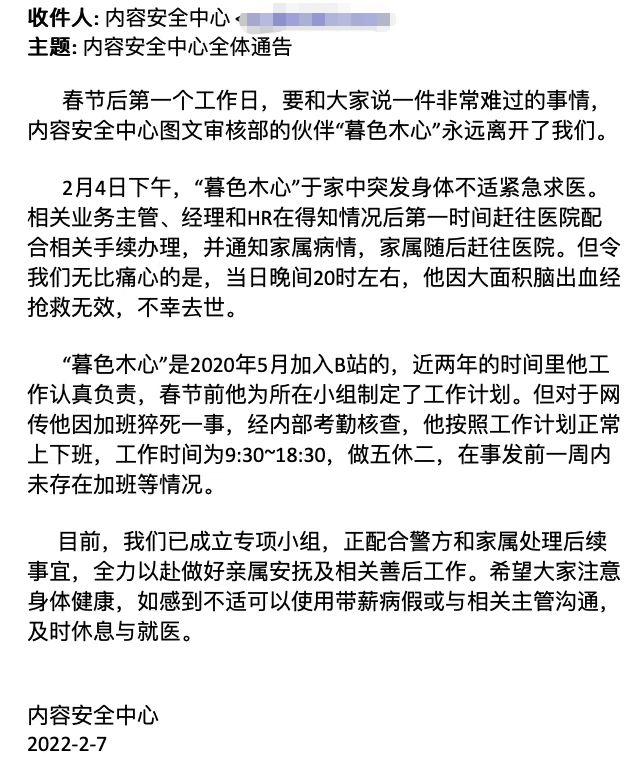
当日B站发布“内容安全中心全体通告”的邮件,确认内容安全中心图文审核部员工“暮色木心”(官某)已经离世。但邮件强调“经内部考勤核查,该员工按照工作计划正常上下班,事发前一周内未存在加班等情况”,这与爆料网友、家属“连续加班导致猝死”的说法完全不同。

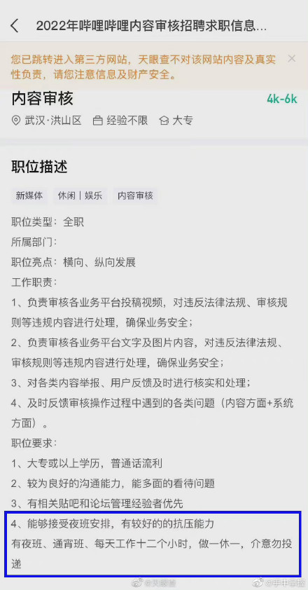
据AI财经社查询,B站曾在某招聘平台上发布有“审核专员”的职位,职位要求明确标明该岗位有夜班、通宵班,每天工作十二个小时,做一休一 。另有推特网友解释称“12小时班制”一直是B站方面所定义的“正常上班时间”。
@科技事儿:B站还未撤下的「审核专员」岗位招聘描述:1.此岗有夜班,通宵班;2.每天工作十二个小时;3.做一休一,介意勿扰;B站回应#b站员工过年加班猝死# 里的描述却是8小时工作制,做五休二,不存在加班。建议内部先对齐口径啊!
@kingsamchen:审核岗的审核就是俗称的删帖的….墙内内容型产品都要求 7×24 有审核能第一时间介入。所有人发的弹幕、评论都要经过审核:AI 过滤只能过滤一部分明显的,不明显的就人工审核。另外 9pm — 9am 这个不叫加班,这是正常上班时间….只是有的公司是三班倒,B站(武汉)是两班倒。


还有推特网友分享了自己在B站短短两个月“难以启齿”的审查岗工作经历:
@big_ear_cat:B站审核员长期加班到猝死那个,看了下评论,有人说曾和那人在”高审组”呆过,就是审查涉政治的言论的。才有点看到一些内部情况,审查分了不同的组别和级别。有人发了一段自己当初做审核的经历,入职是看油管的封禁话题。记得去年还是前年有个网警也加班到猝死的,那个当作正能量了,B站的就不算。


鉴于这一审核岗位的特殊性,一些网民在评论此事时,除对B站员工过劳死这一遭遇表示同情之外,也表达了对网络审查这类职业的严重不满。还有大量B站网友反馈,与该事件相关的新闻视频、评论正在B站上遭到删除。




相关审核岗位月薪
以下为中国数字时代编辑摘自网民评论:
小小小小小_哥 : B站:没有加班,都是自愿猝死!
scgfdsa:流水线电子厂的命也是命。
ayi_ayi99:艹,我之前在字节做审核,待了三个月果断辞职,审核这活儿真不是人干的。
cumingpower:AI审核都能过劳死,这是反贼多到什么程度了?
yearmoons:确实是无脑的体力劳动,而且身心俱疲,毫无价值的工作。
GFWfrog:惊闻b站AI审核组组长加班猝死,我就不说风凉话了,只是真心想问问其他正在视奸本账号的网警以及审核员:你们这么拼,究竟是为了谁呢,这真的值得吗?!
tinyfool:b站审核员疑因加班导致猝死的新闻说明,审核员真是个体力活,可怜的一群孩子。
EricLiu_USA:如果你不要太认真去删帖,做审查是绝对不会猝死的。有的平台漏放率都能低于百万分之一,你闭眼全通一个月,能审一百万条吗?赶上了算自己倒霉就好。除了当公务员,只有这个工作可以摸鱼等同于不作恶,躺平一下还能安慰自己在做好事,这不好吗?
ystianzun:我想对所有审查从业者说一声过年好,没有你们更好。
神乐此方:这个企业微信截图是逝世者姐姐截的,那个发微博上热搜的是他妹妹,逝者企业微信被第一时间注销掉了。
星星呀眨着眼:不给你加班费,怎么能算是加班呢。
Fantasy_dark:人走了,但是他留下的ai还在审查关于他去世的相关消息,何尝不是一种中国式的永生。
我也想要一个搞笑的网名:现在的公司考勤记录都是在网上的,企业随便就改了,打工人连证明自己加了班都难。
三皇五帝s:据说公司会让你在规定时间打卡,周末打不上卡,这样就永远没有加班,员工可以永远被压榨。
神楽_俺様:别催生啦,适龄年轻人快猝死完啦。
大爱韩甜甜:一年几乎都是上夜班吗??
hyygyy_:完全吃力不讨好的工作,那么认真干嘛?
eric00655176:对B站来说,审核比命还重要,你命没了可以再找,他审核出岔子了,B站就真B凉了,毕竟审核大于命啊,不然怎么网络里有那么多删帖的呢?
GrothendieckMax:曾在b站投稿一个Vivaldi的古典音乐,以一个我完全想不到的原因告诉我审核不通过,说是宗教因素不能上传。我打个电话问哪来的宗教因素?我都没想到宗教音乐这回事,你觉得我放首曲子就是传教?结果人家来了句“你自己也明白自己的错误吧?”我明白了个鸟。
EleviouxLin:生前删别人,死后被人删。够讽刺的。死者为大,还是希望这样的事情越来越少。
ayanami789:B站审核过年加班猝死,同事深受感动,连夜加班审核,把他家人求助赔偿的帖子删了。
EBITDAX:对这种“工作”还乐此不疲的,被卷了也是求仁得仁了…..
JamieWoo15:底层互害社会,上层坐收渔翁之利!!!
蒋小宇er:墙国的审核岗位的确是一个常年缺人、高强度干活的岗位。多谢你们,大家看不到任何负能量的东西,留存下来的一切都是正能量。歌舞升平,岁月静好。送你一句话,以表纪念:生前甘当工具人,身后一查无此人。
温斯顿史密斯先生:恶意声援了属于是。
·找找·:结果导致现在更多审核加班,一群审核加班审核一个审核加班猝死的内容。
Justice_Hea:审核人员的猝死,每个网民都脱不了干系。
bridgeduan:B站删除该站审核人员猝死的新闻,跟计生工作人员失独的区别是什么?
典同:不知道审核员会不会删除帮猝死审核员发声的内容。
小羊加酱:你忙着在网上声援猝死内容审核员的行为,不知道又会让几个内容审核员忙到猝死。
ZIYOU_DE:…

