
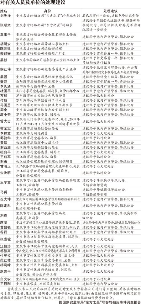
国家安全生产监督管理总局昨天(2015-12-30)公布了详细的【“东方之星”号客轮翻沉事件调查报告】。对于事故的原因,报告指出,除了天气的原因,另一个重要的因素是船只“历经三次改建、改造和技术变更,风压稳性衡准数逐次下降”。
同时,报告指出,“东方之星”轮与附近船舶的对比情况。21:00至22:00,上行的“长航江宁”轮、“东方之[
阅读全文]

雪后的一个周末参加爬青龙峡古长城活动,赶上北京难得的晴天,远处山间似有薄云或是雾山上的积雪已经不多了,能更清楚地看出长城蜿蜒的身躯爬过多处长城,这次有意思的是,登上长城没有多远,遇到一只不知来自何处的花猫-一路同行,不离不舍,可称神秘旅伴很努力看看这身手,矫健啊淡定很受欢迎一览众山小一路跟随,直到没有台阶的地方小猫才和我们分手告别这[
阅读全文]

今年美国的冬天相当暖和,雨后的早晨空气清新,院子后面高尔夫球场的草地林间有薄雾
静谧中,三只鹿出现在雾中,漫步
见到我站在那里,不慌不忙,慢慢靠近,在二三十米外停下,彼此打量
看上去像是一只母鹿,带着两只年轻的鹿
过去冬天下雪后,有时候鹿会跑到院子里来,但是从未见到鹿大胆地离人这样近距离
夏天,院子里[
阅读全文]

曾经乘游轮游览长江三峡,听到“东方之星”轮船在长江出事的消息实在惊讶,从没有想到这种游轮会在长江里倾覆,造成几百人丧生。
网上查到的“东方之星”照片
被吊起来的“东方之星”,船的顶层损坏严重。事故原因仍在调查中。愿逝者安息。
在长江见到的游轮看来都比“东方之星”要大许多
豪华的游轮之一。船上的服务一般可以[
阅读全文]

这张被称为“TankMan”的照片,是当年美联社的记者杰夫·怀登(JeffWidener)在1989年6月5日的早上从北京饭店的凉台上拍摄的。
(六四“坦克人”摄影师:20年后我在那遇到了我妻子,http://s3.shbox.workers.dev/news/2015/06/04/4318186.html)
实际上,当年还有另外3名摄影师也从不同的角度记录了这位独身一人挡坦克的令人震惊的场面。
MostpeoplearefamiliarwiththefamousTankManph[
阅读全文]

在内蒙古西部的巴丹吉林沙漠被列为中国第三、世界第四大沙漠,面积4.7万平方公里,也被称为中国最美的沙漠,其中西北部还有1万多平方公里的沙漠至今没有人类的足迹(互动百科)。
巴丹吉林沙漠现在是个景区,游客可以租乘越野车穿越沙漠,体验驾驶在60~70度斜坡的沙丘上下颠簸的惊险,同时欣赏被称为“上帝画下的曲线”-多姿多彩的沙丘。
这里看不到[
阅读全文]

以前听说过三峡的“悬棺”-将死者的棺木放置在悬崖绝壁上。至于当地人为什么这样做,棺木是如何“悬”的,有不同的说法。
网上说过去在长江三峡和四川巫山大宁河小三峡的悬崖峭壁之上,有许多悬棺,三峡大坝建成后恐怕会淹没一些悬棺。
夏天去三峡旅游,在小三峡和神农溪的悬崖峭壁上看到了悬棺。
从龙进溪码头进入小三峡旅游区。
巫山小三[
阅读全文]

住在北京的人们这些年对雾霾应该不陌生了,但对其带来的健康危害似乎有不同的理解。看看那些参加马拉松的人,尤其是组织者。让人纠结,难以理解,拿命不当会事儿?!
201410月19号北京马拉松比赛开赛。18日下午18时,北京市政府已正式发布空气重污染蓝色预警。北京马拉松比赛组委会18日晚21时紧急发布温馨提示,请参赛选手根据自身情况选择参赛。当日,北京PM2.2超[
阅读全文]

今早看到朋友送来的微信,国内的诗词水平真是日新月异,中西合璧,既押韵,又贴切:
浓霾重霧两茫茫,沒商量,graytown,千里昏黑,everything’sgone。
縱使咫尺不相見,尘满面,singsadsong。
昨夜幽夢忽還鄉,彩雲南,heartrun,最心傷,onlytearsdown。
安得天下肺安康,盼大風,oh!comeon!
因为已经预报“今夜起京津冀再中霾伏”,2014-10-1702:30:41来[
阅读全文]

胡杨,最古老的一种杨树,一亿三千多万年前就开始在地球上生存。
被称为“英雄树”,因其生而一千年不死,死而一千年不倒,倒而一千年不朽。
见到不少有关胡杨的图片和文字,世界上的胡杨绝大部分生长在中国,而中国90%以上的胡杨又生长在新疆的塔里木。虽然塔里木有世界第一大的胡杨林,听国内朋友的建议,这次还是选择了去内蒙古西北部额济纳旗的胡[
阅读全文]