连木带瓦

Good Energy, Fast Learner!
博文

连木带瓦-院子工程(二):节水神器一菜园花园雨水桶 系统一:HomeDepot买的雨水桶 商店买的雨水桶,有的带屋顶水槽下水管的适配器,但有的不带。如果没带,可以在亚马逊上买。我买的下面这个: 按说明书装好后,雨水桶收满水后,水便不在进入。 收水过程视频:https://www.tiktok.com/t/ZTd7GxB3P/?k=1 系统二:自制雨水桶(55加仑) 利用饮料厂或卑酒厂的食品[阅读全文]
阅读 ()评论 (1)
(2021-09-09 10:33:41)

一个月大: 16个月大: [阅读全文]
阅读 ()评论 (0)
(2021-09-08 15:46:51)

转发:老婆使用说明书》终于出世了!谁编的?肚子笑疼了! 参照国药标准说明书解释: 【品名】媳妇 【通用名】老婆 【化学名称】已婚女性 【成分】水、蛋白质、脂肪、核糖核酸、碳水化合物及少量矿物质,气味幽香。 【理化性质】酸性;易溶于蜜语、甜言 【性状】本品为凹凸状,表面光洁,涂有各种化妆品;对钻石、铂金有磁[阅读全文]
阅读 ()评论 (0)

十多年以来,每次游泳大赛,太太都要批量生产一批特供、优质RJM产品,专供女儿。多数情况下,是消大于供。 明、后两天,是宾州东区高中游泳大赛。女儿的参赛项目,是200码混合泳和100码仰泳。希望这些RJM能像以往一样,帮助女儿打败对手!哈哈! 谢谢阅读!祝好! [阅读全文]
阅读 ()评论 (3)
尊敬的法询版主单身老猫、大拿柠檬椰子汁等人: 我住PA,买有FarmerInsurance的车险和房险。元旦前,女儿拿到学开车的Learner’sPermit后,电邮保险代理人,要求车险加上女儿。 代理人回信,索要Learnerspermitnumber,我立马奉上。但两周后,上网check,发现女儿的名字并未加进。直至今日,仍然只有我和我太太名字,同时,也无新的保险费。 我text代理人,他说,像我这种情[阅读全文]
阅读 ()评论 (0)

十多年前,连木在旧家建菜园时,对小动物的历害认识不足,就只用格格铁丝网围了一圈。结果,是防鹿了,但幼兔子和土拨鼠经常钻进。幼兔不挖地,连木就把靠地的铁格格网用细铁织了织。但是,对土拨鼠防不胜防,今天它从这里挖个洞进去,连木太太用石块堵死。明天,它又从别的地方打个洞,钻进。
最让人气愤的是,有一天,连木太太割韭菜时,突然发现菜园[阅读全文]
阅读 ()评论 (1)

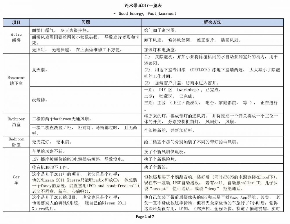
最近,花了点时间,把自己做过的DIY总结了一下,希望对大家有点启发和帮助。至于各DIY项目的具体步骤,本人将陆续在以后的博文中逐一介绍。谢谢大家!祝好! [阅读全文]
阅读 ()评论 (0)

真无语!请看(转自Foxnew.com): [阅读全文]
阅读 ()评论 (0)
真棒![阅读全文]
阅读 ()评论 (0)

上周去外卅度假,驱车约四小时,到Harrisonburg,VA。正值午餐时间,但不知道吃什么为好。看到街上的JimmyJohn's,儿子很激动,说它的三明治很好,上大学时经常吃。但女儿,领导和本人却曾未吃过。经讨论后,领导决定进去一试。
进店后,儿子订餐,本人直奔洗手间,结果没想到在那里手机照相瘾发作,一口气照了19张(见附照)。期间被儿子撞见,他出去后就打小报告给领[阅读全文]
阅读 ()评论 (0)
[1]
[2]
[3]
[尾页]