昨天Bloomberg新闻社稿俄国国家最大石油公司(Gazprom)将开始发行人民币债卷,作为未来能源交易的结算基础。有专家预测,下个月普京访华极度可能签署的中俄天然气超级合同,会以人民币结算,不再以美元结算。
Gazprom债卷以石油未来卖得人民币担保。举例:20xx年亿元债卷,担保是20xx年Gazprom伊合约卖石油给中国所得人民币担保。2013年签约,Gazprom供应每年90万桶,长达25年[
阅读全文]

左图:2014年3月28日习近平赴德国出席“渝新欧快铁”从德国Duisburg发列车回程至重庆的仪式。中德俄连手打造的欧亚陆桥大铁路,积极蓬勃发展。右图:华人舞狮庆祝习主席到访
。
渝新欧铁路,2014年把终点站从德国Duisburg延长到鹿特丹/安特卫普港,以便接受美东货源,把“亚欧陆桥”,延长成为“亚欧北=亚洲欧洲北美洲”货运走廊,从北美洲东岸[
阅读全文]

有来无往非礼也!礼仪之邦中国回敬英明神圣丰功伟业的女总理几张日耳曼民族历史地图。一张是第一帝国版图地图,另一张是第二帝国版图地图。
你说:第一帝国同第二帝国?没听过!只听过第三帝国。
狂人希特勒只敢称第三帝国,尊崇第一帝国与第二帝国之辉煌历史成就,自己只是跟随日尔曼先圣先贤的脚步,设法发扬光大。
第一帝国同第二帝国?没听过宣传[
阅读全文]
余胤良案有疑点:
1)走私军火案:综合大新闻社报道:为了换取政治献金给他的竞选委员会,余胤良介绍FBI卧底探员给亲近人士,洽谈从菲律宾走私军火。
Indictedforconspiracytoillegaltransportandsalesoffirearm.
疑点:菲律宾?不是别的地方?为神马不找菲律宾军火贩?余胤良同党老美国华侨,能有菲律宾神通广大关系?菲律宾是走私军火进口国,非出口国,军火卖在菲律宾价钱高[
阅读全文]

图:“亚欧北(亚欧快铁+北大西洋)”走廊,翻译(意译)前原文是NorthernEast-West(NEW)Corridor,拉近中美距离。集装箱从美东至连云港运输时间缩短过半。新丝路(欧亚快铁)拉近中欧距离取代苏伊士运河重要性,亚欧北走廊取代巴拿马运河重要性。
背景综述,亚欧快铁:中国德国联手俄国合作,打造亚欧陆桥大铁路,亚欧之间的集装箱货运,得到一条选项可以避开[
阅读全文]

科普:乌克兰20年来军火超市与贩毒中心之光荣历史
我的前帖已经说过,欧盟警总2013年反毒报告书指出乌克兰成为新一代贩毒门户,阿富汗海洛因产品销售欧盟的第一转运中心点。英国国家广播电台,德国路透社都有专题报道。
在此之前,欧盟贩毒第一转运中心是阿尔巴尼亚,这个点被警力拔掉以后,乌克兰,尤其是克里米亚,才取而代之。
那末历史再往回头探,[
阅读全文]

2013年欧欧盟警署(Europol)毒品现况调研报告出炉:克里米亚:阿富汗海洛因销售欧盟最大转运站,我使用下面地图解释一下贩毒路径。
两三年前,海洛因销售欧盟各国的门户是阿尔巴尼亚,长期以来欧洲唯一之穆斯林国家,直到波黑与科索沃这两个穆斯林地区开始建国。世界海洛因第一产地阿富汗的毒贩轻易走私毒品到阿尔巴尼亚,然后雇人陆路带入周边的欧盟国家,如有[
阅读全文]

乌克兰丛尔小国,棋局太小,胜者所得不多,败者也输得起。不重要。重要的是局势背后的大棋盘,地缘政治大国角力。”欧“与”美“的利益分歧了。我们必须分开评价”欧“的所得所失,与”美“的所得所失,两者开始大幅度分歧了。
下面,我提供数据,说明德国俄国经济互补,过去10年走在和解合作的道路上。德俄和解不合美国利益,那样欧[
阅读全文]

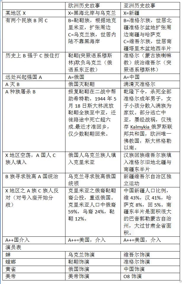
听我娓娓道来,讲欧亚历史两段古:听完之后,标题里的谜团,霍然自解。
[
阅读全文]
马航事件最新新闻产品:机长自杀拖全机机组与乘客垫背
新闻媒体像推新产品一般,拼命商业竞争,不断推出新八卦新谣言新新闻。
最新的热门产品/新闻/八卦是:有可能马航机长自杀,拖全机数百乘客垫背,坟里阴间好躺着舒服。(对不起,太难听了,我收回)
催谷新闻:调查机长背景,抄家搜证,有无近日异常?自杀迹象?正机长妻女出事前一天搬家!副机长筹[
阅读全文]